Saturday, January 30th, 2021 AT 8:16 AM
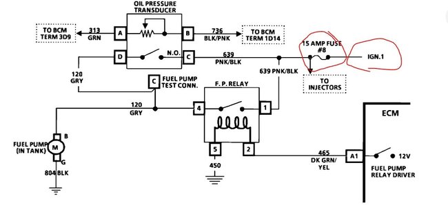
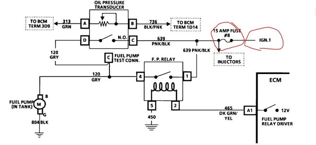
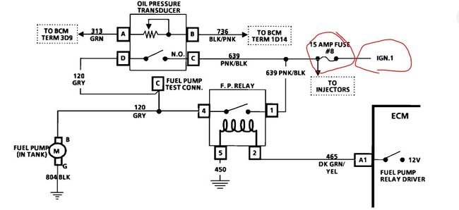
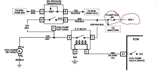
I'm trying to find the location of the fuel pump relay on the car listed above. Will turn over but no fuel getting to injectors and fuel pump not turning on.






