Where is the fuel pump relay located?

Tiny
CHARLES O##.
  • MEMBER
  • 2008 TOYOTA CAMRY
  • 2.4L
  • 4 CYL
  • 2WD
  • AUTOMATIC
  • 220,000 MILES
I installed a new alternator, and a new fuel pump assembly has power to the fuel tank, but it won't kick in when the switch is turned on. My suspicion is a relay, but I don't know where to find it.
Sunday, January 19th, 2025 AT 12:02 PM

1 Reply

Tiny
STEVE W.
  • MECHANIC
  • 15,696 POSTS
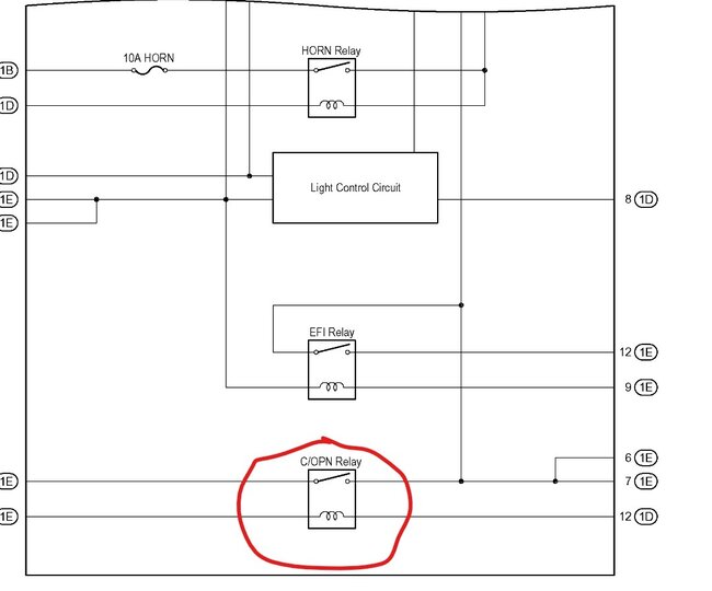
The pump relay is in the junction box under the hood. However I believe it is soldered on the internal board of the junction block and not a replaceable part on its own. The service information isn't clear on that. I would check the ignition fuse in the left dash panel fuse box first, it powers the relay. If the fuse tests good using a test light to verify it has power.

https://www.2carpros.com/articles/how-to-check-a-car-fuse

Then I would go to the ECM located behind the air cleaner housing and find the yellow wire on pin 7 of the A 24 connector. Use a back probe to apply ground to that pin. If the relay and control circuit are good the pump should turn on. If it doesn't then the relay may have failed.
I would then use a scan tool to activate the pump using the ECM controls. If that same terminal now shows a ground and the pump still doesn't turn on, the relay on the board is suspect. So, we verify the power feed to it. The easy way to do that is to use the test light on fuse EFI 2 or 3 in the under-hood fuse box. They are powered from the EFI relay which powers the pump through the Circuit Open relay. If there is power to those fuses and the yellow wire is grounded and still no pump activation and no power at the pump connector. I would verify the pump connector itself doesn't have a bad terminal at the power feed. That can happen if the pump is failing, and the terminals heat up. If all the above tests okay,then you will likely need to replace that relay or the module it is in. The book time shows a half hour which is about right if the entire module was replaced. The last image is the testing for just the relay inside the box.
Was this
answer
helpful?
Yes
No
Monday, January 20th, 2025 AT 9:16 AM

Please login or register to post a reply.