Fuel pump won't come on

Tiny
RANGER1976
  • MEMBER
  • 1994 FORD RANGER
My 94 rangers fuel pump will not come on. New pump & filter. Can connect from battery to pump and comes on but not when you turn the ignition key. Tried everything I can think of anyone else have any suggestions.
Friday, August 29th, 2008 AT 6:24 PM

44 Replies

Tiny
RENAUDTN
  • MECHANIC
  • 636 POSTS
It sounds like the pump has failed which is common here is a guide to help walk you through the steps with instructions in the diagrams below to help you with your car.

https://www.2carpros.com/articles/how-to-replace-an-electric-fuel-pump

If the pump comes on and supplies pressure when you apply voltage then we most likely have a voltage issue. So we need to make sure the pump is not just coming on with no pressure.

However, I am including the wiring diagram below for this issue as well.

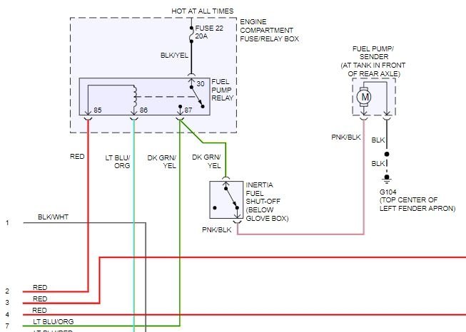
If you check the voltage at the relay you should have 12 volts on the red wire which is the voltage supply and then the PCM grounds that circuit on the Light Blue Orange wire which will close the relay. Then if the inertia switch is closed it will supply voltage to the pump. So we could have a relay or switch issue as well.

https://www.2carpros.com/articles/how-to-check-wiring

Check out the diagrams (Below). Please let us know what you find.
Was this
answer
helpful?
Yes
No
+3
Monday, April 29th, 2019 AT 5:55 PM
Tiny
RANGER1976
  • MEMBER
  • 4 POSTS
Thanks, Tried the fuel pump relay and inertia switch reset wasn't tripped. What do I do if low voltage in the fuel pump power supply?
Was this
answer
helpful?
Yes
No
+4
Monday, April 29th, 2019 AT 5:55 PM
Tiny
RENAUDTN
  • MECHANIC
  • 636 POSTS
Usually, if you have a low voltage, it means there is a high resistance somewhere in the circuit.
'Somewhere' is the word here. It's impossible to tell which part is defective until you check all the components of the circuit for high resistance (wires, relay, fuse, etc).
Keep in mind that a component that 'looks' good is not necessarily working right.
DON'T check components by doing a continuity test; it will only tell you if there's current going thru the component but not if there's ENOUGH current going thru it.
You need to find what the normal resistance is for each component, and then do an Ohm test and compare what you have with what it should be.

I'll be honest, troubleshooting an electrical problem can be a pain in the butt.
I would not do this until I've rulled out any other possiblities.

If your voltage reading at the pump is normal when you turn your key to 'start', low voltage is probably not the problem.
Was this
answer
helpful?
Yes
No
+2
Monday, April 29th, 2019 AT 5:55 PM
Tiny
MDOBBINS115
  • MEMBER
  • 2 POSTS
I have the same problem and have been to two ford techs. So far we think that something is keeping the PCM from completing its functions. I fill like a anti thelf module is in the circuit somewhere but even the ford tech manuals will not show it in the diagrams. Good luck. I have replaced the PCM twice. Iwill let you know if I find the problem.
Was this
answer
helpful?
Yes
No
+2
Monday, April 29th, 2019 AT 5:55 PM
Tiny
FORD_BOY
  • MEMBER
  • 13 POSTS
I have replaced fuel pump assembly, new fuel pump relay, all fueses are good. If I bypass the relay the fuel pump cycles but truck wont start but with new relay in place and turning the key nothing happens I have been told that its in the ECM im kinda lost as of what to do now this is my only vehical and im about to loose my job because of this this has become very stressful so any help would be great
Was this
answer
helpful?
Yes
No
+5
Monday, April 29th, 2019 AT 5:55 PM
Tiny
RANGER1976
  • MEMBER
  • 4 POSTS
Problem Solved. Had a buddy who hooked it to a diagnostics computer. He was getting absolutely no readings from my ECM. So I replaced it and it fired right up and hasnt missed a beat since. Hope it helps. Thanks for all the help recieved from the forum.
Was this
answer
helpful?
Yes
No
+6
Monday, April 29th, 2019 AT 5:55 PM
Tiny
BLADEMAN7
  • MEMBER
  • 8 POSTS
  • 1994 FORD RANGER
  • 6 CYL
  • 4WD
  • AUTOMATIC
  • 156,000 MILES
Fuel pump not running, power to coil and injectors no power to pump. Engine light has also stopped coming on, used to come on at start and go off like normal. Replaced pump and relay, still don't pump. Is this a ECM problem or something else?
Was this
answer
helpful?
Yes
No
+2
Tuesday, November 24th, 2020 AT 8:51 AM (Merged)
Tiny
RASMATAZ
  • MECHANIC
  • 75,992 POSTS
Hi blademan7, Welcome to 2carpros and TY for the donation.

Check and test fuse no.4 30amp and fuse no.22 20amp in the engine compartment fuse/relay box, the PCM power relay in the center of left fender apron and the inertia switch at below right side of I/P below glove box
Was this
answer
helpful?
Yes
No
+3
Tuesday, November 24th, 2020 AT 8:51 AM (Merged)
Tiny
BLADEMAN7
  • MEMBER
  • 8 POSTS
I have checked all that was mentioned. The truck did start once since this started, ran rough engine light flashing. Now nothing.
Was this
answer
helpful?
Yes
No
+1
Tuesday, November 24th, 2020 AT 8:51 AM (Merged)
Tiny
RASMATAZ
  • MECHANIC
  • 75,992 POSTS
The truck did start once since this started, ran rough engine light flashing. Now nothing.

What is it doing now? Is it cranking over and will not start or just won't crank at all /nothing

Is it the check engine light that's flashihg?
Was this
answer
helpful?
Yes
No
+1
Tuesday, November 24th, 2020 AT 8:51 AM (Merged)
Tiny
BLADEMAN7
  • MEMBER
  • 8 POSTS
Cranking over just does not start. Fuel pump not running. The engine light does not come on when key is activated.
Was this
answer
helpful?
Yes
No
+4
Tuesday, November 24th, 2020 AT 8:51 AM (Merged)
Tiny
RASMATAZ
  • MECHANIC
  • 75,992 POSTS
Power the fuel pump direct from the battery and tell me what happened-this is beginning to be a nightmare. If the fuel pump comes on-have the computer tested-
Was this
answer
helpful?
Yes
No
+3
Tuesday, November 24th, 2020 AT 8:51 AM (Merged)
Tiny
BLADEMAN7
  • MEMBER
  • 8 POSTS
Fuel pump does not come on, does not have power. The truck ran fine, shut it off one day and would not start up. Again fuel pump not running. All other things such as ignition coil, fuel injectors have power. The engine light always came on when the key was in the run position, but now does not come on at all.
Was this
answer
helpful?
Yes
No
+2
Tuesday, November 24th, 2020 AT 8:51 AM (Merged)
Tiny
BLADEMAN7
  • MEMBER
  • 8 POSTS
If I jump the pump directly it runs.
Was this
answer
helpful?
Yes
No
+4
Tuesday, November 24th, 2020 AT 8:51 AM (Merged)
Tiny
RASMATAZ
  • MECHANIC
  • 75,992 POSTS
Like you said the inertia switch, fuel pump relay, PCM power relay and the fuses been checked and tested good-last place will be the computer controlled of the relays one goes still has to be replaced
Was this
answer
helpful?
Yes
No
Tuesday, November 24th, 2020 AT 8:51 AM (Merged)
Tiny
SHORTYDAWG
  • MEMBER
  • 41 POSTS
I have same exact problem
Was this
answer
helpful?
Yes
No
-1
Tuesday, November 24th, 2020 AT 8:51 AM (Merged)
Tiny
MASTERWRENCH
  • MECHANIC
  • 258 POSTS
Have you performed any diagnosis on the vehicle yet? Checked fuses/relays and/or inspected the wiring to the fuel pump? Below is a wiring diagram for the fuel pump system on your vehicle. I've also attached a diagram of the under-hood fuse box showing the location of the fuel pump relay and fuel pump fuse(fuse 22). Let me know what you find.
Was this
answer
helpful?
Yes
No
+4
Tuesday, November 24th, 2020 AT 8:52 AM (Merged)
Tiny
FORD_BOY
  • MEMBER
  • 13 POSTS
  • 1994 FORD RANGER
  • 6 CYL
  • 2WD
  • AUTOMATIC
  • 150,000 MILES
I was driving to work and outta the blue the truck just stopped tried to start and just turns over come to find that fuel pump was not cycling so replaced the fuel pump w/ whole new assembly new relay all fueses are good inertia switch is fine still no cycle from fuel pump if we bypass the relay the pump will cycle but truck will not start w/ new relay in distrubition box fuel pump will not run could the problem be that I need a new ECM or should I bypass the inertia switch im very lost here and this is my only vehical so any help or suggestions would be very helpful my job is kinda hanging on this also no vechical no job and I cant have that happen
Was this
answer
helpful?
Yes
No
+2
Tuesday, November 24th, 2020 AT 8:52 AM (Merged)
Tiny
RASMATAZ
  • MECHANIC
  • 75,992 POSTS
Sounds like the PCM control of the relay has gone bad. The power for the fuel pump comes originally from fuse no. 22 20amp, when the computer energizes the relay it powers up the pump thru the inertia switch this is how it works
Was this
answer
helpful?
Yes
No
+4
Tuesday, November 24th, 2020 AT 8:52 AM (Merged)
Tiny
SHORTYDAWG
  • MEMBER
  • 41 POSTS
Okay, checked PCM relay gets hot on yellow wire constant tan and black wire gets hot when ignition is on grounds. Checked fine however pin 85 red wire at Fuel pump relay does not get hot ignition on. Has New fuel pump and ignition switch. Please help
Was this
answer
helpful?
Yes
No
+1
Tuesday, November 24th, 2020 AT 8:52 AM (Merged)

Please login or register to post a reply.