Monday, December 25th, 2023 AT 12:26 AM
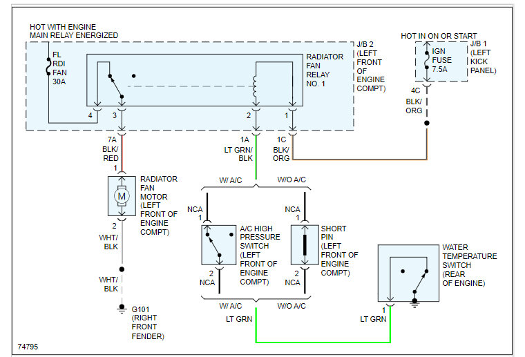
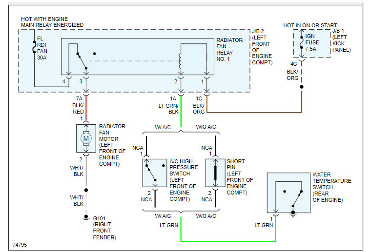
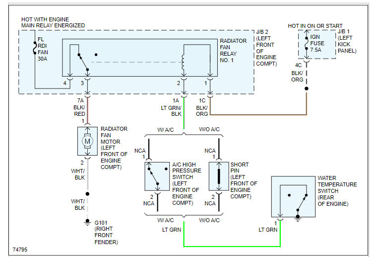
When the fan is connected directly to the battery it runs very smoothly but it won't when it is connected to where it's supposed. There are no faulty fuses but I just replaced the 30A fuses with new ones and even bought a new fan, but it still doesn't run. But the car can start smoothly.



