Failure to start?

Tiny
TARIROYASHE NDHLOVU
  • MEMBER
  • 2009 MAZDA B2500
  • 3.0L
  • 4 CYL
  • 2WD
  • MANUAL
  • 386,000 MILES
My vehicle listed above bt50 3.0 crd is just cranking without starting. It does 1 kick once I spray the starting fluid in the throttle and once it starts, it runs well without any problem.
Monday, January 8th, 2024 AT 5:39 AM

5 Replies

Tiny
BORIS K
  • MECHANIC
  • 836 POSTS
Hello,

Your vehicle is fitted with the Mazda WE-C diesel engine.

It sounds like either the glow plugs are not working, or the fuel pressure is insufficient.

To check glow plugs you need a voltmeter.

How to use a voltmeter:
https://www.2carpros.com/articles/how-to-use-a-voltmeter

How to check glow plugs:
https://youtu.be/NzJ61sbLH18?si=v_zoT5Jg-lewOL7t

If glow plugs are in order next check that the hand pump on top of the diesel filter becomes hard when pumped. Once hard does the engine start?
If the pump stays soft this will indicate that there is an air leak into the fuel system.

Also check the condition of the diesel filter.

Check that the battery is good and able to turn the engine over fast enough, test with a jumper battery if symptom changes.

A good video on possible non start causes:
https://youtu.be/Hazp3xIJlvg?si=_sGkmuFvSm-btbgA

Hope this helps.

Cheers, Boris
Was this
answer
helpful?
Yes
No
+1
Monday, January 8th, 2024 AT 8:14 AM
Tiny
TARIROYASHE NDHLOVU
  • MEMBER
  • 3 POSTS
Thank you so much Mr. Mechanic. I checked the glow plugs and all of them were not working. However, I changed to new ones and the car started with long cranks for about 5 times. Then it started the same problem again.
Was this
answer
helpful?
Yes
No
Tuesday, January 9th, 2024 AT 12:17 AM
Tiny
BORIS K
  • MECHANIC
  • 836 POSTS
Hello,

I would suggest checking that the glow plugs are being activated.
Check that the power supply cable to the glow plugs is getting 12V supply when the ignition is turned on. The glow plug relay can be powered up for a maximum of 120 seconds at a coolant temperature of less than 32 degrees C.

Also check that the glow plug relay, located next to the fuel filter, behind the battery, has constant 12V supply on black/white wire from 40A fuse
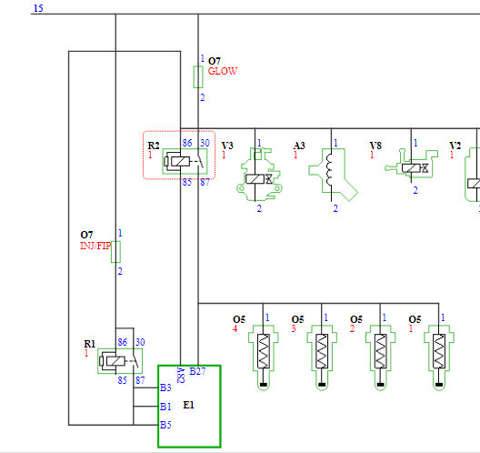
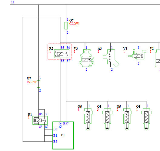
The 12V switched out from the glow plug relay is then sent out to the connector at the 12-busbar connecting the glow plugs. See diagram below.

Cheers, Boris
Was this
answer
helpful?
Yes
No
+1
Tuesday, January 9th, 2024 AT 6:20 AM
Tiny
TARIROYASHE NDHLOVU
  • MEMBER
  • 3 POSTS
Following sir thank you, I managed to open the relay box near the fuel filter behind the battery, there is main relay, glow relay, inject, ABS, Key e.T. Some other relays has constant supply of 12v.
However, the glow relay don't have supply and its voltage is 0. Even if I switch on the key it will remain at 0 voltage. May you please help on the way forward.
Was this
answer
helpful?
Yes
No
Tuesday, January 9th, 2024 AT 8:00 AM
Tiny
BORIS K
  • MECHANIC
  • 836 POSTS
Hello,

I suggest to next check the 60A fuse in the engine fuse block, see image below.
Yellow fuse just underneath the main, 80A, fuse.
To check fuse, you will need to remove it from the holder as it is covered with a clear plastic lid.

How to test fuse:
https://www.2carpros.com/articles/how-to-check-a-car-fuse

How to test wiring:
https://www.2carpros.com/articles/how-to-check-wiring

The glow plug relay seems to be located next to the fuse box, see image 2 below of relay.
The relay has a black and a white connector.
The black connector holds the main power supply wire, red/black, from the 60A fuse and the red power supply wire to the glow plug bus bar.
The white connector holds the black/blue wire and the brown wire.
See image 4 for a closer look.

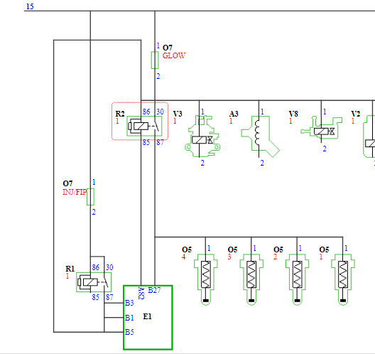
I found another wiring diagram for the relay.
The 60A fuse supplies terminal 30 at the relay

Pin out at relay, R2 on diagram
Terminal 30, red/black wire 12V from 60A fuse
Terminal 86, black/blue wire 12V from main relay
Terminal 85, brown wire Relay control on/off from PCM pin A82
Terminal 87, red wire Switched 12V out from relay to glow plug busbar

Cheers, Boris
Was this
answer
helpful?
Yes
No
Tuesday, January 9th, 2024 AT 8:41 AM

Please login or register to post a reply.

Related General Content