Engine will not crank with key

Tiny
BIGC21983
  • MEMBER
  • 2008 FORD F-150
  • 5.4L
  • V8
  • 2WD
  • AUTOMATIC
  • 120,000 MILES
During my trouble shoot I tested relays and they are all good. I removed starter relay and put key in run and jumped the relay and it started up and ran. So, starter and solenoid are good. What else is there? It will not start in park or neutral either.
Saturday, December 4th, 2021 AT 2:43 PM

3 Replies

Tiny
JACOBANDNICKOLAS
  • MECHANIC
  • 110,194 POSTS
Hi,

You indicated the starter relay is good. Here is how this system works. The ignition key in the start position signals power through the neutral safety switch which goes to the starter relay which is grounded through the PCM. Once that circuit is completed, the relay is energized, and the power goes from fuse 101 to the starter solenoid.

Start by checking fuse 101 in the central junction box (under the dash/driver's side). In addition to checking the fuse, confirm there is power to and from it. Here is a link you may find helpful:

https://www.2carpros.com/articles/how-to-check-a-car-fuse

If that is good, I would recheck the relay. If you haven't already, switch it with a different one in the box having the same part number. Or here is a link that shows how to test a relay:

https://www.2carpros.com/articles/how-to-check-an-electrical-relay-and-wiring-control-circuit

Make sure the relay and pins it mounts to are clean and in good condition. Make sure none of the pins in the box have been pushed down preventing the connection.

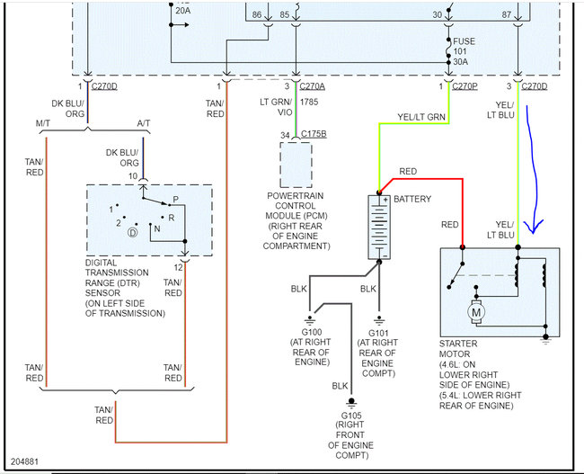
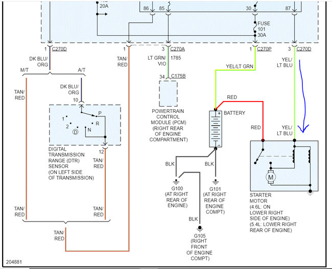
If that is good, remove the relay, and with the key in the start position, check for power and ground using a test light between pins 85 and 86. Remember, the PCM is what completes the circuit by providing a ground. So, you need to be connected between those two pins. See schematic below.

If that checks good, then we need to confirm power out at the yellow wire with a light blue tracer. You can check that right at the starter. It runs between the relay and S terminal on the starter motor.

Let me know what you find or if you have other questions.

Take care,

Joe

See pics below. Note: I had to cut the schematic in half to make it readable for you. I did overlap them so you can follow from one to the next. The last pic shows the location of the fuse in the CJB.
Was this
answer
helpful?
Yes
No
Saturday, December 4th, 2021 AT 8:34 PM
Tiny
BIGC21983
  • MEMBER
  • 2 POSTS
My driveway is an incline. When I parked it the park sensor or switch didn't engage all the way. When I had it jumped at the relay, I got it out of park and rolled back a few inches and put it into park and wiggled the shifter and felt the click. Problem solved. Is that the safety switch? Does it need to be adjusted?
Was this
answer
helpful?
Yes
No
Sunday, December 5th, 2021 AT 4:01 PM
Tiny
JACOBANDNICKOLAS
  • MECHANIC
  • 110,194 POSTS
Hi,
It could be an adjustment-related issue. The only suggestion I can make is this. When parking the truck on an incline, while the vehicle is in gear or neutral, engage the parking brake until it holds the vehicle in place. Then place it in park.

I suggest that because I have seen cables stretched from trying to pull the gear from park when it's on a hill. There is a lot of pressure that is placed on the parking sprag in the transmission.

As far as the adjustment, I attached the directions below. Take a look through them. It wouldn't hurt to check the present adjustment. It could be slightly off.

I hope this helps. Let me know if you have other questions or need anything.

Take care,

Joe

See pics below.
Was this
answer
helpful?
Yes
No
Sunday, December 5th, 2021 AT 4:40 PM

Please login or register to post a reply.