Driver's window not working

2017 CHEVROLET SILVERADO
12,000 MILES • 5.3L • V8 • 4WD • AUTOMATIC
Avatar
PBARR57
  • MEMBER
  • 1 POST
Window will not go up or down. All other electric functions from driver's door work.
Thought I would ask here before taking to the dealer.
Thanks
Apr 17, 2018 at 4:59 AM
Repair Safety Notice: This information is for general instructional purposes only. Vehicle repair can be dangerous. Verify all information, follow manufacturer service procedures, use proper tools and safety equipment, and consult a qualified repair shop when needed.
Advertisement
Avatar
ASEMASTER6371
  • CAR REPAIR CONTRIBUTOR
  • 52,796 POSTS
good morning.

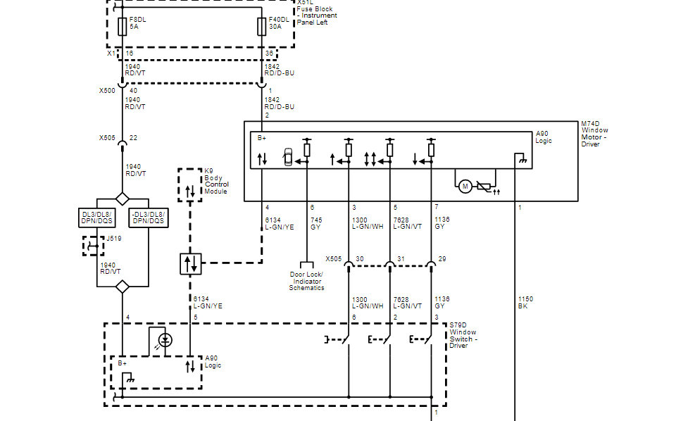
There are two fuses for the control for the window. make sure there is power on both sides of the fuse with a test light or voltmeter. if there is, you then need to test for output of the switch to the motor driver. you again will need to test for voltage.

I attached a wire diagram for you to view.

Roy
Apr 17, 2018 at 8:55 AM
Advertisement