Tuesday, February 7th, 2023 AT 4:29 AM
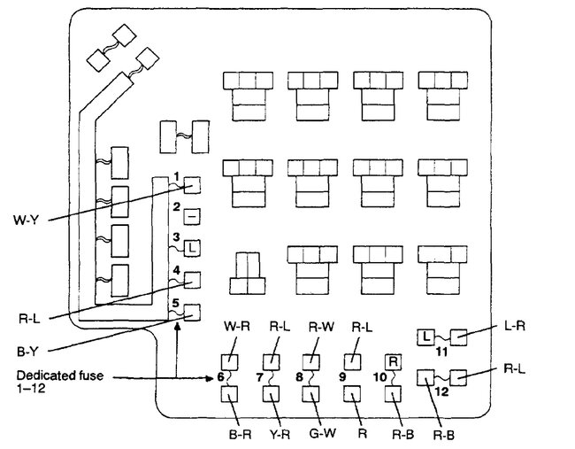
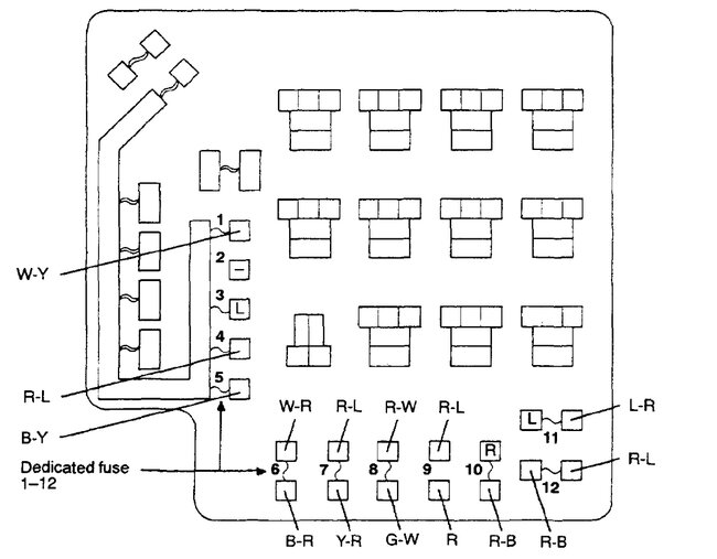
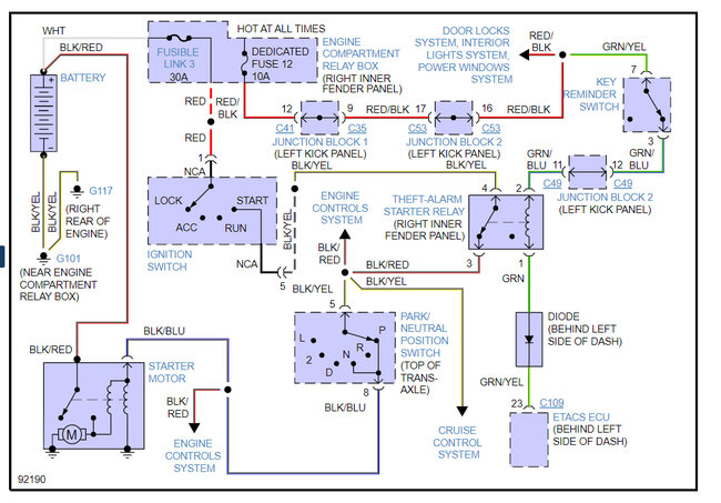
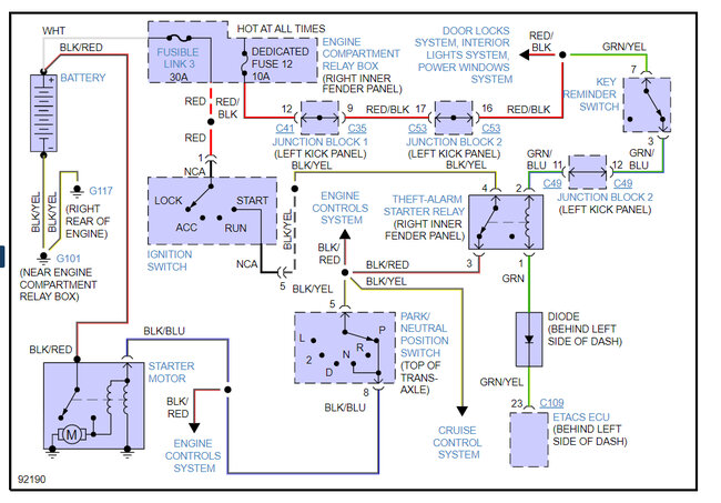
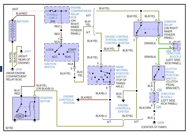
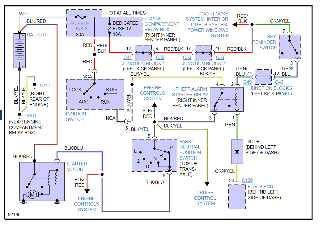
Doesn't start. Full battery. All lamps are on when I turn the start key. Where is the fuse location for the starter? Where is the location of the starter relay. How can I test if the start motor is defective? What is the most probably error?










