Engine does not start

Tiny
ANTONIORRR
  • MEMBER
  • 1998 MERCEDES BENZ SL500
  • 5.0L
  • V8
  • AUTOMATIC
  • 100,000 MILES
The car cranks over does not start fuse number nineteen under the hood on driver side keeps on exploding as soon as I put a new one in. I do not think I am getting any spark.
Saturday, May 27th, 2017 AT 9:45 PM

16 Replies

Tiny
KEN L
  • MASTER CERTIFIED MECHANIC
  • 55,077 POSTS
Hello,

It sounds like you have an ignition coil or an injector that has shorted out. Please disconnect each one and then replace the fuse to see if that makes a difference. Does #19 say what circuit it protects?

Please run this test and get back to us so we can continue helping you.

Cheers, Ken
Was this
answer
helpful?
Yes
No
+1
Tuesday, May 30th, 2017 AT 11:09 AM
Tiny
KLUGLNKA
  • MEMBER
  • 1 POST
  • 1996 MERCEDES BENZ SL500
  • 5.0L
  • V8
  • 2WD
  • AUTOMATIC
  • 106,000 MILES
Battery drained flat and now car will not start. It turns over but will not fire.
Was this
answer
helpful?
Yes
No
Tuesday, May 30th, 2017 AT 12:57 PM (Merged)
Tiny
KEN L
  • MASTER CERTIFIED MECHANIC
  • 55,077 POSTS
Hello,

Please start by checking all of fuses, did you try to jump the battery? If so were the cables connected backwards? This could cause big problems.

Here are two guides that can help you.

https://www.2carpros.com/articles/how-to-jump-start-car-battery-using-jumper-cables

and

https://www.2carpros.com/articles/how-to-check-a-car-fuse

if okay then you will need to start from the beginning

https://www.2carpros.com/articles/car-cranks-but-wont-start

Please let us know what happens.

Best, Ken

Was this
answer
helpful?
Yes
No
+1
Tuesday, May 30th, 2017 AT 12:57 PM (Merged)
Tiny
JPM258
  • MEMBER
  • 1 POST
  • 1995 MERCEDES BENZ SL500
  • V8
  • 2WD
  • AUTOMATIC
  • 80,000 MILES
5-l sl 500 dealer replaced crank sensor -- starts properly cold -- warm up for 20 minutes plus and will not start- backfires thru intake and exhaust. 1995 - 80 thousand miles -- dealer seems to be stuck? I am mech. Person. Age 68 -- third owner. I took it to dealer for this problem summer car. I have driven the car and it just quit - had towed home. Sounds like it is out of time?
Was this
answer
helpful?
Yes
No
Tuesday, May 30th, 2017 AT 12:57 PM (Merged)
Tiny
JACOBANDNICKOLAS
  • MECHANIC
  • 110,192 POSTS
When it quits, have you checked for spark and fuel pressure?
Was this
answer
helpful?
Yes
No
+1
Tuesday, May 30th, 2017 AT 12:57 PM (Merged)
Tiny
PETER G
  • MEMBER
  • 1 POST
  • 1991 MERCEDES BENZ SL500
  • V8
  • 2WD
  • AUTOMATIC
  • 136,000 MILES
Engine Performance problem
1991 Mercedes Benz SL500 V8 Two Wheel Drive Automatic 136000 miles

My Mercedes has a problem that when the engine is at running temperature after travelling 20-30 km and you stop and switch the engine off and leave it for more than 30 minutes and then try and start the car it is difficult.
I have to push the accelerator flat and then turn the key to start and after a couple of cranks the engine will ignite but it will run as if it is on 5/7 cylinders and after a short period she would idle normally.
I have had the plugs changed, the injectors cleaned, the over voltage protection relay checked but to no avail.
Was this
answer
helpful?
Yes
No
+1
Tuesday, May 30th, 2017 AT 12:57 PM (Merged)
Tiny
GFIMOTORCARS
  • MECHANIC
  • 673 POSTS
You may be experiencing a faulty crankshaft position sensor. As it fails it looses the signal of the position of the crank and will stall. Once stalled it is often times difficault to restart as the sensor tends to fail after it heats up. You will get cranking with no start. The sensor is located on the top left side of the bell housing. It can be seen if looking into the engine compartment from the drivers side fender area. Look down to the bellhousing behind the motor and you should see it mounted there.
Was this
answer
helpful?
Yes
No
Tuesday, May 30th, 2017 AT 12:57 PM (Merged)
Tiny
NYMPHETAMINE_JUNKIE
  • MEMBER
  • 1 POST
  • 1995 MERCEDES BENZ SL500
Electrical problem
1995 Mercedes Benz SL500 V8 Two Wheel Drive Automatic

hi, I wonder if the injection control unit on the mercedes sl500 im working on is faulty when the fuel injectors wont open when I try to start the car.

The anti-theftsystem has been disconected and the car itself is a us-import car.

Any help would be valuble.

Thanks in advance.
Was this
answer
helpful?
Yes
No
Tuesday, May 30th, 2017 AT 12:57 PM (Merged)
Tiny
JACK PORTER
  • MEMBER
  • 6 POSTS
Any idea why the anti-theft was disconnected? The SL500 has a fuel shut off as part of the anti-theft system. That might be the problem.

Good Luck!
Was this
answer
helpful?
Yes
No
Tuesday, May 30th, 2017 AT 12:57 PM (Merged)
Tiny
ANTONIORRR
  • MEMBER
  • 5 POSTS
Didn't work fuse still pops as soon I put one in
Was this
answer
helpful?
Yes
No
Wednesday, May 31st, 2017 AT 3:53 PM
Tiny
KEN L
  • MASTER CERTIFIED MECHANIC
  • 55,077 POSTS
You must have a bare wire touching ground somewhere. Lift the hood and inspect the wiring harness to see if you can find where it has rubbed through near the engine.
Was this
answer
helpful?
Yes
No
Thursday, June 1st, 2017 AT 11:18 AM
Tiny
ANTONIORRR
  • MEMBER
  • 5 POSTS
Is there any way you can tell me what fuse number 19 Powers my car does not have a chart on it
Was this
answer
helpful?
Yes
No
Thursday, June 1st, 2017 AT 2:06 PM
Tiny
KEN L
  • MASTER CERTIFIED MECHANIC
  • 55,077 POSTS
Hello,

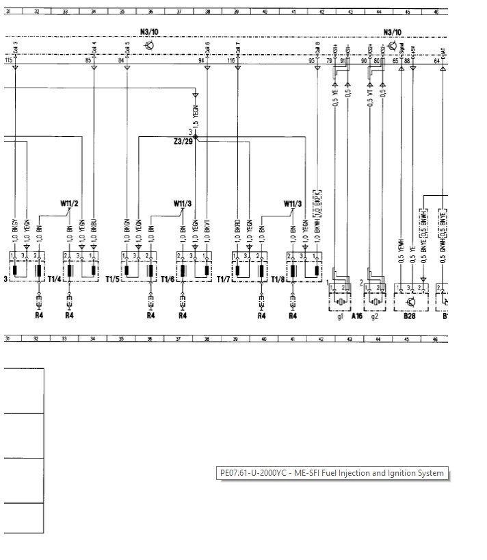
I looked at the wiring diagrams and the #19 fuse goes to the #2 ignition coil, please disconnect it to see if the fuse blows still.

Please let us know what you find.

Cheers, Ken
Was this
answer
helpful?
Yes
No
Monday, June 5th, 2017 AT 12:02 PM
Tiny
ANTONIORRR
  • MEMBER
  • 5 POSTS
Still pops
Was this
answer
helpful?
Yes
No
Monday, June 5th, 2017 AT 12:05 PM
Tiny
KEN L
  • MASTER CERTIFIED MECHANIC
  • 55,077 POSTS
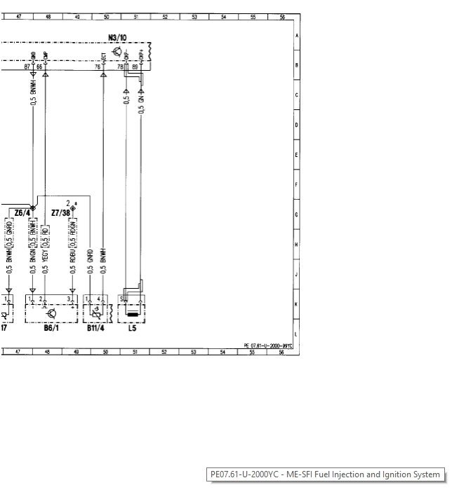
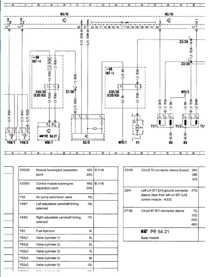
Okay, here is the engine wiring diagrams and a guide to help you troubleshoot the wiring. Use the voltmeter to check for any resistance to ground.

https://www.2carpros.com/articles/how-to-use-a-voltmeter

Diagrams (below)

Please run some tests and get back to us so we can continue helping you.

Cheers, Ken
Was this
answer
helpful?
Yes
No
-1
Tuesday, June 6th, 2017 AT 10:04 AM

Please login or register to post a reply.