Cooling fan not working?

Tiny
QUILA
  • MEMBER
  • 2011 CHEVROLET IMPALA
  • 3.5L
  • 6 CYL
  • AUTOMATIC
  • 134,000 MILES
I have two fans neither are working. My car overheating and gave me message stating it is idle overheating which it never did. A mechanic tested every single fuse under hood they all made a noise which they are working. Then he test wires on fan and he said it is grounded whatever that means. The fan made a fire spark when he tested the fans. We also took it to parts store to have codes reads a since my engine light comes on time to time and it said" mask air flow and cooling fan relay(2) codes for fan". So basically he said I needed cooling fan assembly. Please advise with your input.
Tuesday, January 9th, 2018 AT 8:49 PM

21 Replies

Tiny
PATENTED_REPAIR_PRO
  • MECHANIC
  • 1,853 POSTS
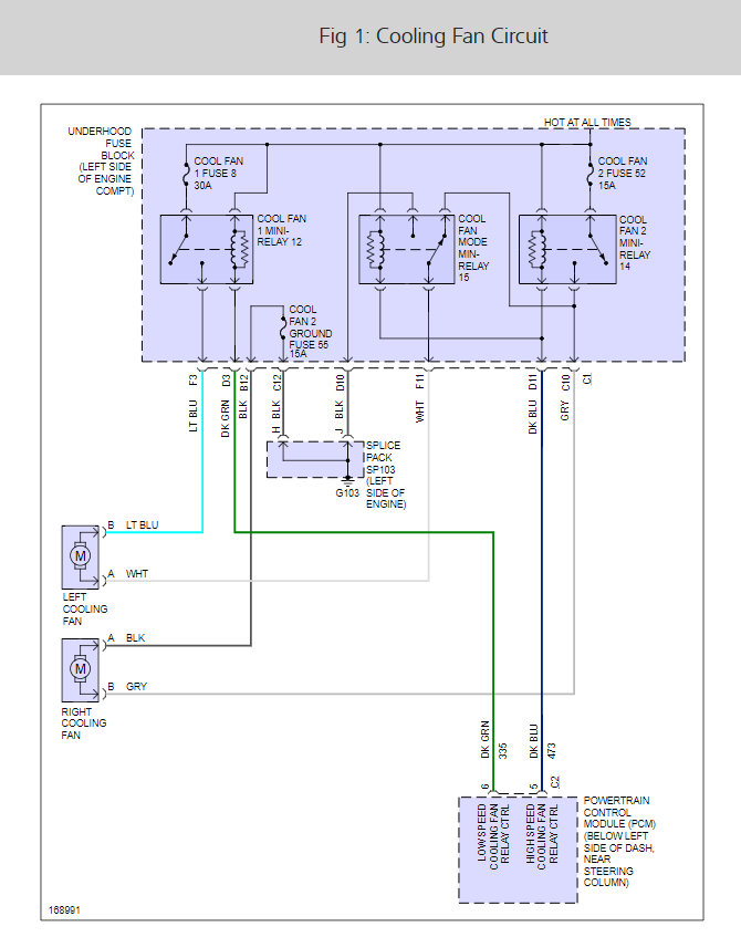
Try a new "fan 2 relay" first located in the underhood fuse block.
That should be the fan relay in the middle of those three fan relays shown at the bottom of this diagram of that under-hood fuse block.
Was this
answer
helpful?
Yes
No
+7
Wednesday, January 10th, 2018 AT 6:32 AM
Tiny
QUILA
  • MEMBER
  • 4 POSTS
Thank you
Was this
answer
helpful?
Yes
No
Wednesday, January 10th, 2018 AT 10:56 AM
Tiny
PATENTED_REPAIR_PRO
  • MECHANIC
  • 1,853 POSTS
You are welcome, let me know if that didn't fix it.
Was this
answer
helpful?
Yes
No
Wednesday, January 10th, 2018 AT 1:44 PM
Tiny
QUILA
  • MEMBER
  • 4 POSTS
Hello there. Ok so fans were installed but now AC fan come on out off come on shut off and the Engine fan will not come on at all. Previously before I had fan install the code that we're pulled from under the dash from the fuse box read Cooling Fan 1. He switched relays around to see what happens but still nothing happened. He touched it every time AC fan come on and off to see if it's doing a click noise which it is.
Was this
answer
helpful?
Yes
No
-1
Friday, January 12th, 2018 AT 5:44 AM
Tiny
PATENTED_REPAIR_PRO
  • MECHANIC
  • 1,853 POSTS
All I can say is if you had a code before for cooling fan 2, then swap relays around, now have a code for cooling fan 1, I would suggest you at least buy 1 new relay and install it and install it in the relay spot that you now get a code for or if you haven't touched anything since last reading them codes, put the new relay in the fan relay 1 spot.
Was this
answer
helpful?
Yes
No
Friday, January 12th, 2018 AT 6:57 AM
Tiny
QUILA
  • MEMBER
  • 4 POSTS
It the same code as before so I'm assuming it's the relay and will replace. Thanks
Was this
answer
helpful?
Yes
No
-1
Friday, January 12th, 2018 AT 9:16 AM
Tiny
PATENTED_REPAIR_PRO
  • MECHANIC
  • 1,853 POSTS
You are welcome, let me know if that don't work.
Was this
answer
helpful?
Yes
No
Friday, January 12th, 2018 AT 9:26 AM
Tiny
MARIABELLA
  • MEMBER
  • 2 POSTS
  • 2008 CHEVROLET IMPALA
  • 15,000 MILES
Car came in with overheating promblems found cooling fan motor weren't coming on so we check everything and found we need to start with basci we change temp sensor and thermostate then come to find out the wiring to the harness and fuse box were burn out so we replaced the wiring hardness and fuse box and now the cooling fan still wont come on
Was this
answer
helpful?
Yes
No
Monday, December 7th, 2020 AT 8:31 AM (Merged)
Tiny
FIXITMR
  • MECHANIC
  • 9,990 POSTS
You have fuses and relays in underhood box along with diodes. Make sure fan grounds are good. Relays are triggered by ECM which gets input form temp sensor/AC controls.
Was this
answer
helpful?
Yes
No
Monday, December 7th, 2020 AT 8:31 AM (Merged)
Tiny
JMS283
  • MEMBER
  • 1 POST
  • 2005 CHEVROLET IMPALA
  • 6 CYL
  • FWD
  • AUTOMATIC
  • 65,000 MILES
On my wife's car listed above, the cooling fans will not kick on when the engine temperature rises. The fuse for the cooling fans is good.
Was this
answer
helpful?
Yes
No
-2
Monday, December 7th, 2020 AT 8:31 AM (Merged)
Tiny
DANNY L
  • MECHANIC
  • 5,648 POSTS
Hello, I'm Danny.

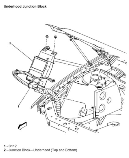
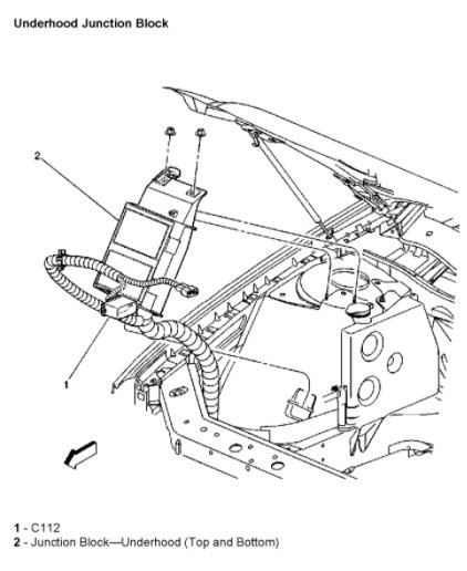
It sounds like you might be having trouble with the cooling fan relays. They are located in the under hood junction box. The junction box is located under hood on the right side of compartment near the strut tower. Here is a tutorial showing how to test a relay:

https://www.2carpros.com/articles/how-to-check-an-electrical-relay-and-wiring-control-circuit

I've attached 2 pictures below showing the location of the junction box and the relays for your car. Hope this helps and thanks for using 2CarPros.
Was this
answer
helpful?
Yes
No
Monday, December 7th, 2020 AT 8:31 AM (Merged)
Tiny
FAHRFI
  • MEMBER
  • 1 POST
  • 2003 CHEVROLET IMPALA
Engine Cooling problem 6 cyl Radiator fan doesn't work. BCM has been replaced. The computer can turn on the fan if it bypasses the BCM. Is there a relay or sensor that needs to be replaced?
Was this
answer
helpful?
Yes
No
-1
Monday, December 7th, 2020 AT 8:32 AM (Merged)
Tiny
KEN L
  • MASTER CERTIFIED MECHANIC
  • 55,512 POSTS
Hello,

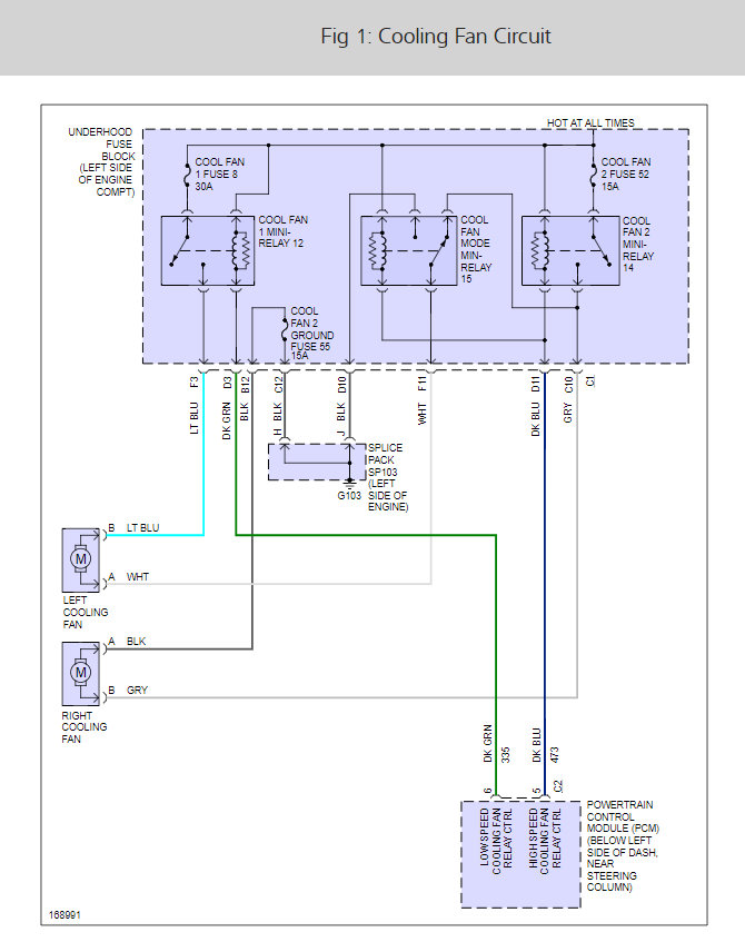
There are two fuses and three relays that run the system here are two guides and the cooling fan wiring diagrams (Below) along with the fuse and relay locations.

First check fuses. If OK check fan control relays ( 3 of them, all on bottom side of underhood electrical center). If OK as well then engine coolant temp. Sensor is probably faulty.

https://www.2carpros.com/articles/how-to-check-a-car-fuse

and

https://www.2carpros.com/articles/how-to-check-an-electrical-relay-and-wiring-control-circuit

Let us know what happens and please upload pictures or videos of the problem.

Cheers, Ken
Was this
answer
helpful?
Yes
No
+5
Monday, December 7th, 2020 AT 8:32 AM (Merged)
Tiny
DUSTIN GOAD
  • MEMBER
  • 1 POST
  • 2002 CHEVROLET IMPALA
Six cylinder front wheel drive automatic 137,000 miles.

Hello, I am having a problem with my cooling fans. They Will not come on unless I unplug the temperature sensor, Unplug it fans come right on no problem but of course the temperature gauge does not work. I replaced the temp sensor hoping this would be the problem, but no such luck. Also, I checked all the three relays that a labeled fon cont. And fuses but this checked out as while. I am thinking that the computer reads the signal from the temperature sensor and once it sees 210 or how ever many OMS it sends a signal to the relays to turn the fans on. I know that the previous owner had some cooling problems and had in the shop several times.
Was this
answer
helpful?
Yes
No
Monday, December 7th, 2020 AT 8:34 AM (Merged)
Tiny
FACTORYJACK
  • MECHANIC
  • 4,159 POSTS
Is there an overheating problem, and the fans were discovered to be non-functional? The fan relays are controlled by the body control module, and the power-train control module. The fact that they come on, is due to default when the PCM sets a code. There are other situations that would command fans(one or both), and that would be A/C compressor engagement, and/or refrigerant temperature/pressure sensors. Is the vehicle getting hot enough for fans to come on? Does one or both come on, when A/C is engaged? There are two strategies depending on engine size however, they are somewhat similar. Here is the description.
Cooling System Description and Operation:
Cooling Fan Control 3.4L (LA1)
The engine cooling fans are controlled by the body control module (BCM) and the power-train control module (PCM). The BCM sends a Class two message to the PCM requesting cooling fan operation. If there is a Class two communication malfunction between the BCM and the PCM. The PCM will operate the engine cooling fans independently of the BCM.

The engine cooling fan system consists of two electrical cooling fans and three fan relays. The relays are arranged in a series/parallel configuration that allows the PCM to operate both fans together at low or high speeds. The cooling fans and fan relays receive battery positive voltage from the engine wiring harness junction block. The ground path is provided at G101.

During low speed operation, the PCM supplies the ground path for the low speed fan relay through the low speed cooling fan relay control circuit. This energizes the cooling fan one relay coil, closes the relay contacts, and supplies battery positive voltage from the FAN CONT #1 fuse through the cooling fan motor supply voltage circuit to the right cooling fan. The ground path for the right cooling fan is through the cooling fan two relay and the left cooling fan. The result is a series circuit with both fans running at low speed.

During high speed operation the PCM supplies the ground path for the cooling fan one relay through the low speed cooling fan relay control circuit. After a three second delay, the PCM supplies a ground path for the cooling fan two relay and the cooling fan three relay through the high speed cooling fan relay control circuit. This energizes the cooling fan two relay coil, closes the relay contacts, and provides a ground path for the right cooling fan. At the same time the cooling fan three relay coil is energized closing the relay contacts and provides battery positive voltage from the FAN CONT #2 fuse on the cooling fan motor supply voltage circuit to the left cooling fan. During high speed fan operation, both engine cooling fans have there own ground path. The result is a parallel circuit with both fans running at high speed.

The BCM will request low speed cooling fan operation from the PCM under the following conditions:

" Engine coolant temperature exceeds approximately 103 °C (217 °F).

" When A/C is requested and the ambient temperature is more than 50 °C (122 °F).

"Â A/C refrigerant pressure exceeds 1310 kPa (190 psi).

" After the vehicle is shut off if the engine coolant temperature at key-off is more than 117 °C (243 °F) and system voltage is more than twelve volts. The fans will stay on for approximately 3 minutes.

The BCM will request high speed cooling fan operation from the PCM under the following conditions:

" Engine coolant temperature reaches 110 °C (230 °F).

"Â A/C refrigerant pressure exceeds 1655 kPa (240 psi).

"Â When certain DTCs set.

Cooling Fan Control 3.8L (L36)
The engine cooling fans are controlled by the body control module (BCM) and the power-train control module (PCM). The BCM sends a class two message to the PCM requesting cooling fan operation. If there is a class two communication malfunction between the BCM and the PCM. The PCM will operate the engine cooling fans independently of the BCM.

The engine cooling fan system consists of two electrical cooling fans and three fan relays. The relays are arranged in a series/parallel configuration that allows the PCM to operate both fans together at low or high speeds. The cooling fans and fan relays receive battery positive voltage from the engine wiring harness junction block. The ground path is provided at G101.

During low speed operation, the PCM supplies the ground path for the low speed fan relay through the low speed cooling fan relay control circuit. This energizes the cooling fan one relay coil, closes the relay contacts, and supplies battery positive voltage from the FAN CONT #1 fuse through the cooling fan motor supply voltage circuit to the right cooling fan. The ground path for the right cooling fan is through the cooling fan two relay and the left cooling fan. The result is a series circuit with both fans running at low speed.

During high speed operation the PCM supplies the ground path for the cooling fan one relay through the low speed cooling fan relay control circuit. After a three second delay, the PCM supplies a ground path for the cooling fan two relay and the cooling fan three relay through the high speed cooling fan relay control circuit. This energizes the cooling fan two relay coil, closes the relay contacts, and provides a ground path for the right cooling fan. At the same time the cooling fan three relay coil is energized closing the relay contacts and provides battery positive voltage from the FAN CONT #2 fuse on the cooling fan motor supply voltage circuit to the left cooling fan. During high speed fan operation, both engine cooling fans have there own ground path. The result is a parallel circuit with both fans running at high speed.

The BCM will request low speed cooling fan operation from the PCM under the following conditions:

" Engine coolant temperature exceeds approximately 100 °C (212 °F).

" When A/C is requested and the ambient temperature is more than 10 °C (50 °F).

"Â A/C refrigerant pressure exceeds 1310 kPa (190 psi).

" After the vehicle is shut off if the engine coolant temperature at key-off is more than 117 °C (243 °F) and system voltage is more than 12 volts. The fans will stay on for approximately 3 minutes.

The BCM will request high speed cooling fan operation from the PCM under the following conditions:

" Engine coolant temperature reaches 105 °C (221 °F).

"Â A/C refrigerant pressure exceeds 1655 kPa (240 psi).

"Â When certain DTCs set.

If there are no overheating concerns, You would most likely need a scan tool to read what the coolant temp sensor is displaying, and determine if there is enough heat for the fans to be requested. There is one bulletin regarding this issue, it applies if you are seeing an overheat.
#PIC3045C: Engine Overheat And/Or Cooling Fans Inoperative Intermittently - (Feb 23, 2009)

Subject: Engine Overheat and, or Cooling Fans Inoperative Intermittently

Models: 2000-2005 Chevrolet Impala and Monte Carlo

This PI was superseded to update Recommendation/Instructions. Please discard PIC3045B.

The following diagnosis might be helpful if the vehicle exhibits the symptom(s) described in this PI.

Condition/Concern:
Engine overheat and, or cooling fans inoperative intermittently.

Recommendation/Instructions:
If, after following published diagnostics in SI2000, the condition still exists, the following procedure may lead to an effective resolution.

Operate the engine until it reaches operating temperature.
Check the load management status in BCM data display, under outputs.
If the status is active, with the engine running, disconnect the BCM from the data-line at the star connector (SP205) located at the base of the steering column.
If fans operate normally, check that the charging system is operating as it should.
Replace BCM if it shows load management status is active (in step two), the cooling fans operate normally with the BCM disconnected (in step three) and the charging system is operating as it should.
Was this
answer
helpful?
Yes
No
+16
Monday, December 7th, 2020 AT 8:34 AM (Merged)
Tiny
SERVIN
  • MEMBER
  • 1 POST
  • 2000 CHEVROLET IMPALA
  • 3.4L
  • 6 CYL
  • FWD
  • AUTOMATIC
  • 153,587 MILES
My fans are not coming on, but when I check the relay with the tester light they come on. When I take the tester off the relay they cut off.
Was this
answer
helpful?
Yes
No
Monday, December 7th, 2020 AT 8:35 AM (Merged)
Tiny
HMAC300
  • MECHANIC
  • 48,601 POSTS
Check for corrosion on relay prongs or bad, try tweaking the prongs and putting dielectric compound on them see if that helps. You can also change relay with a known good one see if it works then. It may be a fuse box problem though not gripping relay well enough.
Was this
answer
helpful?
Yes
No
+1
Monday, December 7th, 2020 AT 8:35 AM (Merged)
Tiny
WHODINI DAKING
  • MEMBER
  • 1 POST
  • 2000 CHEVROLET IMPALA
  • 3.8L
  • 6 CYL
  • AUTOMATIC
  • 190,000 MILES
Cooling fans are not working I have replaced them replace the sensor and check my lines and relays all seemed fine but fan not working so I went to replace the fan and before installing check the fans and both fans work once I connect them to the sensor did not come on disconnected the sensor only one fan work on default I'm also getting two codes P0449 and p0118 I don't think those codes point to the problem though but I will also fix those just need help diagnosing the problem my car is overheating badly
Was this
answer
helpful?
Yes
No
Monday, December 7th, 2020 AT 8:35 AM (Merged)
Tiny
JACOBANDNICKOLAS
  • MECHANIC
  • 110,194 POSTS
Welcome to 2CarPros.

The 449 is an emissions related code, so I don't think that is the issue. However, the 119 is related to the engine coolant temperature sensor. Have you replaced it?

Take a look through these links:

https://www.2carpros.com/articles/how-a-coolant-temperature-sensor-works

https://www.2carpros.com/articles/symptoms-of-a-bad-coolant-temperature-sensor

https://www.2carpros.com/articles/coolant-temperature-sensor-cts-replacement

Here are the directions for replacement specific to your vehicle. The attached pic correlates with the directions.

__________________________________

2000 Chevrolet Impala V6-3.8L VIN K

ENGINE COOLANT TEMPERATURE (ECT) SENSOR REPLACEMENT

pic 1

REMOVAL PROCEDURE

IMPORTANT: Care must be taken when handling the engine coolant temperature sensor. Damage to the engine coolant temperature sensor will affect proper operation of the fuel injection system.

1. Turn OFF the ignition.
2. Drain the radiator coolant. Refer to Draining and Filling Cooling System in Cooling System.
3. Remove the exhaust crossover pipe.
4. Disconnect the ECT sensor electrical connector.
5. Remove the ECT sensor.

INSTALLATION PROCEDURE

NOTE: Refer to Fastener Notice in Service Precautions.

IMPORTANT: Care must be taken when handling engine coolant temperature sensor. Damage to the engine coolant temperature sensor will affect proper operation of the fuel injection system.

1. Hand start the ECT sensor into the engine.

Tighten
Tighten the ECT sensor to 30 N.m (22 lb ft).

2. Connect the ECT sensor electrical connector.
3. install the exhaust crossover pipe.
4. Refill the radiator with coolant. Refer to Draining and Filling Cooling System in Cooling System.
5. Start the engine and check for leaks.
6. Inspect the coolant level.

__________________________________________

Since the fan turns on when the sensor is disconnected, it doesn't sound like a computer issue. If you haven't already replaced the sensor, that is what I would recommend trying. It may not be telling the computer the engine is warm.

Let me know if this helps or if you have other questions.

Take care,
Joe
Was this
answer
helpful?
Yes
No
Monday, December 7th, 2020 AT 8:35 AM (Merged)
Tiny
ERICMONTOYA
  • MEMBER
  • 2 POSTS
  • 1996 CHEVROLET IMPALA
Engine Cooling problem
1996 Chevy Impala V8 Two Wheel Drive Automatic

My transmission shop told me my radiator fans dont work I bought new main fan put it in does not work I cheked fan fuses ther OK what could be problem.
Was this
answer
helpful?
Yes
No
Monday, December 7th, 2020 AT 8:35 AM (Merged)

Please login or register to post a reply.