Codes P0106, P0069, P0107 and P0452

Tiny
JACOBANDNICKOLAS
  • MECHANIC
  • 110,194 POSTS
Are you referring to the valve cover? That is where the oil cap attaches.

I hope all is well and the storm didn't cause you problems.

Joe
Was this
answer
helpful?
Yes
No
Friday, August 28th, 2020 AT 9:33 PM
Tiny
NASER NASER
  • MEMBER
  • 836 POSTS
No, it's the oil filler cap extension/adapter, it's where the cap screws in, it's plastic.
Was this
answer
helpful?
Yes
No
Friday, August 28th, 2020 AT 10:02 PM
Tiny
NASER NASER
  • MEMBER
  • 836 POSTS
No, storm passed and all is well. Thanks
Was this
answer
helpful?
Yes
No
Friday, August 28th, 2020 AT 10:02 PM
Tiny
JACOBANDNICKOLAS
  • MECHANIC
  • 110,194 POSTS
First, glad to hear you are well. That was a bad one (storm). As far as the oil filler neck, is there any way you could temporarily seal it to see if it makes a difference?

Joe
Was this
answer
helpful?
Yes
No
Saturday, August 29th, 2020 AT 8:30 PM
Tiny
NASER NASER
  • MEMBER
  • 836 POSTS
I tried with tape didn't work, tried with a towel it made some difference, but the throttle response is still very bad, not much response going up the driveway. I will have to do the p0107 testing.
Was this
answer
helpful?
Yes
No
Saturday, August 29th, 2020 AT 8:32 PM
Tiny
JACOBANDNICKOLAS
  • MECHANIC
  • 110,194 POSTS
Naser, nothing is easy anymore. I don't know if you need them, but here is what I have as far as P0107 diagnostics. I hope it helps.

____________________________________________________-

2013 Dodge Dart L4-1.4L Turbo
Powertrain Control Module (PCM)
Vehicle ALL Diagnostic Trouble Codes ( DTC ) Testing and Inspection P Code Charts P0107 P0107-00 Powertrain Control Module (PCM)
POWERTRAIN CONTROL MODULE (PCM)
P0107-00-MANIFOLD ABSOLUTE PRESSURE SENSOR CIRCUIT LOW

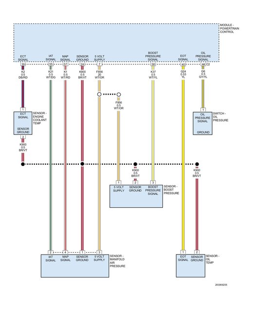
For a complete wiring diagram, refer to the Wiring Information.

Pic 1

Theory of Operation

The Manifold Absolute Pressure (MAP) Sensor and the Intake Air Temperature (IAT) Sensor are combined into one component. The PCM provides a common 5-Volt Supply and sensor ground that is shared by both sensors. Each of these sensors sends feedback to the Powertrain Control Module (PCM) on it's own signal circuit. The MAP Sensor is a transducer that varies resistance according to changes in altitude and atmospheric conditions. With the ignition on and the engine not running, the MAP Sensor provides the PCM with the Barometric Pressure reading. When the engine is running, the MAP Sensor signal supplies the PCM with the current air pressure within the Intake Manifold. The IAT Sensor signal supplies the PCM with the temperature of the air entering the Intake Manifold. This information is used by the PCM, along with other inputs to calculate fuel delivery, and timing needs.

- When Monitored:
With the ignition on.

- Set Condition:
The MAP Sensor signal voltage is below 0.059 volts for 0.5 seconds. One Trip Fault. Three good trips to turn off the MIL. MIL will illuminate and the ETC light will flash if equipped.

Pic 2

Always perform the Pre-Diagnostic Troubleshooting procedure before proceeding. See: Computers and Control Systems > Initial Inspection and Diagnostic Overview > PCM Pre-Diagnostic Troubleshooting Procedure.

Diagnostic Test

1. ACTIVE DTC
1. Start the engine and allow it to reach normal operating temperature.

WARNING:
When the engine is operating, do not stand in direct line with the fan. Do not put your hands near the pulleys, belts, or fan. Do not wear loose clothing. Failure to follow these instructions can result in possible serious or fatal injury.

NOTE: Diagnose and repair any 5-Volt Supply circuit DTCs before continuing with this test.

2. With the scan tool, read the active DTCs.

Is the DTC Active at this time?

Yes

- Go To 2

No

- Perform the INTERMITTENT CONDITION diagnostic procedure. See: Computers and Control Systems > Initial Inspection and Diagnostic Overview > PCM Intermittent Condition Test.

2. CHECK THE (F856) 5-VOLT SUPPLY CIRCUIT
1. Turn the ignition off.
2. Disconnect the MAP Sensor harness connector.
3. Ignition on, engine not running.
4. Measure the voltage on the (F856) 5-Volt Supply circuit in the MAP Sensor harness connector.

Is the voltage between 4.9 to 5.1 volts?

Yes

- Go To 3

No

- Repair the (F856) 5-Volt Supply circuit for an open circuit or short to ground.
- Perform the POWERTRAIN VERIFICATION TEST. See: A L L Diagnostic Trouble Codes ( DTC ) > Verification Tests > Powertrain Verification Test.

3. MAP SENSOR
1. With the scan tool, monitor the MAP Sensor voltage with the Sensor harness connector disconnected.

NOTE: The sensor voltage should be approximately 5.0 volts (plus or minus.1 volt) with the connector disconnected.

Is the voltage above 4.8 volts?

Yes

- Verify that there is good pin to terminal contact in the Sensor and Powertrain Control Module connectors. If OK, replace the MAP Sensor. See: Manifold Pressure/Vacuum Sensor > Removal and Replacement.
- Perform the POWERTRAIN VERIFICATION TEST. See: A L L Diagnostic Trouble Codes ( DTC ) > Verification Tests > Powertrain Verification Test.

No

- Go To 4

4. CHECK THE (K1) MAP SENSOR SIGNAL CIRCUIT FOR A SHORT TO GROUND
1. Turn the ignition off.
2. Disconnect the PCM C2 harness connector.
3. Measure the resistance between ground and the (K1) MAP Sensor Signal circuit at the MAP Sensor harness connector.

Is the resistance above 10k Ohms?

Yes

- Go To 5

No

- Repair the (K1) MAP Sensor MAP Signal circuit for a short to ground.
- Perform the POWERTRAIN VERIFICATION TEST. See: A L L Diagnostic Trouble Codes ( DTC ) > Verification Tests > Powertrain Verification Test.

5. CHECK FOR THE (K1) MAP SENSOR SIGNAL CIRCUIT SHORTED TO THE (K900) SENSOR GROUND CIRCUIT
1. Measure the resistance between the (K1) MAP Sensor Signal circuit and the (K900) Sensor Ground circuit at the MAP Sensor harness connector.

Is the resistance above 10k Ohms?

Yes

- Go To 6

No

- Repair the short between the (K1) MAP Sensor Signal circuit and the (K900) Sensor Ground circuit.
- Perform the POWERTRAIN VERIFICATION TEST. See: A L L Diagnostic Trouble Codes ( DTC ) > Verification Tests > Powertrain Verification Test.

6. POWERTRAIN CONTROL MODULE (PCM)
1. Using the wiring diagram/schematic as a guide, inspect the wiring and connectors between the MAP Sensor and the Powertrain Control Module (PCM).
2. Look for any chafed, pierced, pinched or partially broken wires.
3. Look for broken, bent, pushed out or corroded terminals. Verify that there is good pin to terminal contact in the MAP Sensor and Powertrain Control Module connectors.
4. Perform any Technical Service Bulletins that may apply.

Were there any problems found?

Yes

- Repair as necessary.
- Perform the POWERTRAIN VERIFICATION TEST. See: A L L Diagnostic Trouble Codes ( DTC ) > Verification Tests > Powertrain Verification Test.

No

- Replace and program the Powertrain Control Module. See: Engine Control Module > Removal and Replacement.
- Perform the POWERTRAIN VERIFICATION TEST. See: A L L Diagnostic Trouble Codes ( DTC ) > Verification Tests > Powertrain Verification Test.

_____________________________________

Let me know what you find or if you have other questions.

Take care,
Joe
Was this
answer
helpful?
Yes
No
Saturday, August 29th, 2020 AT 9:21 PM
Tiny
NASER NASER
  • MEMBER
  • 836 POSTS
I went to put inside my garage to start on the p0107 testing and it has much better response, warm. Do these pictures tell you anything? First one engine warm no throttle, second with throttle. Can you confirm to me that the res/white is the signal wire I should be checking and it should have a range of volts between 0 and 5v depending on the pressure? So far two days ago when I tested it it would only change between 0.50 and 0.80v.
Was this
answer
helpful?
Yes
No
Saturday, September 5th, 2020 AT 8:37 AM
Tiny
JACOBANDNICKOLAS
  • MECHANIC
  • 110,194 POSTS
Naser, the pressures don't seem out of the ordinary. Have you checked to make sure nothing is disconnected at the turbo? I've seen air intakes break or come apart and cause a pressure variation as well.

If nothing is disconnected and based on your readings the map is good, I have a feeling it could be the PCM. Double check connections there as well.

Hope you are doing well.

Joe
Was this
answer
helpful?
Yes
No
Saturday, September 5th, 2020 AT 6:27 PM
Tiny
NASER NASER
  • MEMBER
  • 836 POSTS
Yes, checked all wires, os, voltage, all good, not getting variation in map volts as it should, only getting between 1.87-0.59, I should have a range of 0-5v with throttle vRiation.
Was this
answer
helpful?
Yes
No
Saturday, September 5th, 2020 AT 6:37 PM
Tiny
JACOBANDNICKOLAS
  • MECHANIC
  • 110,194 POSTS
Have you replaced the MAP?

Joe
Was this
answer
helpful?
Yes
No
Saturday, September 5th, 2020 AT 7:13 PM
Tiny
NASER NASER
  • MEMBER
  • 836 POSTS
Yes, new Bosch MAP sensor, first thing I did.
Was this
answer
helpful?
Yes
No
Saturday, September 5th, 2020 AT 8:14 PM
Tiny
4DRTOM
  • MECHANIC
  • 467 POSTS
Hello, Naser,

I have 2 cents to through in.
I read through your thread here, As Joe just mentioned about checking the turbo, as I was reading that is what was coming into my mind. After its warm and you are doing your test drives are you hearing the turbo turn on? The gate might not be opening or opening fully. I think checking that the vacuum line that runs the gate to verify its connected and the gate diaphragm isn't leaking it is worth an inspection. I quick check by spraying carburetor cleaner around the vacuum lines and a hand vacuum tester to see the diaphragm is holding pressure is quick and easy.
Tom
Was this
answer
helpful?
Yes
No
Sunday, September 6th, 2020 AT 8:37 AM
Tiny
NASER NASER
  • MEMBER
  • 836 POSTS
Yes, the turbo sound is present. I had other darts where the hose to throttle develops a leak and you can't even drive it, doubt this is the same, as its drivable once you get up speed. Is there a way to check if these numbers are correct by sending you the turbo boosts and vacuum on my scanner?
Was this
answer
helpful?
Yes
No
Sunday, September 6th, 2020 AT 9:11 AM
Tiny
JACOBANDNICKOLAS
  • MECHANIC
  • 110,194 POSTS
Naser, The turbo may still spool and be heard, but a leak in the charge air tube can throw off pressures. It's just a thought.

Joe
Was this
answer
helpful?
Yes
No
Sunday, September 6th, 2020 AT 8:27 PM
Tiny
NASER NASER
  • MEMBER
  • 836 POSTS
I will double check.
Was this
answer
helpful?
Yes
No
Monday, September 7th, 2020 AT 11:21 AM
Tiny
NASER NASER
  • MEMBER
  • 836 POSTS
I had an IT friend check the PCM visually from inside looks good. Reconnected it, removed negative, touched positive to disconnected negative for an hour to drain any charge, left it alone for another hour. Connected battery, before I even start it it had a code stores for the p0069, no check engine light when started. If it's giving me the code before even starting then the vacuum leaks are out I believe. I checked all hoses to turbo and what not all look good.
Was this
answer
helpful?
Yes
No
Monday, September 7th, 2020 AT 1:24 PM
Tiny
NASER NASER
  • MEMBER
  • 836 POSTS
P106 came back, still has good power but a bit congested.
Was this
answer
helpful?
Yes
No
Monday, September 7th, 2020 AT 1:36 PM
Tiny
NASER NASER
  • MEMBER
  • 836 POSTS
So if the PCM has an issue, disconnected battery or not code will be there without even turning the motor on, does that make sense? Didn't do anything after disconnecting the battery and the code is already there.
Was this
answer
helpful?
Yes
No
Monday, September 7th, 2020 AT 1:41 PM
Tiny
JACOBANDNICKOLAS
  • MECHANIC
  • 110,194 POSTS
Naser,

Hi buddy, here is what to do: Replace the MAP sensor and clear the code. If it returns, replace the PCM. If you look at the attached pic, it shows three possible causes. If there are no vacuum related leaks, if you replace the MAP, clear the code, and it comes right back, the PCM is the problem.

I hope this helps.

Take care,
Joe
Was this
answer
helpful?
Yes
No
Monday, September 7th, 2020 AT 8:07 PM
Tiny
NASER NASER
  • MEMBER
  • 836 POSTS
Yes, removed the PCM sending it for repair. Thanks man.
Was this
answer
helpful?
Yes
No
Monday, September 7th, 2020 AT 8:09 PM

Please login or register to post a reply.