Saturday, March 28th, 2009 AT 12:21 PM
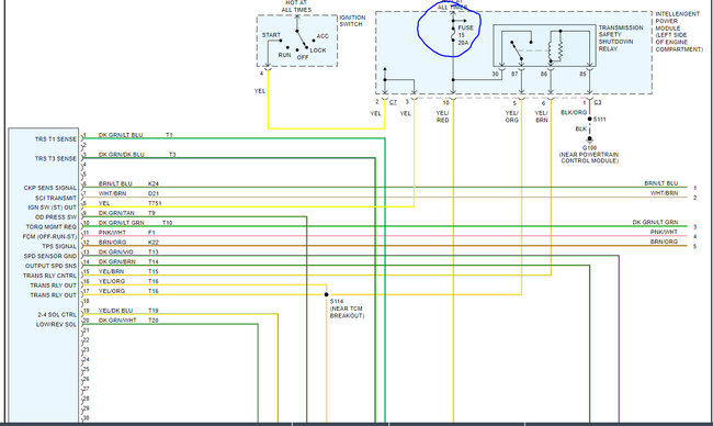
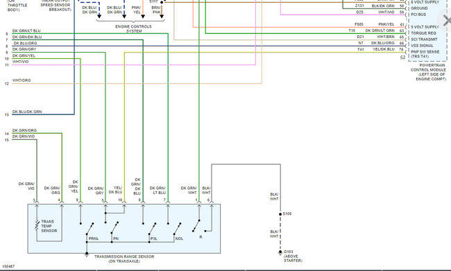
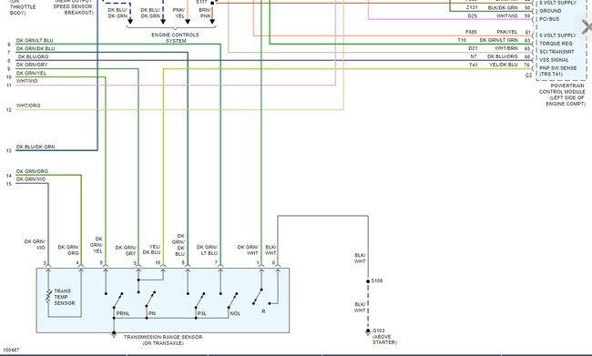
I have the van listed above with over 150,000 miles on it. It's starting to cost more to repair that it's worth. This week my wife was driving the van at about 40 MPH when the transmission downshifted and stayed there in the lower gears. It appears that the van does not shift beyond 2nd gear, despite the whatever RPMs the engine generates. The car has lots of power, is drivable but not at over 40 MPH. Time to fix it or roll it off the cliff?






