Fuel pump reset?

Tiny
BNS2BNS2
  • MEMBER
  • 2004 CHEVROLET SILVERADO
V8 two wheel drive automatic 60,000 miles.

I recently ran my truck into a ditch and when I pulled it out the fuel pump does not start. I took the bed off and when I got to the fuel pump there is no current going to it. Is there a manual reset for it?
Thursday, February 25th, 2010 AT 7:16 PM

11 Replies

Tiny
RASMATAZ
  • MECHANIC
  • 75,992 POSTS
Check and test the PCM B fuse 20 amp and the fuel pump relay. You do not have a reset button for the fuel system.
Was this
answer
helpful?
Yes
No
+7
Tuesday, December 25th, 2018 AT 9:58 AM
Tiny
APLAT48
  • MEMBER
  • 1 POST
  • 2000 CHEVROLET SILVERADO
Is there a fuel pump reset button on this model pu? If there is, where is it? My husband slid in my sons driveway and hit a tree, ( kinda hard), drove home and turned truck off, and now it won't start. Not getting fuel. Wondering if this vechicle has an emergency shut off, for cases such as this? Can you help, before my husband spends $600.00 or more changing out the fuel pump?

Thank you.
Was this
answer
helpful?
Yes
No
+2
Tuesday, July 21st, 2020 AT 5:07 PM (Merged)
Tiny
DENNYP
  • MECHANIC
  • 1,824 POSTS
There is no reset button for the fuel pump.

Check the guides below on testing electrical, they will help

https://www.2carpros.com/articles/how-to-check-an-electrical-relay-and-wiring-control-circuit

https://www.2carpros.com/articles/how-to-check-wiring

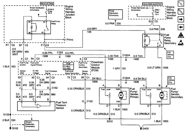
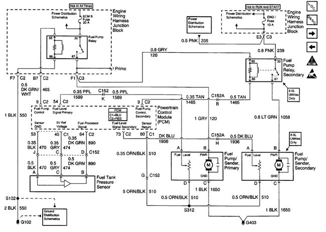
Attached below is the wiring diagram for your fuel pump
Was this
answer
helpful?
Yes
No
+2
Tuesday, July 21st, 2020 AT 5:07 PM (Merged)
Tiny
DEBJAN
  • MEMBER
  • 1 POST
  • 1995 CHEVROLET SILVERADO
  • 142,000 MILES
I have a gas leak and I need to shut off the gas supply. Can you tell me where it is located?
Was this
answer
helpful?
Yes
No
-1
Tuesday, July 21st, 2020 AT 5:07 PM (Merged)
Tiny
ASEMASTER6371
  • MECHANIC
  • 52,796 POSTS
No fuel cut off switch. Remove the fuse from the underhood fuse box

Roy
Was this
answer
helpful?
Yes
No
+1
Tuesday, July 21st, 2020 AT 5:07 PM (Merged)
Tiny
METHISEPHILIS
  • MEMBER
  • 1 POST
  • 1994 CHEVROLET SILVERADO
Engine Performance problem
1994 Chevy Silverado V8 Two Wheel Drive Automatic? Miles

where is the fuel pump reset button located at?
Was this
answer
helpful?
Yes
No
Tuesday, July 21st, 2020 AT 5:07 PM (Merged)
Tiny
RASMATAZ
  • MECHANIC
  • 75,992 POSTS
It doesn't come with yours, ford uses it and others
Was this
answer
helpful?
Yes
No
+2
Tuesday, July 21st, 2020 AT 5:07 PM (Merged)
Tiny
MIKE DEROCHE
  • MEMBER
  • 7 POSTS
  • 1994 CHEVROLET SILVERADO
  • 180,000 MILES
Not getting power to fuel pump relay was in accident approx year ago, wondered if it may have loosened and triggered
Was this
answer
helpful?
Yes
No
Tuesday, July 21st, 2020 AT 5:07 PM (Merged)
Tiny
ASEMASTER6371
  • MECHANIC
  • 52,796 POSTS
No, there is no inertia switch.

The system has a relay that has battery power and ignition power. It needs to be checked to verify powers. The oil pressure switch is a back up when the relay fails. It will have an extended crank time till oil pressure builds and will fire off the fuel pump. I think you need to check the pump for failure.

Roy
Was this
answer
helpful?
Yes
No
+2
Tuesday, July 21st, 2020 AT 5:07 PM (Merged)
Tiny
DOMINIQUE BAILEY
  • MEMBER
  • 1 POST
  • 1993 CHEVROLET SILVERADO
  • 5.7L
  • V8
  • 4WD
  • AUTOMATIC
  • 290,765 MILES
I was driving down the highway when truck began to sputter like out of gas. I know it is not, filled 23 miles previous. Began to lose power held pedal to floor got about a mile before it shut off. Was able to start it back up and pull off the highway and it shut off before I even got it all the way off. So I have check the fuel pump fuse, relay, replaced the filter did have some gunk in it I saw looked like maybe a few junks of medal and thick chunks of gunk. So I thought maybe the fuel filter was clogged and damaged the fuel pump. So replaced that too. Poured some gas in carburetor and she started but shut right back off. I also blew out the fuel lines with an air compressor. Gas does come out when key is turned on. Pressure is good. Intakes are clean. While key is off pump reads at 0 when key is turned it reads at 8.5. I am out of ideas please help.
Was this
answer
helpful?
Yes
No
-1
Tuesday, July 21st, 2020 AT 5:07 PM (Merged)
Tiny
ASEMASTER6371
  • MECHANIC
  • 52,796 POSTS
Good morning,

8.5 is too low. It should be around 10 to 13 lbs.

The fact there is debris in the tank tells me the tank must be removed and flushed of all that debris and dirt. Add new fuel and with what you said, I would replace the injectors as the dirt is in there as well.

Roy
Was this
answer
helpful?
Yes
No
+1
Tuesday, July 21st, 2020 AT 5:07 PM (Merged)

Please login or register to post a reply.