AUTOMATIC DAY/NIGHT MIRROR SYSTEM CHECK
Turn ignition switch to RUN position. Move gearshift lever into Park. Move mirror switch to MAXIMUM, ON or MIRROR position, if necessary. Cover ambient light sensor (windshield side of mirror) with a dark cloth. Shine light on headlight sensor (on mirror side). Mirror should gradually darken.
Move gearshift lever into Reverse. Mirror should gradually lighten to a clear state. Move gearshift lever into Park. Mirror should gradually darken. Remove cloth and light. Mirror should gradually lighten to a clear state. If mirror does not operate as specified
INSIDE AUTOMATIC DAY/NIGHT MIRROR INOPERATIVE
Check A/C CRUISE fuse (10-amp) and LAMP fuse (10-amp) in accessory wiring junction block. If fuses are good, go to next step. If either fuse is blown, replace fuse and perform AUTOMATIC DAY/NIGHT MIRROR SYSTEM CHECK .
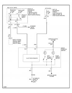
Turn ignition switch to OFF position. Disconnect inside rearview mirror harness connector. Measure resistance between inside rearview mirror harness connector terminal No. 2 (Black wire) and ground. See Fig. 1 . If resistance is 0-3 ohms, go to next step. If resistance is more than 3 ohms, repair open or poor connection in Black wire between inside rearview mirror and ground G302. See WIRING DIAGRAMS .
Turn ignition switch to RUN position. Measure voltage between inside rearview mirror harness connector terminals No. 1 (Brown wire) and No. 2 (Black wire). See Fig. 1 . If voltage is 9-16 volts, go to next step. If voltage is less than 9 volts, repair open, short or poor connection in Brown wire between inside rearview mirror and left instrument panel accessory wiring junction block. See WIRING DIAGRAMS .
Place transmission in Park. Measure voltage between inside rearview mirror harness connector terminals No. 2 (Black wire) and No. 3 (Light Green wire). See Fig. 1 . If voltage is less than 0.5 volt, go to next step. If voltage is greater than 0.5 volt, repair short to power in Light Green wire between inside rearview mirror and right instrument panel accessory wiring junction block. See WIRING DIAGRAMS .
Place transmission in reverse. Measure voltage between inside rearview mirror harness connector terminals No. 2 and 3. If voltage is 9-16 volts, go to next step. If voltage is less than 9 volts, repair open or poor connection in Light Green wire between inside rearview mirror and right instrument panel accessory wiring junction block. See WIRING DIAGRAMS .
Reconnect inside rearview mirror connector. Turn ignition switch to RUN position, engine off. Ensure transmission is in Park. Cover sensor on mirror back (facing front window). Shine a bright light into sensor on mirror face (facing rear window). If mirror darkens, problem could be intermittent. If mirror does not darken, check connector at mirror. If connector at mirror is good, replace rearview mirror.


Monday, November 8th, 2010 AT 6:19 PM