Fuel pump

Tiny
NEWTONFALLSROB
  • MEMBER
  • 3 POSTS
  • 1996 CHEVROLET BLAZER
  • 6 CYL
  • 4WD
  • AUTOMATIC
  • 176,037 MILES
Can a fuel pump go bad after just 5 mths. If so will it make the truck jerk and then just die.
Was this
answer
helpful?
Yes
No
Thursday, August 22nd, 2019 AT 6:32 PM (Merged)
Tiny
JDL
  • MECHANIC
  • 16,098 POSTS
Hello, I guess anything is possible. I would not suspect the pump without checking fuel pressure, and that is just a start. I'd also check voltage and ground at the pump, engine cranking. Are there any codes?
Was this
answer
helpful?
Yes
No
Thursday, August 22nd, 2019 AT 6:32 PM (Merged)
Tiny
NEWTONFALLSROB
  • MEMBER
  • 3 POSTS
No codes I dont have machien to check.I have changed the tank and pump 5mths ago.
Was this
answer
helpful?
Yes
No
Thursday, August 22nd, 2019 AT 6:32 PM (Merged)
Tiny
JDL
  • MECHANIC
  • 16,098 POSTS
When you turn the key on, no crank, can you hear the pump run for a couple seconds? You really need a fuel pressure gage.
Was this
answer
helpful?
Yes
No
Thursday, August 22nd, 2019 AT 6:32 PM (Merged)
Tiny
NEWTONFALLSROB
  • MEMBER
  • 3 POSTS
Yes I do hear it
Was this
answer
helpful?
Yes
No
Thursday, August 22nd, 2019 AT 6:32 PM (Merged)
Tiny
FALLINSAINT29
  • MEMBER
  • 1 POST
  • 1995 CHEVROLET BLAZER
Engine Performance problem
1995 Chevy Blazer 6 cyl Four Wheel Drive Automatic

so I turn on the truck acc wise and it the fuel pump turns on then shuts off like its supposed to but the second I start it the fuel pump kicks on and stays on need less to say my engine gets flooded what do I have to do to fix this besides getting a new fuel pump? Your timely response would be greatly apprceated. Thank you so very much shawn jenkinson
Was this
answer
helpful?
Yes
No
Thursday, August 22nd, 2019 AT 6:32 PM (Merged)
Tiny
SWILLIAMS
  • MECHANIC
  • 597 POSTS
With the engine running the pump should be ON all the time. That is how the system works.
Now if your saying that the engine gets flooded with fuel, that is a different item. You will need to pull the upper intake and see if the fuel pressure regulator or an injector line has sprung a leak.
Was this
answer
helpful?
Yes
No
Thursday, August 22nd, 2019 AT 6:32 PM (Merged)
Tiny
JDL
  • MECHANIC
  • 16,098 POSTS
Yeah, you need to check fuel pressure. Go from there.
Was this
answer
helpful?
Yes
No
Thursday, August 22nd, 2019 AT 6:32 PM (Merged)
Tiny
DEBBIECAMPIONE
  • MEMBER
  • 2 POSTS
  • 1995 CHEVROLET BLAZER
  • 6 CYL
  • 4WD
  • AUTOMATIC
  • 189,000 MILES
In the heat of the day(I live in FL) if I run my ac, my fuel pump will whistle and shut down. If you touch the hood it is HOT! If I run the truck without ac I do not have a problem. Can't figure this one out. Also if the engine is hot, if you spray it down to cool it off it will restart with no problem. I do not know where to start.
Was this
answer
helpful?
Yes
No
Thursday, August 22nd, 2019 AT 6:32 PM (Merged)
Tiny
JDL
  • MECHANIC
  • 16,098 POSTS
Hello, is the engine overheating? What does the temp gage show? Check the trouble codes, or have them checked. Use a fuel pressure gage and check fuel pressure. If you have that spider fuel system, they are noted for problems.
Was this
answer
helpful?
Yes
No
Thursday, August 22nd, 2019 AT 6:32 PM (Merged)
Tiny
DEBBIECAMPIONE
  • MEMBER
  • 2 POSTS
The temp gauge is reading right at 210 when this happens, I have put a fan clutch on it do.
Was this
answer
helpful?
Yes
No
Thursday, August 22nd, 2019 AT 6:32 PM (Merged)
Tiny
JDL
  • MECHANIC
  • 16,098 POSTS
I guess you would know your average running temp better than I, 210 doesn't sound bad to me. I'd be checking the fuel system, if you think the problem is fuel.
Was this
answer
helpful?
Yes
No
Thursday, August 22nd, 2019 AT 6:32 PM (Merged)
Tiny
DON LINDHOLM
  • MEMBER
  • 1 POST
  • 1993 CHEVROLET BLAZER
  • 6 CYL
  • 2WD
I am in Mexico, have put two new "Chinese fuel pumps in my 93 chevy blazer 4.3 vortec, TBI model. 1st didn't work, 2nd worked sometimes. Bought Carter at PepBoys, didn't work at all. One time I saw pressure at about 55PSI. GM says the AC Delco runs at 61PSI, Napa has a Federal Mobile unit they claim puts out 65PSI. Could my problem be as simple as inferior pumps?
Was this
answer
helpful?
Yes
No
Thursday, August 22nd, 2019 AT 6:32 PM (Merged)
Tiny
JACOBANDNICKOLAS
  • MECHANIC
  • 110,192 POSTS
It could be a bad pump, relay, wiring. Is the vehicle running with the one from Pep Boys?
Was this
answer
helpful?
Yes
No
Thursday, August 22nd, 2019 AT 6:32 PM (Merged)
Tiny
BMRFIXIT
  • MECHANIC
  • 19,053 POSTS
Fuel pressure should be 55 PSI and above V6 3.8 W
if not fuel pump is at fault
when replacing fuel pump closely inspect connector wire as its very common failure and cause to a faulty fuel pump replacement
Was this
answer
helpful?
Yes
No
Thursday, August 22nd, 2019 AT 6:32 PM (Merged)
Tiny
FIXITMR
  • MECHANIC
  • 9,990 POSTS
What about the fuel pressure regulator? I've seen lots of bad 1's!
Was this
answer
helpful?
Yes
No
Thursday, August 22nd, 2019 AT 6:32 PM (Merged)
Tiny
SCOTTYBKR
  • MEMBER
  • 1 POST
  • 1991 CHEVROLET BLAZER
  • 6 CYL
  • 4WD
  • AUTOMATIC
  • 160,000 MILES
At the back of the truck where the sending unit plugs into the wiring harness there is a two wire connection to the fuel pump. When you turn the key to the on position should one wire "gray" be powered for a few seconds and the other be constant or no power, or is that wire for the fuel gauge? I am trying to determine wether my fuel pump is good or not.
Was this
answer
helpful?
Yes
No
Thursday, August 22nd, 2019 AT 6:32 PM (Merged)
Tiny
RHALL77
  • MECHANIC
  • 3,361 POSTS
The other should be a ground. There should be another connection for the fuel level sender. But the wire that turns on for a few seconds, it sounds like the system is working fine.
Was this
answer
helpful?
Yes
No
Thursday, August 22nd, 2019 AT 6:32 PM (Merged)
Tiny
EDWARD NAYLOR
  • MEMBER
  • 1 POST
  • 1987 CHEVROLET BLAZER
  • 5.0L
  • V8
  • 2WD
  • AUTOMATIC
  • 50,000 MILES
I'm just trying to find out what voltage should be going to the fuel pump. It has an ECM command to a fuel pump module but all the schematics show 12v going to the module but not what is coming out to the pump. If I give it 12v, the pump runs full blast, it puts out about 50 psi. Any help would be greatly appreciated.
Was this
answer
helpful?
Yes
No
Thursday, August 22nd, 2019 AT 6:32 PM (Merged)
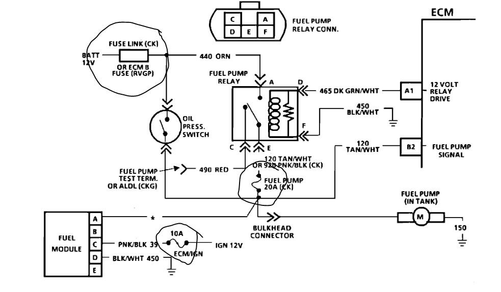
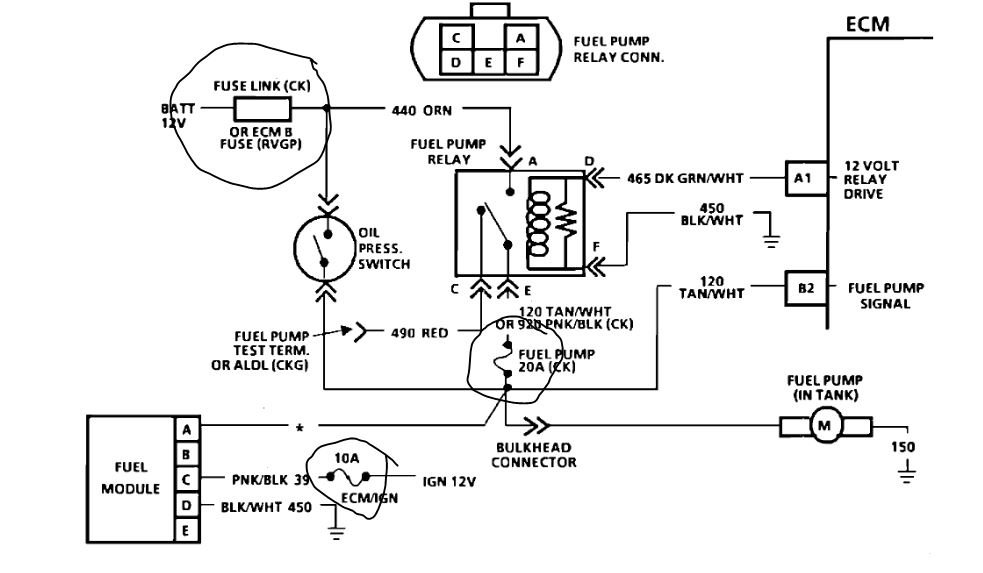
Tiny
ASEMASTER6371
  • MECHANIC
  • 52,796 POSTS
Good morning

The pump needs a battery voltage to run.

I attached a diagram for you. 12 volts is supplied to the control side of the relay to energize the load side. Check for that voltage with key on and cranking.

The load side has battery voltage all the time and is fed from a fusible link. It may be located at the starter solenoid.

Then when the relay energizes, it sends power to the module and then off to the pump.

Verify all powers to the components. I circled the fuses you need to test for power. This is not a visual test, you need to check for power with a test light or voltmeter.

Roy
Was this
answer
helpful?
Yes
No
Thursday, August 22nd, 2019 AT 6:32 PM (Merged)

Please login or register to post a reply.