Central display not working

Tiny
JEANDEZY1
  • MEMBER
  • 2014 NISSAN PATHFINDER
  • 3.5L
  • 4 CYL
  • 4WD
  • AUTOMATIC
  • 32,000 MILES
When I turn my car on. The screen is completely black. I can’t turn on the radio, heat, A/C, nothing. It is still blowing out hot air. I can’t shut it off.
It's for the vehicle listed above SL model, 3.5L, six cylinder.
Wednesday, January 16th, 2019 AT 7:32 AM

22 Replies

Tiny
KEN L
  • MASTER CERTIFIED MECHANIC
  • 55,535 POSTS
Hello,

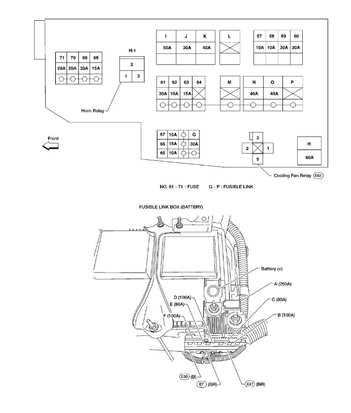
It sounds like you have a problem with the CAN (computer area network) which needs to be scanned. here is a video of the job being done. It also can be one of four fuses can be out (15, 65, 30 and 29) in the interior fuse panel. Can I ask if the steering wheel controls do anything?

CAN scan video:
https://youtu.be/InIlnsjOVFA

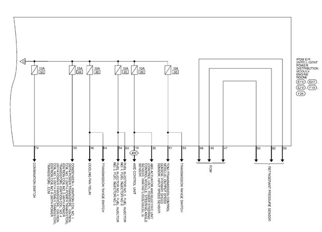
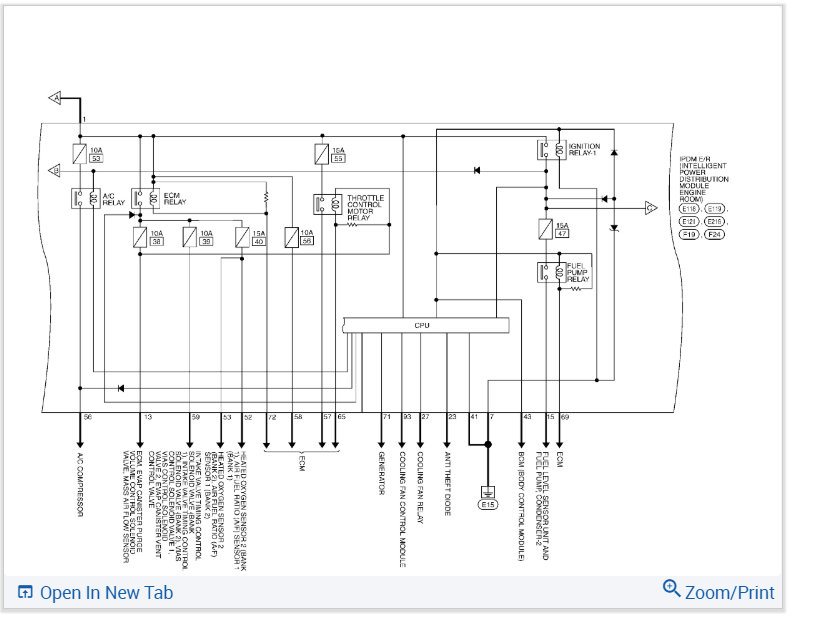
Here is a guide to help us check for power at the fuses and the fuse locations as well. Also, I have included the radio and media display wiring diagrams so you can see how the system works.

This guide will walk you through the steps the diagrams for your car are below:

https://www.2carpros.com/articles/how-to-check-a-car-fuse

Check out the diagrams (below). Please let us know what happens.
Was this
answer
helpful?
Yes
No
+3
Thursday, January 17th, 2019 AT 2:38 PM
Tiny
JEANDEZY1
  • MEMBER
  • 2 POSTS
Thank you so much.

Everything is almost look like normal: no warning, unless something: sometimes " key ID incorrect", sometimes the door manual lock unlock doesn't work, and if I open the door-back: it opens and closes itself unless I block it by hand. The the steering wheel controls works fine.
I have already checked the fuses, the connectors, the wiring and they are good.
For more information, at the beginning of the problem, the screen went blank when I turned on the engine and then it came back on after about 15 mn of driving and worked well; but it turned back off when I turned off the motor and went back on again after 15mn. So the back on of the screen became longer after and then it totally stopped after few month. It is on but no signal.

So I would to know which relay (may be some contacts carbonized) should I check or if there is some part like thermistor or other parts changing with the temperature over there.

Thank you again.
Was this
answer
helpful?
Yes
No
+1
Monday, January 21st, 2019 AT 8:27 AM
Tiny
KEN L
  • MASTER CERTIFIED MECHANIC
  • 55,535 POSTS
If the power and grounds are all okay it sounds like the display itself has gone bad. I would try to find a used one to save some money. Here are diagrams below to help get the problem fixed. Check out the diagrams (below). Please let us know what you find. We are interested to see what it is.
Was this
answer
helpful?
Yes
No
+1
Monday, January 21st, 2019 AT 11:17 AM
Tiny
ASHWINBALU
  • MEMBER
  • 1 POST
I'm having exactly the same problem. Did anyone got a solution for it? Please share it here. It might be helpful for others too.
Was this
answer
helpful?
Yes
No
+4
Saturday, November 21st, 2020 AT 6:24 PM
Tiny
ASEMASTER6371
  • MECHANIC
  • 52,796 POSTS
Good morning,

Most likely the screen was the issue for this.

We did not hear back but that is the most common issue.

Roy

A/C AND AV SWITCH ASSEMBLY

Removal and Installation

REMOVAL

1. Remove cluster lid C lower. Refer to "CLUSTER LID C LOWER : Removal and Installation" See: Dashboard / Instrument Panel > Removal and Replacement > Removal And Installation.
2. Remove the A/C and AV switch assembly lower screws.
3. Release upper pawls and remove A/C and AV switch assembly.

INSTALLATION

Installation is in the reverse order of removal.
Was this
answer
helpful?
Yes
No
Tuesday, November 24th, 2020 AT 5:17 AM
Tiny
BAOSWERS
  • MEMBER
  • 2 POSTS
I have a similar problem with my 2014 Nissan Pathfinder. Whenever I start my car, the display would sometimes turn on or not. When it turns on it stays on. When it doesn’t turn on it stays off and I would have to turn off my engine and restart to see if it would turn on. Basically whenever I turn on my engine, it’s a hit or miss on whether my display would turn on. This is really annoying because if I turn on my ac and leave it on when I turn off my engine. Then next time I turn on my engine and if the display doesn’t turn on, my ac is stuck as on and I have no controls for radio, display, ac, ext.

When the display is on it works fine.

Any help is appreciated.

I attached a photo showing my engine is running but display didn’t turn on.

It seems like it’s very randomly whether my display would turn on or not whenever I start my engine.
Was this
answer
helpful?
Yes
No
+2
Thursday, March 17th, 2022 AT 12:59 PM
Tiny
KEN L
  • MASTER CERTIFIED MECHANIC
  • 55,535 POSTS
Yep, this happens when the accessory relay is going out inside the right-side relay-fuse panel. Here is a wiring diagram of the display so you can see how it works with the relay location as well. Check out the diagrams (below). Let us know what happens and please upload pictures or videos of the problem.
Was this
answer
helpful?
Yes
No
+2
Saturday, March 19th, 2022 AT 4:29 PM
Tiny
BAOSWERS
  • MEMBER
  • 2 POSTS
Hi Ken, I appreciate your response, but it is way too technical for me, lol.

Could this also be related to a bad alternator? Reason I asked is my alternator just shut off with no prior warnings.
Was this
answer
helpful?
Yes
No
Sunday, March 27th, 2022 AT 11:17 PM
Tiny
KEN L
  • MASTER CERTIFIED MECHANIC
  • 55,535 POSTS
It could if the battery is running low. Here is a guide to test it and diagrams below to show how to change the alternator out:

https://www.2carpros.com/articles/how-to-check-a-car-alternator

Check out the diagrams (below). Please let us know what happens.
Was this
answer
helpful?
Yes
No
Monday, March 28th, 2022 AT 9:14 AM
Tiny
STEVE IRISH
  • MEMBER
  • 3 POSTS
I am having this same issue. The screen is dark, but everything works (including the actual touch screen itself - it responds to touch, but it's black so you can't tell what you are touching). I was planning to buy a used one and replace it myself, but I read somewhere that it has to be custom configured to the specific vehicle by the dealer. Does anyone know if that is really the case?
Was this
answer
helpful?
Yes
No
Friday, October 21st, 2022 AT 3:25 AM
Tiny
KEN L
  • MASTER CERTIFIED MECHANIC
  • 55,535 POSTS
The display unit is plug and play, here are the instructions on how to replace the unit in the images below. Check out the images (below). Please let us know if you need anything else to get the problem fixed.
Was this
answer
helpful?
Yes
No
+1
Friday, October 21st, 2022 AT 11:34 AM
Tiny
STEVE IRISH
  • MEMBER
  • 3 POSTS
Thanks for the reply. I located and ordered a replacement display and will be installing it. I will let you know how it goes.
Was this
answer
helpful?
Yes
No
Saturday, October 22nd, 2022 AT 9:16 AM
Tiny
KEN L
  • MASTER CERTIFIED MECHANIC
  • 55,535 POSTS
Thank you.
Was this
answer
helpful?
Yes
No
Saturday, October 22nd, 2022 AT 1:18 PM
Tiny
STEVE IRISH
  • MEMBER
  • 3 POSTS
I haven't done the replacement yet, but as I was driving around, I noticed that I could see the display in direct sunlight. It would appear that the issue could be with the display backlight. I pulled a few fuses from the interior fuse box that seemed like they could be related, but they are all fine. Any thoughts on a fix for the backlight before I replace the entire display?
Was this
answer
helpful?
Yes
No
Thursday, October 27th, 2022 AT 1:41 PM
Tiny
KEN L
  • MASTER CERTIFIED MECHANIC
  • 55,535 POSTS
So, that's what happened: the illumination driver inside the screen had gone out but the LCD readout was still working. It still needs to be replaced.
Was this
answer
helpful?
Yes
No
Saturday, October 29th, 2022 AT 2:19 PM
Tiny
RBARBA4R
  • MEMBER
  • 3 POSTS
Any fixes? 2018 Pathfinder did something similar black screen no radio either. Weird part is the backup cam shows on the screen still just lost the prediction lines.
Was this
answer
helpful?
Yes
No
Tuesday, November 1st, 2022 AT 3:19 PM
Tiny
KEN L
  • MASTER CERTIFIED MECHANIC
  • 55,535 POSTS
This can be one of two things either the display has lost that ability, or the rear camera is not recognizing the lines, I would get a CAN scanner to run the body codes to see what's up. It is easy to do. You can get a CAN scanner (Controller Area Network) from Amazon for about $36.00.

Here is a video to show you how:

https://youtu.be/u-4syLc-ifQ

and

https://www.2carpros.com/articles/can-scan-controller-area-network-easy

Amazon CAN scanner link for about $36.00.

https://amzn.to/3R9lJ60

Let me know what codes come up so we can fix it.

Was this
answer
helpful?
Yes
No
Wednesday, November 2nd, 2022 AT 4:50 PM
Tiny
RBARBA4R
  • MEMBER
  • 3 POSTS
So that could likely resolve the radio not to work at all also? All the display is doing right now is black screen nothing else but rear cam view. So, we know by that, it's not the display. No welcome screen, no functioning radio/audio or ac display. Weird right! Thanks for your time in advance.
Was this
answer
helpful?
Yes
No
Wednesday, November 2nd, 2022 AT 4:56 PM
Tiny
KEN L
  • MASTER CERTIFIED MECHANIC
  • 55,535 POSTS
Yes, it can because the system is interrogated. I would get a CAN scanner to be sure though. Check out the wiring diagrams in the post above to see how the system works. Let me know what happens please.
Was this
answer
helpful?
Yes
No
+1
Thursday, November 3rd, 2022 AT 1:34 PM
Tiny
RBARBA4R
  • MEMBER
  • 3 POSTS
Okay, I'll do that. And report back. Appreciate your time.
Was this
answer
helpful?
Yes
No
Thursday, November 3rd, 2022 AT 1:50 PM

Please login or register to post a reply.