Tuesday, June 4th, 2019 AT 5:20 PM
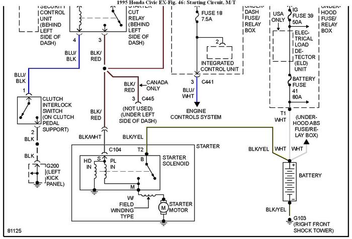
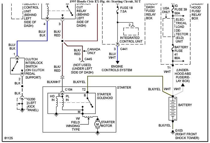
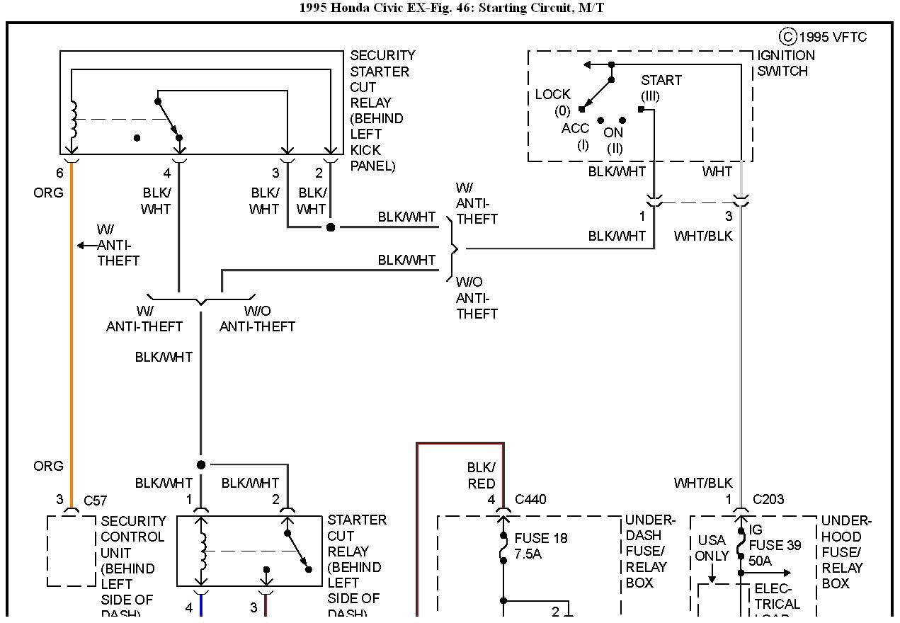
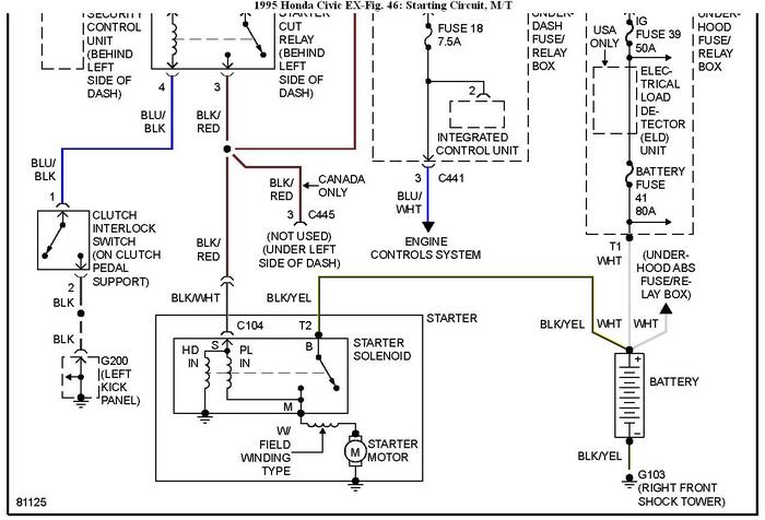
The car wouldn’t turn back on after being turned off. At first I thought it was the battery because it had no power, has a voltage of 13.16. Then with a screwdriver on the starter and the car turned on. Fuse 15 is blown from the hood fuse box. Not sure if that means anything. Any suggestion? Not my car it’s my dad's.











