My head lights have gone off?

Tiny
SHARON57
  • MEMBER
  • 2005 BUICK CENTURY
  • 6 CYL
  • FWD
  • AUTOMATIC
  • 93,000 MILES
My head lights have gone off when I attempt to change from low beams to high beams and sometimes the lights have just gone off while I have been driving.
Sunday, March 29th, 2009 AT 9:19 PM

1 Reply

Tiny
SQM
  • MECHANIC
  • 6,383 POSTS
Hello,

It sounds like you might have a faulty headlight switch.
It is possible that you have corrosion or loose connection within the switch due to wear and tear.

Here is a helpful article:

https://www.2carpros.com/articles/how-a-headlight-switch-works

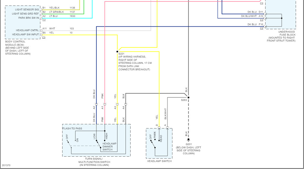
It can also be due to a bad ground that the lights are just going off. In which you will have to trace the wires to find the issue. I have included the wiring schematics below.

https://www.2carpros.com/articles/how-to-check-wiring

I have attached the diagrams for your reference.

Please let me know of any questions.
Thank you.
Was this
answer
helpful?
Yes
No
+1
Sunday, October 10th, 2021 AT 6:25 PM

Please login or register to post a reply.