Interior lights

Tiny
SCHOCH13
  • MEMBER
  • 2002 BUICK CENTURY
Interior problem 6 cyl Front Wheel Drive Automatic 110000 miles

I have a 2002 buick century and my dome and review mirror lamps do not work. I have tries to locate a fuse to see if it was blown, I couldnt find one what could be the problem?
Friday, January 11th, 2008 AT 4:18 PM

1 Reply

Tiny
KEN L
  • MASTER CERTIFIED MECHANIC
  • 55,522 POSTS
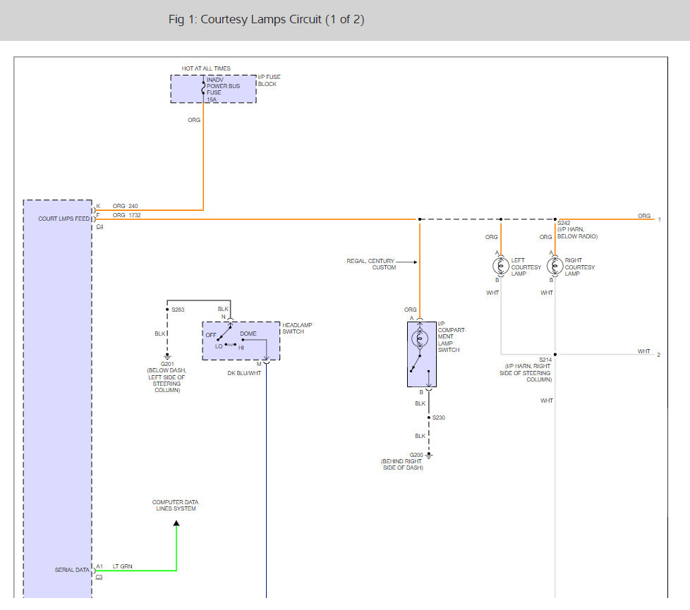
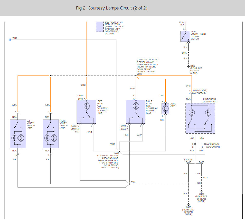
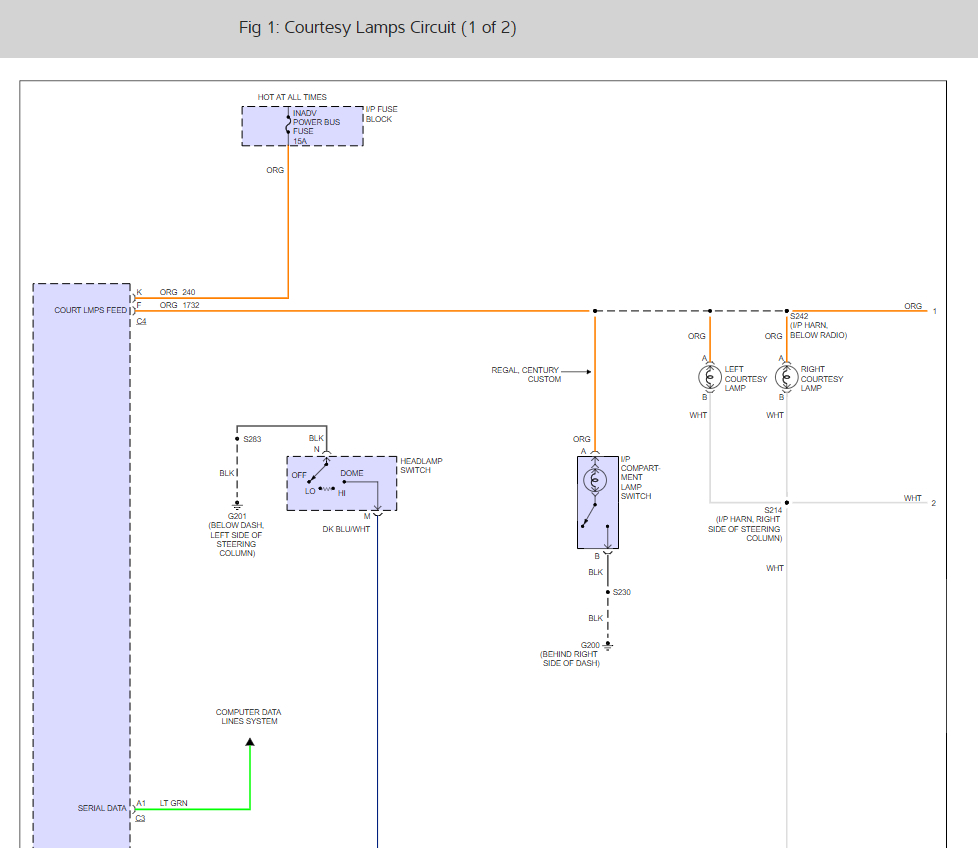
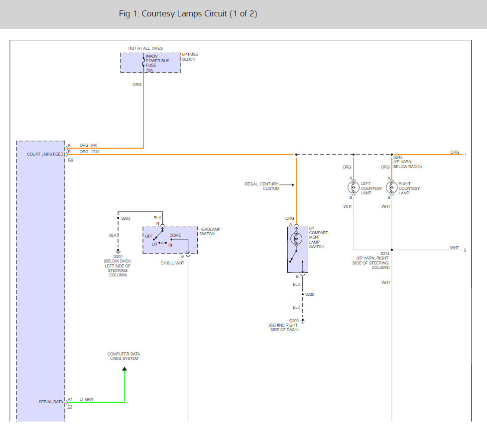
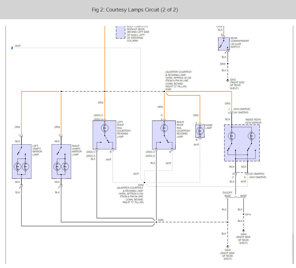
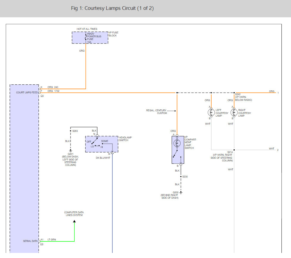
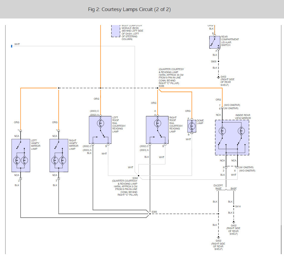
These lights are controlled by the BCM so there are more than one fuse that needs to be checked, Here is a guide and some diagrams (below) that we help us get the problem fixed.

https://www.2carpros.com/articles/how-to-check-a-car-fuse

If everything checks out I would check to see if the lights work with the other doors, if not then there is a wiring issue or the BCM is bad and needs to be replaced. If you get a used one it could plug and play if not a shop will need to reprogram it.

Please let us know what happens so it will help others.

Cheers, Ken
Was this
answer
helpful?
Yes
No
+2
Sunday, September 17th, 2017 AT 2:46 PM

Please login or register to post a reply.