Brake lights will not work

Tiny
SMATTHEWS03
  • MEMBER
  • 2001 GMC SIERRA
  • 4 CYL
  • 4WD
  • 200,000 MILES
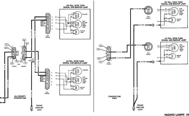
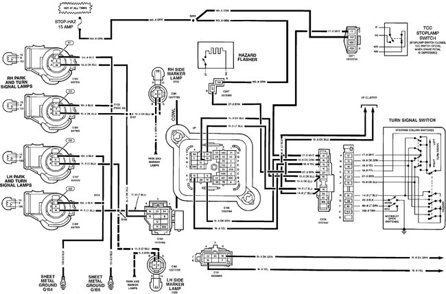
Have no bad fuses, have replaced brake light switch under steering column, and have replaced circuit box. Still no brake lights, but tail lights, turn signals, and hazard lights work. Any suggestions?
Sunday, October 21st, 2018 AT 8:35 AM

1 Reply

Tiny
CARADIODOC
  • MECHANIC
  • 34,448 POSTS
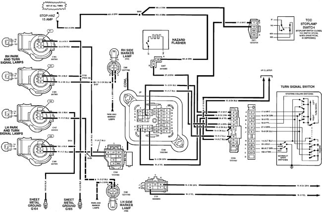
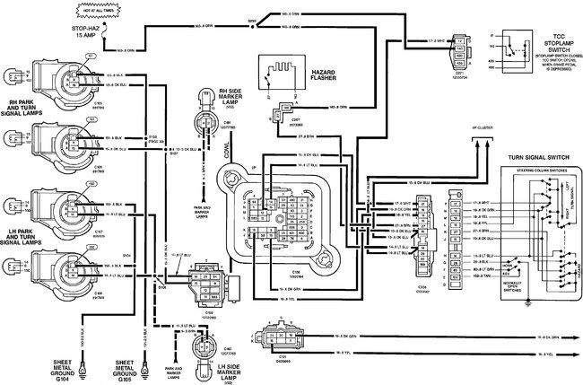
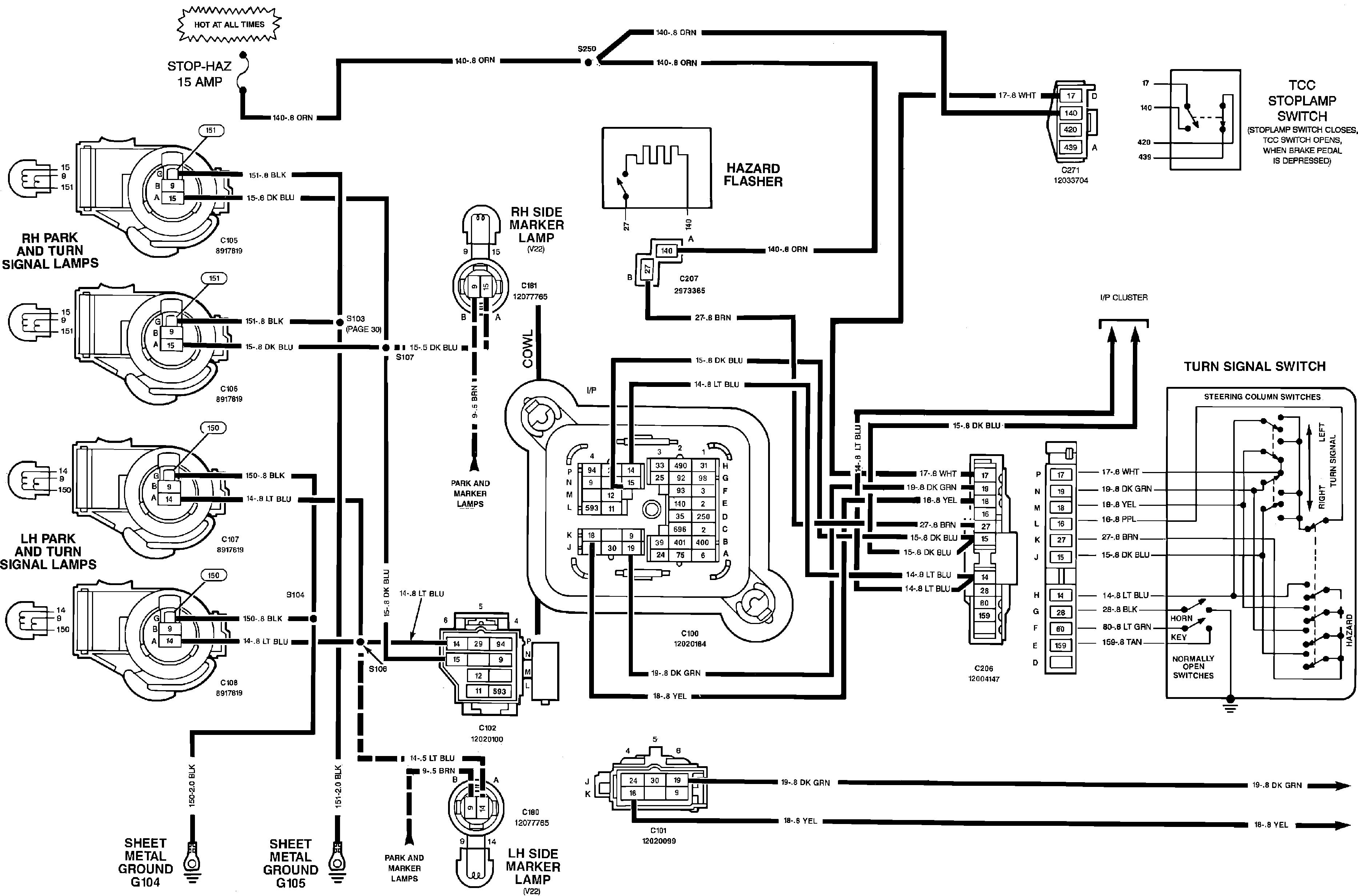
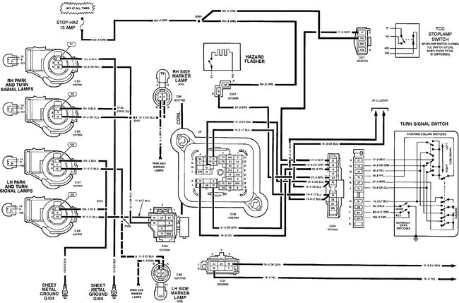
The best suspect is the turn signal switch, but before you replace it, check for 12 volts on the orange wire at the brake light switch. If that is missing, we will have to work backward to see where it is getting lost. If you do have 12 volts, you should also have it on the white wire when the brake pedal is pressed. If you have that, remove the plug from the signal switch and inspect the cavity where that white wire goes in. While not common in that circuit, if you find the connector body is melted or that terminal is dark, the switch will need to be replaced and that terminal will have to be cut out and replaced, then plugged in separately. More likely there is just a bad contact inside the switch.
Was this
answer
helpful?
Yes
No
Sunday, October 21st, 2018 AT 6:07 PM

Please login or register to post a reply.