Air conditioning not working, blower only blows for defroster

Tiny
JOHN D LOWRY
  • MEMBER
  • 1993 PLYMOUTH ACCLAIM
  • 2.5L
  • 4 CYL
  • 2WD
  • AUTOMATIC
  • 88,000 MILES
Air conditioning not working was working then mechanic replaced fusible link wire under hood with a red plain wire said fusible link had no power (I don't know if that was problem), but A/C not working only defroster has air coming through it. Possible switch problem? Or relay for A/C? Push in switch for A/C and nothing happens.
Friday, August 27th, 2021 AT 11:57 AM

10 Replies

Tiny
JACOBANDNICKOLAS
  • MECHANIC
  • 110,192 POSTS
Hi,

The idea that a fusible link was replaced with a traditional wire is a concern. A fusible link functions as a fuse even though it looks like a regular wire. If something shorts, the new traditional wire will not blow like the link and that could lead to a fire.

Now, here is what I need. If possible, take a pic of the wire that was installed so I can see where it is and hopefully determine what it was to power. Also, if you haven't already, inspect the fuses both under the hood and in the vehicle to make sure nothing was blown.

Here is a link that you may find helpful when testing fuses:

https://www.2carpros.com/articles/how-to-check-a-car-fuse

Let me know as much as you can about the recent repairs.

Take care,

Joe
Was this
answer
helpful?
Yes
No
+1
Friday, August 27th, 2021 AT 10:11 PM
Tiny
JOHN D LOWRY
  • MEMBER
  • 8 POSTS
Here are images you asked about first one is the fusible link wire that was cut. 2nd one is location where wire was. Could I solder wire back to where it was? I tried an A/C relay no go. The fuse looks good in fuse panel under dash. Any other ideas other fuses? Like I said defroster blows okay but any other part of control for circulation not working, A/C not working at all. Dash switch problem maybe?
Was this
answer
helpful?
Yes
No
Sunday, August 29th, 2021 AT 2:50 PM
Tiny
JOHN D LOWRY
  • MEMBER
  • 8 POSTS
Are there any other fuses under hood that could be blown?
Was this
answer
helpful?
Yes
No
Sunday, August 29th, 2021 AT 3:44 PM
Tiny
JACOBANDNICKOLAS
  • MECHANIC
  • 110,192 POSTS
Hi, John.

I looked at the pics. The second one shows a disconnected wire. Did the person reconnect power to that wire at a different location?

Also, I need to better understand something. First, am I correct in understanding that you are unable to change the airflow direction? I ask because that system (mode door actuator) is controlled by engine vacuum. So, the person may have broken the vacuum supply to the control unit in the vehicle.

Also, when you say the A/C doesn't work at all, by chance, are you hearing the A/C compressor actuate? Again, the air temp door (blend air door) that controls the temp of air entering the vehicle is actuated by engine vacuum, so it could be the same issue. If there is no engine vacuum making it to the right places, that will prevent things from operating properly. In addition, the defrost position is a default area in the event this happens.

I attached a couple of pics below showing the vacuum schematics. If you remove the control unit, locate the black hose and check to see if there is engine vacuum to it when the engine is running.

Also, let me know if the AC fuses you checked have power to them. Here is a link you may find helpful:

https://www.2carpros.com/articles/how-to-check-a-car-fuse

Let me know.

Joe
Was this
answer
helpful?
Yes
No
Sunday, August 29th, 2021 AT 7:01 PM
Tiny
JOHN D LOWRY
  • MEMBER
  • 8 POSTS
Hey Joe, your first question. The fusible link wire was replaced and attached to same place it was taken from. I found the vacuum leak a disconnected hose fell down on to transmission. The heater blows hot now still no A/C does not sound like it's kicking in. I don't have a electrical checker but did pull the A/C fuse under dash looks okay. Any other ideas? Thanks, John
Was this
answer
helpful?
Yes
No
Monday, August 30th, 2021 AT 11:07 AM
Tiny
JACOBANDNICKOLAS
  • MECHANIC
  • 110,192 POSTS
Hi, John.

Did the vacuum leak repair take care of airflow direction?

As far as the A/C, in addition to checking the condition of the fuse, make sure there is power to it. You will need a test light or something similar. Here is a link that shows how it's done:

https://www.2carpros.com/articles/how-to-check-a-car-fuse

Next, we need to check if the A/C compressor is engaging. On the front of the compressor is the clutch and pulley. The pulley itself turns anytime the engine is running. When the A/C turns on, the center of that assembly, the clutch, will click and start turning as well. Have a helper turn the A/C on and off to see if that is happening.

Also, take a look through this link:

https://www.2carpros.com/articles/car-air-conditioner-not-working-or-is-weak

I attached a pic below from the aforementioned link. I circled the center. That is the clutch that will start spinning when the A/C is turned on.

I need to know if that is working. If it is, we have an issue with either low pressure or a blend air door. If it doesn't spin, we will need to check Freon and then wiring.

Let me know.

Joe
Was this
answer
helpful?
Yes
No
Monday, August 30th, 2021 AT 6:29 PM
Tiny
JOHN D LOWRY
  • MEMBER
  • 8 POSTS
The vacuum line did take care of the airflow problem. Will get back to you about A/C clutch. Thanks, John
Was this
answer
helpful?
Yes
No
Monday, August 30th, 2021 AT 10:23 PM
Tiny
JACOBANDNICKOLAS
  • MECHANIC
  • 110,192 POSTS
Hi, John.

I'm glad you got that taken care of. Now, we need to know if there is an issue with the compressor, an electrical issue, or a problem with the blend air door. On this vehicle, I believe it is controlled by a cable.

I will watch for your reply. Let me know if you have other questions.

Take care,

Joe
Was this
answer
helpful?
Yes
No
Tuesday, August 31st, 2021 AT 5:18 PM
Tiny
JOHN D LOWRY
  • MEMBER
  • 8 POSTS
The compressor seems to be spinning okay, but the center you have circled isn't. I used to be able to hear it click when it engaged.
Was this
answer
helpful?
Yes
No
Wednesday, September 1st, 2021 AT 3:41 PM
Tiny
JACOBANDNICKOLAS
  • MECHANIC
  • 110,192 POSTS
Hi,

Okay, then either we are not getting power to the clutch, the Freon is too low for it to turn on, or the clutch is bad.

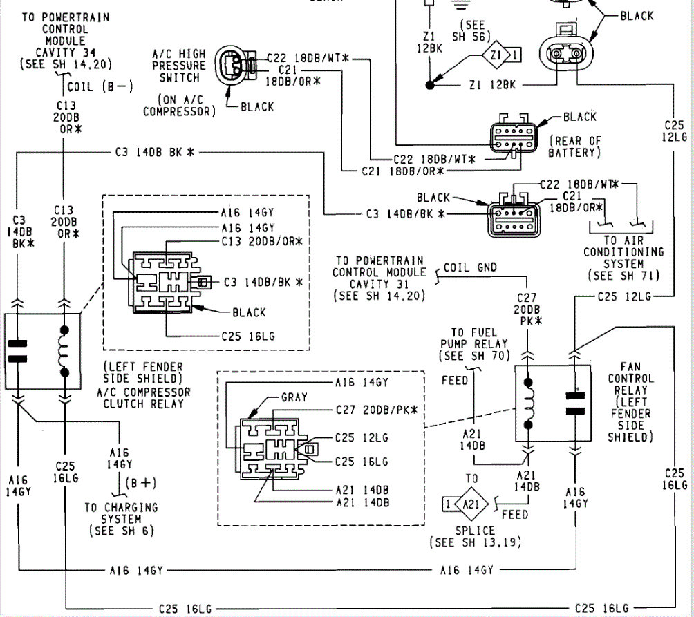
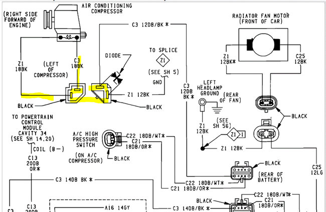
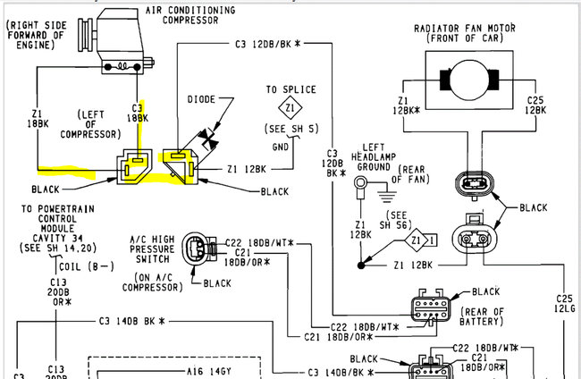
First, we need to check for power at the compressor itself. I attached a schematic below. It is indicating both wires. The schematic is an original schematic from Chrysler. They are difficult to follow at times, but if I'm reading it correctly, the one showing C3 should be power and Z1 is ground. Disconnect the connector and check C3 for voltage with the system on. If there is power, shut the system down and check the Z1 pin for continuity to ground.

Here is a link that you may find helpful:

https://www.2carpros.com/articles/how-to-check-wiring

Let me know what you find. Also, make sure nothing is disconnected from the original repair.

Take care,

Joe

See pics below. Note: I had to cut the schematic in half to make them readable for you. I did overlap them so you can follow from one to the next.
Was this
answer
helpful?
Yes
No
Wednesday, September 1st, 2021 AT 8:03 PM

Please login or register to post a reply.