Yesterday, I put in a new battery and without any problem the engine started with just one click.
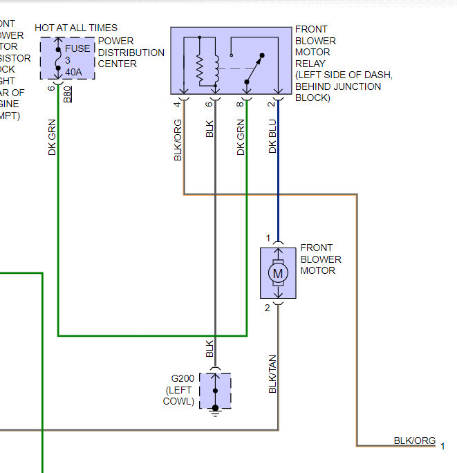
I turned the switches to check their condition. The power windows, power side mirrors, rear vent windows, radio, windshield wipers are all okay; but the A/C blower, rear wiper and washer are not working.
The power door locks keep on locking and unlocking intermittently by itself.
The A/C blower fuse and relay are okay.
Update on this issue:
I remember that I removed the park light relay before because the park lights stay lit even when the switch is off. I found out too that when I put the park light relay back in, the blower works but only when the park light relay is in.
The blower relay is intact, but won't run the blower when the park light relay is not inserted in the terminal.
Please advise.
Thanks.
Rey
Thursday, June 23rd, 2022 AT 10:22 AM










