Cooling fan is not working

Tiny
ANONYMOUS
  • MEMBER
  • 2007 DODGE DURANGO
  • 85,000 MILES
Smelling a burning smell, don't think my secondary cooling fan is working. Would that cause a smell if it is not working
Wednesday, January 16th, 2013 AT 2:56 AM

16 Replies

Tiny
HMAC300
  • MECHANIC
  • 48,601 POSTS
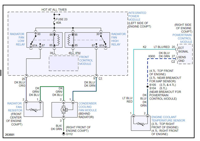
I would start by checking fuse #23 in the main fuse panel here is a guide to help you test the fuse and check for power with the cooling fan wiring diagrams below to show you how the system works.

https://www.2carpros.com/articles/how-to-check-a-car-fuse

Check out the diagrams (Below). Please run this test and get back to us.
Was this
answer
helpful?
Yes
No
Wednesday, January 16th, 2013 AT 12:15 PM
Tiny
BURNINDADDY
  • MEMBER
  • 1 POST
  • 2001 DODGE DURANGO
  • 188,600 MILES
Is my electric radiator fan supposed to come on with the A/C? If so, where is the switch? I suspect that it is on the high pressure line. The fuse is good and the relay is good. The A/C is not cooling effectively, the clutch fan is operating normally and coolant is full.
Was this
answer
helpful?
Yes
No
+1
Friday, October 16th, 2020 AT 11:37 AM (Merged)
Tiny
CADIEMAN
  • MECHANIC
  • 3,544 POSTS
Check with a test light or meter that you are receiving power to the relay when you turn the AC on. If you are run direct power to the motor at the relay wiring. If the motor works the relay is bad. If not the motor is bad. We can start here.
Was this
answer
helpful?
Yes
No
Friday, October 16th, 2020 AT 11:37 AM (Merged)
Tiny
ASEMASTER6371
  • MECHANIC
  • 52,796 POSTS
Good evening,

The ECM grounds the relays to turn on the fans when the high pressure goes above 150 pounds. That is controlled again by the ECM.

https://www.2carpros.com/articles/how-an-electric-cooling-fan-works

Can you give me the high and low side pressures while the AC is running? I know you said it is full but I need pressures to see if the system is working correctly.

https://www.2carpros.com/articles/car-air-conditioner-not-working-or-is-weak

I attached a wiring diagram for you of the fans. Verify the fuses have power on both sides and check for power to the fans as well.

https://www.2carpros.com/articles/how-to-check-wiring

Roy
Was this
answer
helpful?
Yes
No
Friday, October 16th, 2020 AT 11:37 AM (Merged)
Tiny
CNETOLS
  • MEMBER
  • 5 POSTS
  • 2001 DODGE DURANGO
  • 4.7L
  • V8
  • 4WD
  • AUTOMATIC
  • 107,000 MILES
The cooling system had a few small leaks, the car never overheated. I replaced the hoses and while refilling the system I noticed the fan furthest toward the front never turned on no matter how long the engine ran.
Was this
answer
helpful?
Yes
No
Friday, October 16th, 2020 AT 11:37 AM (Merged)
Tiny
ASEMASTER6371
  • MECHANIC
  • 52,796 POSTS
Good afternoon,

Did you turn on the AC to see if it turns on? One of the fans is for the AC.

Roy
Was this
answer
helpful?
Yes
No
Friday, October 16th, 2020 AT 11:37 AM (Merged)
Tiny
CNETOLS
  • MEMBER
  • 5 POSTS
Yes I did have the AC on I was refilling the coolant and then my next project was to top off the Freon in the AC because I have been working on that for the last two weeks trying to get it to work properly.
Was this
answer
helpful?
Yes
No
Friday, October 16th, 2020 AT 11:37 AM (Merged)
Tiny
ASEMASTER6371
  • MECHANIC
  • 52,796 POSTS
The A/C fan will not come on until the high side reaches 150 lbs.

What is your high side pressure running?

Roy
Was this
answer
helpful?
Yes
No
Friday, October 16th, 2020 AT 11:37 AM (Merged)
Tiny
CNETOLS
  • MEMBER
  • 5 POSTS
220 and the low side was 35.
Was this
answer
helpful?
Yes
No
Friday, October 16th, 2020 AT 11:37 AM (Merged)
Tiny
ASEMASTER6371
  • MECHANIC
  • 52,796 POSTS
Did you check for power to the fan motor?

Roy
Was this
answer
helpful?
Yes
No
Friday, October 16th, 2020 AT 11:37 AM (Merged)
Tiny
CNETOLS
  • MEMBER
  • 5 POSTS
No not yet, just found this information out at 2200 last night. I will go do that now. Does the key need to be in the start position or anything such as that?
Was this
answer
helpful?
Yes
No
Friday, October 16th, 2020 AT 11:37 AM (Merged)
Tiny
ASEMASTER6371
  • MECHANIC
  • 52,796 POSTS
Key just needs to be in the on position.

Roy
Was this
answer
helpful?
Yes
No
Friday, October 16th, 2020 AT 11:37 AM (Merged)
Tiny
CNETOLS
  • MEMBER
  • 5 POSTS
I went ahead and jumped the relay and have power down to the connection just outside the fan, but when I plug it in the fan does not turn on.
Was this
answer
helpful?
Yes
No
Friday, October 16th, 2020 AT 11:37 AM (Merged)
Tiny
ASEMASTER6371
  • MECHANIC
  • 52,796 POSTS
Do you mean you jumped the relay and you have power to the fan but it does not turn on?

Sounds like you have a bad fan motor.

Roy
Was this
answer
helpful?
Yes
No
Friday, October 16th, 2020 AT 11:37 AM (Merged)
Tiny
MARKSOUP
  • MEMBER
  • 1 POST
  • 2001 DODGE DURANGO
  • V8
  • 4WD
  • AUTOMATIC
  • 168,000 MILES
Any thoughts as to why my Electric Fan would not be working? I have replaced the relay in the PCM and it did not resolve the issue. I assume the fan may have gone bad.

2001 Durango
4X4
5.9L
Towing Package
168K miles

Regards,
Marksoup
Was this
answer
helpful?
Yes
No
Friday, October 16th, 2020 AT 11:37 AM (Merged)
Tiny
JDL
  • MECHANIC
  • 16,098 POSTS
Welcome, If you can get at the blower motor connector, check for voltage and ground. Fuse 13--40 amp, is voltage for the blower motor, the fuse circuit is hot all the time wired through the ignition switch, voltage to the blower is hot with the key on. The speeds for the blower are controlled on the ground circuit.

you can use jumper wires from battery for voltage and ground to blower connector, use inline fuse on jumper. If blower refuses to run, faulty blower.

Here is a guide to help you:

https://www.2carpros.com/articles/how-an-electric-cooling-fan-works
Was this
answer
helpful?
Yes
No
-2
Friday, October 16th, 2020 AT 11:37 AM (Merged)

Please login or register to post a reply.