Centre high mount light (brake light) is burnt out?

Tiny
ANONYMOUS
  • MEMBER
  • 2005 CHEVROLET MALIBU
  • 167,000 MILES
The centre high mount light (brake light) is burnt out. I think is the fuse where are they and how can I check them?
Friday, March 1st, 2013 AT 2:18 AM

2 Replies

Tiny
JACOBANDNICKOLAS
  • MECHANIC
  • 110,194 POSTS
Hi,

If you look at the attachments below, they provide the fuse box orientations and what each fuse is for.

In addition to just checking a fuse, make sure there is power to it. A fuse may be good and not be receiving power.

Here is a link that you may find helpful when testing:

https://www.2carpros.com/articles/how-to-check-a-car-fuse

I hope this helps. Let me know if you have additional questions.

Take care,

Joe

See pics below.
Was this
answer
helpful?
Yes
No
Monday, June 21st, 2021 AT 11:32 PM
Tiny
KEN L
  • MASTER CERTIFIED MECHANIC
  • 55,481 POSTS
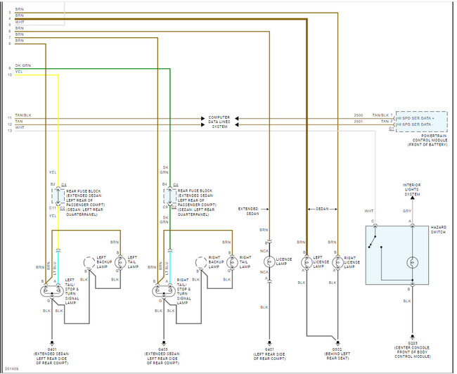
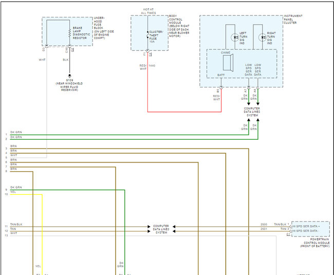
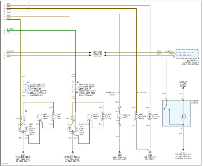
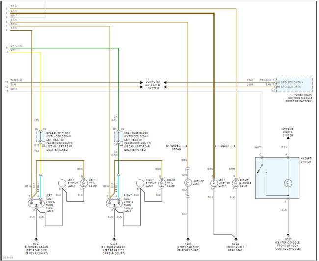
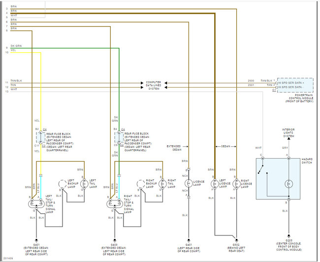
Here is the brake light wiring diagrams so you can see how the brake lights work. Check out the images (below). Please let us know what happens. I dont see if fuse for the third brake light by itself.
Was this
answer
helpful?
Yes
No
Thursday, April 11th, 2024 AT 6:28 PM

Please login or register to post a reply.