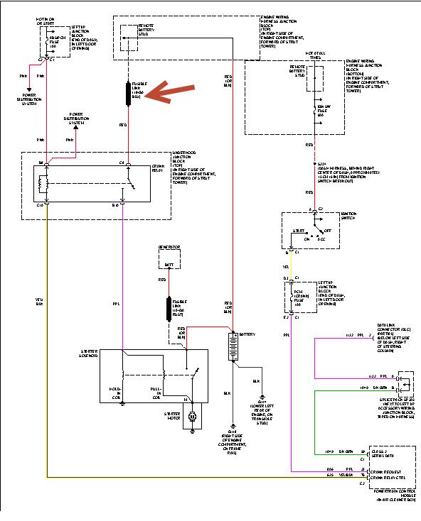
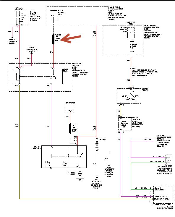
Thursday, January 9th, 2014 AT 2:18 PM
When turning key nothing comes on but once I disconnect and reconnect battery after 30 seconds car starts right up. Changed ignition and cylinder and still doing samething is there anything I can do or is it the body control module



