Brake Lights

Tiny
ROBMCLEOD34
  • MEMBER
  • 1996 GMC SIERRA
  • V8
  • 2WD
  • AUTOMATIC
  • 60,000 MILES
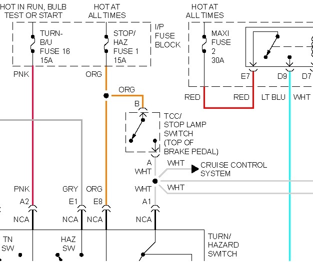
How do I test a brake light switch off of a 1996 GMC 1500?
Saturday, January 15th, 2011 AT 6:05 PM

1 Reply

Tiny
JDL
  • MECHANIC
  • 16,098 POSTS
Use a testlite. Orange wire at the switch is hot all the time. White wire goes hot when switch is activated, you press brake pedal, switch is activated. If the switch is off the vehicle, you can activate the switch by hand and see if there is continuity between orange wire terminal and white wire terminal. No continuity unless switch is activated. I'm only talking about your brake lites.
Was this
answer
helpful?
Yes
No
+1
Saturday, January 15th, 2011 AT 7:02 PM

Please login or register to post a reply.