Truck will not start unless we jump it?

Tiny
CWPETERS5
  • MEMBER
  • 1996 DODGE RAM
  • V8
  • 2WD
  • AUTOMATIC
1996 Dodge ram truck will not start unless we jump it. Had the battery checked and it is ok. Once you turn it off you have to jump it again. Did not have a problem with this until we had our timing chain replaced.
Friday, April 22nd, 2011 AT 10:02 PM

1 Reply

Tiny
KASEKENNY
  • MECHANIC
  • 18,907 POSTS
Unfortunately we need to stick with the battery and find out how you tested it as we need to load test the battery first to make sure it can handle the load of turning the starter. You may have 12 volts on the battery but it can't handle the amperage draw needed to turn the starter.

Here is a load test that we need make sure this is the test we need to do:

https://www.2carpros.com/articles/car-battery-load-test

Once we know that the battery passes a load test then we need to inspect the wiring to the starter as if you have high resistance then that will cause you to lose voltage and it will cause you to have to add more voltage to it in the form of a jump start to get it to start.

https://www.2carpros.com/articles/how-to-check-wiring

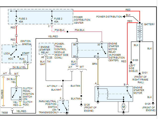
Basically we need to go to the starter and check the voltage and make sure you are getting 12 volts on both wires at the starter.

Please see the diagram below and let us know what you find. However, if you don't find battery voltage there then we have wiring issues.

Thanks
Was this
answer
helpful?
Yes
No
Wednesday, August 18th, 2021 AT 4:58 PM

Please login or register to post a reply.