Just replaced starter now motor will not run?

Tiny
DIRECTOR4ALL
  • MEMBER
  • 1994 PONTIAC GRAND AM
  • 18,000 MILES
Engine was running fine before starter was replaced, now starter works and engine doesn't. What could cause this?
Wednesday, January 11th, 2012 AT 1:46 AM

4 Replies

Tiny
CJ MEDEVAC
  • MECHANIC
  • 11,005 POSTS
DID YOU (OR YOUR EVIL BUDDIES) DISCONNECT THE BATTERY BEFORE YOUR TOUCHED THE STARTER?

JUST TRYING TO PRY IT OUT!

IF NOT, DID YOU GET SOME "SPARKAGE" UNDER THERE, DURING THE "TAKE OFF---PUT ON" PROCESS. EVEN A LITTLE?

YOUR TURN

THE MEDIC
Was this
answer
helpful?
Yes
No
-1
Wednesday, January 11th, 2012 AT 1:53 AM
Tiny
DIRECTOR4ALL
  • MEMBER
  • 2 POSTS
The battery was completely removed before removing the starter and replaced after the starter was replaced.
Was this
answer
helpful?
Yes
No
Wednesday, January 11th, 2012 AT 2:09 AM
Tiny
CJ MEDEVAC
  • MECHANIC
  • 11,005 POSTS
DO YOU HAVE SPARK?

I TRY TO MAKE THINGS EZ ON MYSELF (I'M USUALLY THE ONE TO GET NAILED BY VOLTAGE, EVEN IF I'M THE ONE STANDING THE FURTHEREST AWAY!)

I HAVE ACCUMULATED FIVE OF THESE OVER THE YEARS, I KEEP TWO IN EACH JEEP (LIKE MY NAVIGATION COMPASS, I HAVE A "BACKUP" JUST TO LET ME KNOW THE OTHER IS FUNCTIONAL, PEACE OF MIND. IMPRESS OTHERS!)THEY WORK VERY WELL, ARE REALLY INEXPENSIVE, COMPACT, QUICK TO INSTALL AND GET RESULTS----IF IT'S REALLY SUNNY, "ARTIFICIAL SHADE" HELPS TO SEE IT BETTER. OR YOU CAN DO THIS THE OLD FASHION WAY, SHOVE A NAIL OR SIMILAR INTO THE PLUG BOOT AGAINST THE METAL INSIDE, HAVE SOMEONE "CRANK" WHILE YOU HOLD THE WIRE W/ NAIL ABOUT A 1/4 INCH FROM THE METAL OF THE ENGINE.

Www. Autozone. Com/autozone/accessories/OEM-In-line-ignition-spark-tester/_/N-268s?Counter=1&filterByKeyWord=SPARK+TESTER&fromString=search&itemIdentifier=900800_0_0_

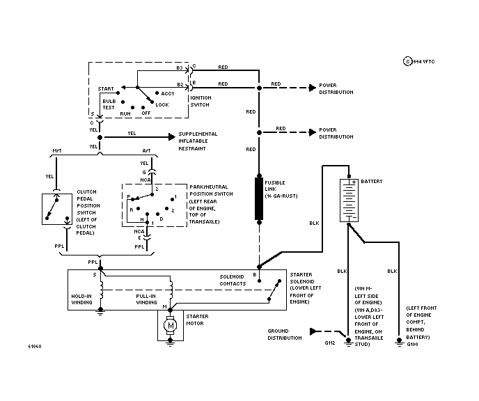
INSURE THE WIRES OR CONNECTORS ON THE STARTER ARE NOT TOUCHING A GROUND OR EACH OTHER---BE SURE NOTHING BROKE LOOSE FROM THE CONNECTORS AND IS DANGLING--ARE THE WIRES IN THE CORRECT POSITIONS

WITHOUT ENGINE SIZE OR CORRECT NOMENCLATURE OF YOUR RIG

I JUST "GUESSED", AND GOT YOU A DIAGRAM FOR A GRAND AM "GT"---LET ME KNOW IF THIS IS WRONG

IMMA JEEP KINDA GUY, I'M TRYING--WHEN MY STUFF IS EXHAUSTED, OR NO ONE ELSE JUMPS IN.I'LL SEE IF I CAN FIND SOMEONE MORE FAMILIAR TO ASSIST

THE MEDIC
Was this
answer
helpful?
Yes
No
Wednesday, January 11th, 2012 AT 3:18 AM
Tiny
CADIEMAN
  • MECHANIC
  • 3,544 POSTS
Check for a blown fuse link to the seloniod.
Was this
answer
helpful?
Yes
No
+1
Wednesday, January 11th, 2012 AT 3:30 AM

Please login or register to post a reply.