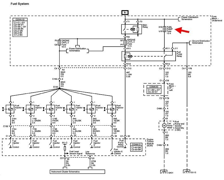
Car started for 1/4 of a second then cranked over. so i let sit 30 seconds and it started. Went to work and came home for lunch. Never started again.
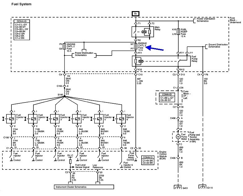
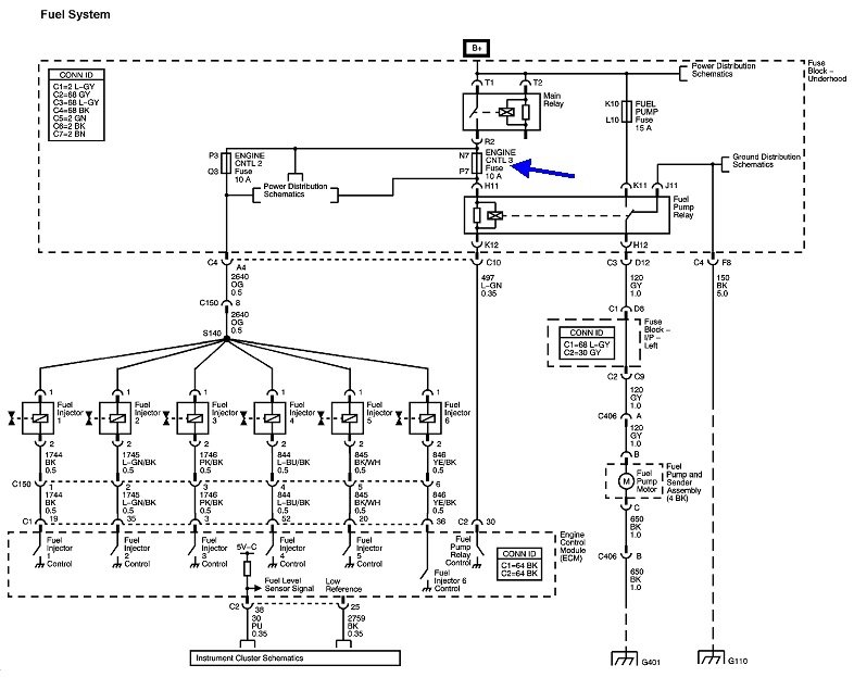
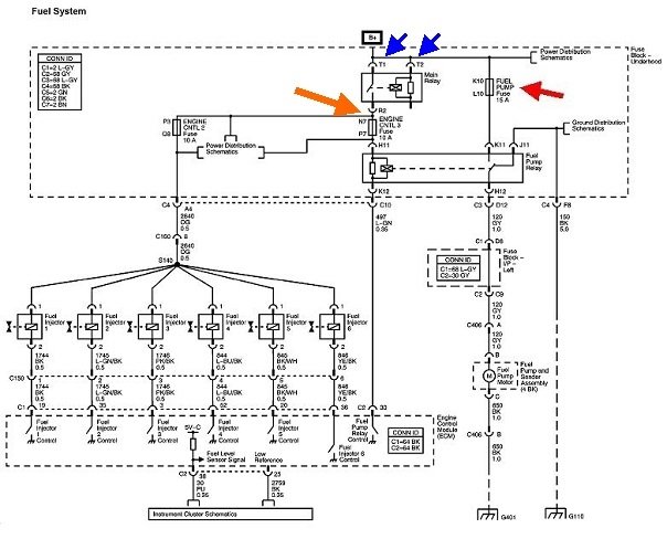
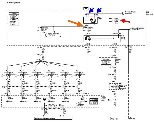
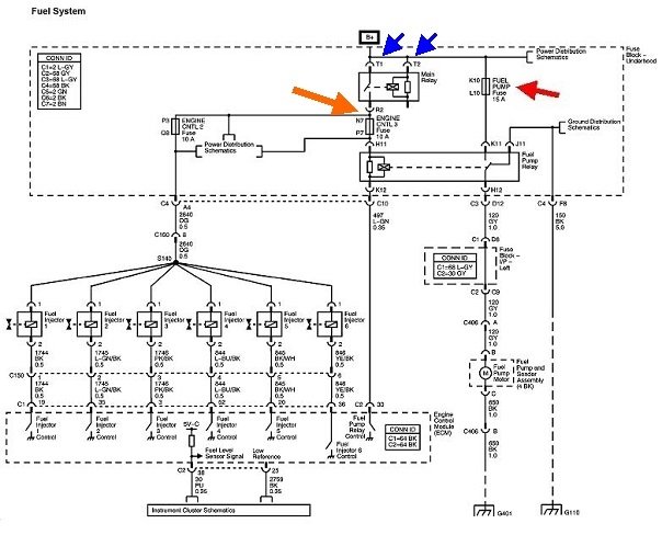
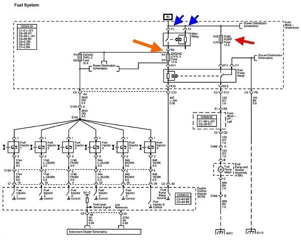
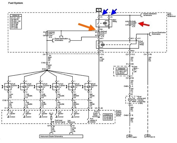
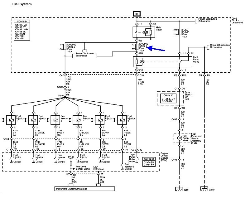
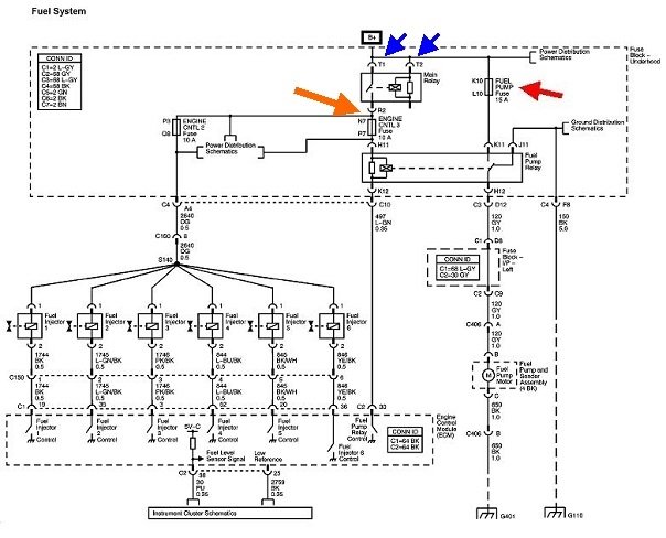
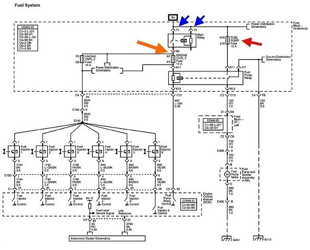
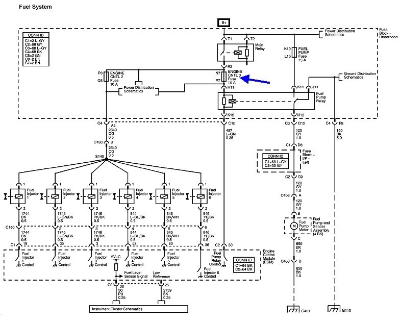
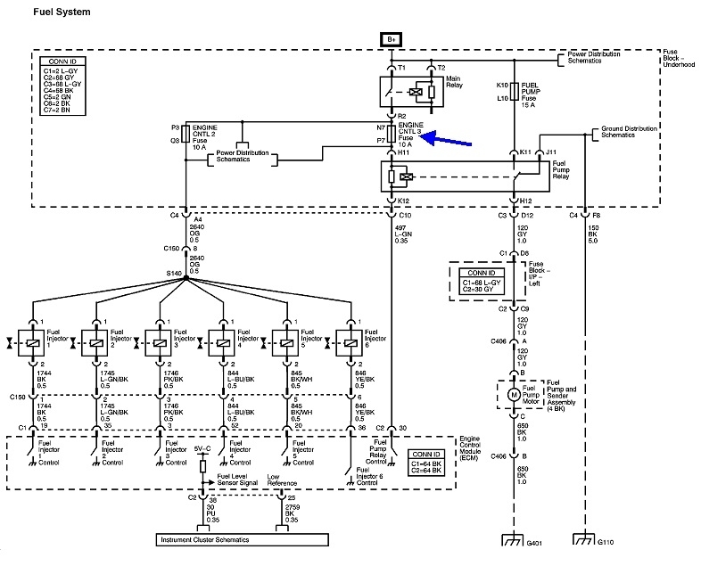
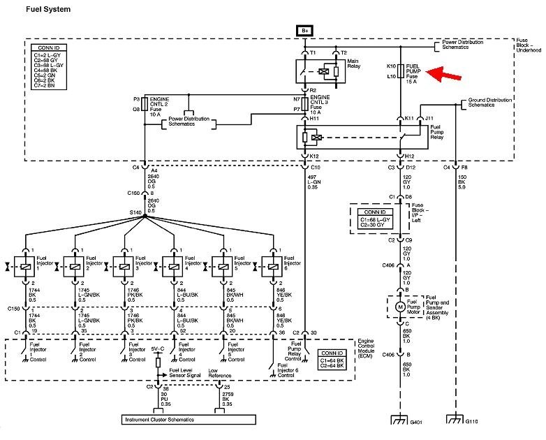
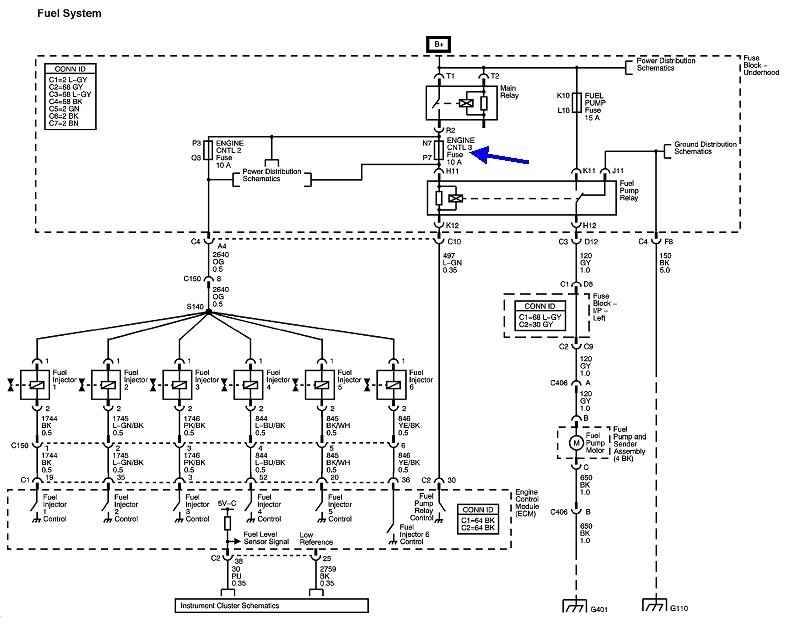
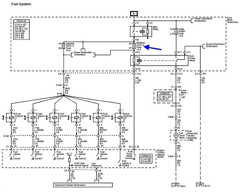
Crank but no start. Fuel pump can't hear 2 seconds key on. No fuel pressure. Replaced fuel pump still nothing. Crankshaft position sensor was replaced 5 years ago don't know what to do next,
Crank but no start. Fuel pump can't hear 2 seconds key on. No fuel pressure. Replaced fuel pump still nothing. Crankshaft position sensor was replaced 5 years ago don't know what to do next,
Jan 11, 2020 at 2:33 PM
























