Will not start?

Tiny
RUDY1
  • MEMBER
  • 2000 TOYOTA RAV4
  • 4 CYL
  • 4WD
  • AUTOMATIC
  • 300,000 MILES
Turns over but doesn't run, I don't have a manual so I'm not sure which relay maybe for the pump. (Looked online but the fuse box and relay box are different than what I have seen). But anyway. I pulled the plug off the pump and checked the current the ground seems to be good (white wire). And supposedly check the power wire (blue) when the key is turned on, but my test light will not come on, so I'm thinking it could be the relay, but I don't know which one it is. I did move the like relays around in the relay box but no positive outcome.
Thanks again for your help!
Wednesday, December 28th, 2022 AT 4:28 PM

7 Replies

Tiny
JACOBANDNICKOLAS
  • MECHANIC
  • 110,194 POSTS
Hi,

The easiest thing to do is this. To confirm it is a fuel related issue, see if it starts for a couple of seconds using starting fluid. If it does and then stalls, we know it's a fuel problem.

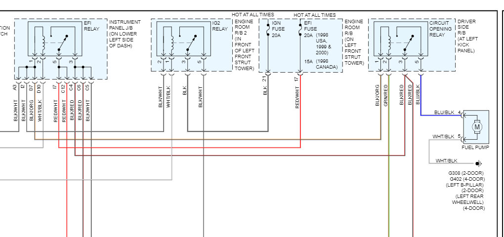
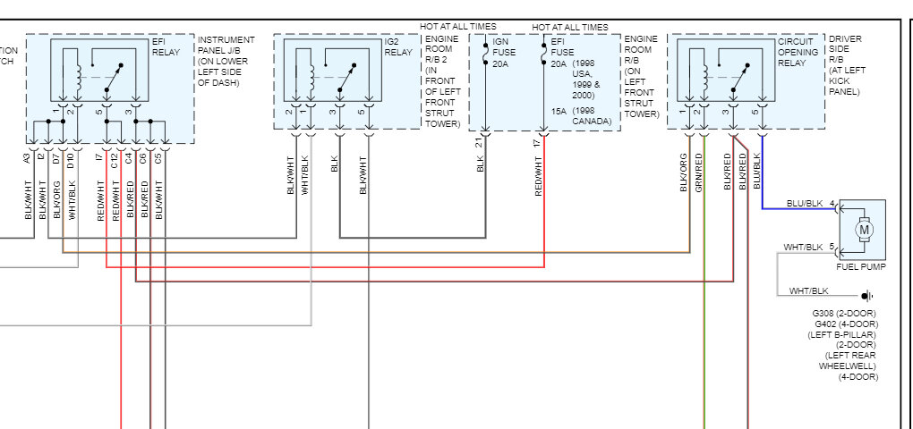
As far as your question is concerned, you are looking for the circuit opening relay. It won't be listed as a fuel pump relay. The circuit opening relay is what sends power to the fuel pump and is located in the relay box behind the left kick panel.

For this relay to actuate, it requires power from the EFI relay. Anything to make it a little more confusing. LOL

I attached a few pics below. The first shows the wiring for the circuit opening relay. The second shows the relay location.

Let me know if this helps or if you have other questions.

Take care,

joe

See pics below.
Was this
answer
helpful?
Yes
No
Wednesday, December 28th, 2022 AT 11:18 PM
Tiny
RUDY1
  • MEMBER
  • 14 POSTS
Thanks. I replaced the relay still no signal to the pump. Use a timing light to check for spark (yes it does) so I used some starter fluid (electrical plug wasn't in pump). The car did run, and I noticed there was a signal at the plug when it was running (rough idle). While it was running, I quickly reconnected the pump plug but did not hear it start. Car ran for maybe 15-20 seconds. Also, after replacing the relay one of the cooling fans comes on as soon as you turn the key. So, could it be the pump as long as it didn't run?
Was this
answer
helpful?
Yes
No
Thursday, December 29th, 2022 AT 9:07 AM
Tiny
JACOBANDNICKOLAS
  • MECHANIC
  • 110,194 POSTS
Hi,

Yes, it could be the pump. We have two ways we can go at this point. First, simply check the fuel pressure at the engine to confirm it isn't working, or check for power at the pump itself.

The cooling fan is a new one. If you remove the new fuel pump relay, does it turn off?

Also, here is a link that explains how to test fuel pressure. You will need a fuel pressure gauge, but most parts stores will lend one to you.

https://www.2carpros.com/articles/how-to-check-fuel-system-pressure-and-regulator

Let me know which direction you would like to go or if you have other questions.

Take care,

Joe
Was this
answer
helpful?
Yes
No
Thursday, December 29th, 2022 AT 8:26 PM
Tiny
RUDY1
  • MEMBER
  • 14 POSTS
I did pull out the new relay and the fan still runs as soon as you turn the key. I loosened the bolt on the pressure line on top of the tank to see if the pump even worked and fuel did come out as I turned the engine over. I re-secured the bolt and tried it again the car started to run rough but I had fuel squirting out the bolt so I didn't leave it run very long I need to replace the compressor washer at the pump before I can go any further. Still want to check the pressure but figured this was a quick way to see if the pump even was working. (Before when it was running, I could occasionally hear the pump running). Making some headway thanks!
Was this
answer
helpful?
Yes
No
Saturday, December 31st, 2022 AT 5:36 AM
Tiny
JACOBANDNICKOLAS
  • MECHANIC
  • 110,194 POSTS
Hi,

It does sound like you are making headway. Since you had a leak, that may be the reason it ran rough. Just be careful.

Let me know what I can do to help and Happy New Year.

Joe
Was this
answer
helpful?
Yes
No
Saturday, December 31st, 2022 AT 3:09 PM
Tiny
RUDY1
  • MEMBER
  • 14 POSTS
The fuel pressure was low so replaced the pump. All good now thanks a lot for the help!
Was this
answer
helpful?
Yes
No
Tuesday, January 3rd, 2023 AT 4:29 PM
Tiny
JACOBANDNICKOLAS
  • MECHANIC
  • 110,194 POSTS
Hi,

Thank you for the update. I'm glad to know you found the issue.

Feel free to come back anytime in the future. You are always welcome here.

Take care,

Joe
Was this
answer
helpful?
Yes
No
Tuesday, January 3rd, 2023 AT 8:39 PM

Please login or register to post a reply.