Will not crank

Tiny
JUGGALO45
  • MEMBER
  • 1998 OLDSMOBILE AURORA
  • 4.0L
  • 160,000 MILES
Car wont crank. Just click coming from relay.
Tuesday, November 17th, 2020 AT 4:02 PM

7 Replies

Tiny
JACOBANDNICKOLAS
  • MECHANIC
  • 110,192 POSTS
Hi,

The most common cause of this is a weak or dead battery. Have you confirmed the battery's condition to be good? If not, start with that. First, make sure the battery terminals are clean and tight, free of corrosion. Here is a link you may find helpful:

https://www.2carpros.com/articles/everything-goes-dead-when-engine-is-cranked

Next, try a simple load test at home. Follow this link to do it:

https://www.2carpros.com/articles/car-battery-load-test

_________________

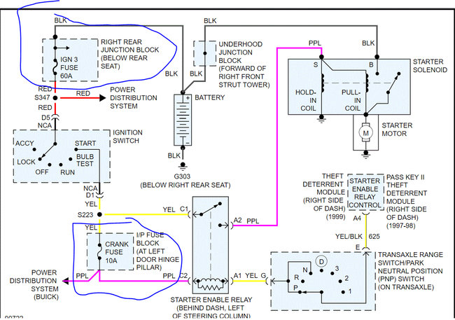
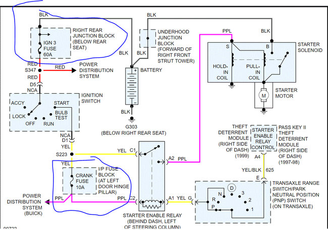
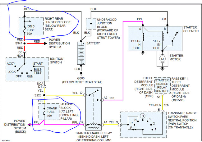
Try that first and let me know the results. If this is something you have already done, let me know. One last thing, check the ignition 3 fuse in the rear junction block under the rear seat and the starter and the crank fuse in the panel (driver's side) door pillar.

See attached pics. Pic 1 shows a portion of the wiring schematic. Pics 2 and 3 show fuse location. Pic 4 shows the instrument panel fuse box and fuse location.

In addition to checking fuse condition, confirm there is power to the fuse and out from it. Here is a link to help.

https://www.2carpros.com/articles/how-to-check-a-car-fuse

Let me know.

Take care,
Joe
Was this
answer
helpful?
Yes
No
Tuesday, November 17th, 2020 AT 6:59 PM
Tiny
JUGGALO45
  • MEMBER
  • 88 POSTS
Cleaned battery up and same thing. All I hear is relay clicking under seat and another clicking under the hood right side towards the windshield.
Was this
answer
helpful?
Yes
No
Friday, November 20th, 2020 AT 5:58 PM
Tiny
JACOBANDNICKOLAS
  • MECHANIC
  • 110,192 POSTS
Hi,

Were the fuses all good? If so, then we need to check for power at the starter itself. Before you do this, check to see if it will start in neutral. If it still does the same thing, then on the starter you will see two wires, a black one and a purple one. The black one is thicker and is hot at all times direct from the battery. The smaller wire, the purple one, is what actuated the starter (trigger wire). That wire should get 12v only when the key is in the start position.

I need you to check if the purple wire is getting power when the key is in the start position, so you will need a helper.

Here is a link you may find helpful:

https://www.2carpros.com/articles/starter-not-working-repair

If you have power at the purple wire and the black wire does have power from the battery, chances are the starter is bad.

Let me know what you find.

Take care,
Joe
Was this
answer
helpful?
Yes
No
Friday, November 20th, 2020 AT 9:27 PM
Tiny
JUGGALO45
  • MEMBER
  • 88 POSTS
Yes, purple wire has power when crank. If this is right purple wire.
Was this
answer
helpful?
Yes
No
Saturday, November 21st, 2020 AT 11:10 AM
Tiny
JACOBANDNICKOLAS
  • MECHANIC
  • 110,192 POSTS
Hi,

The purple wire will be on the starter itself. If it has power when the key is in the start position, the battery is charged, and the connections are all good, it sounds like you have a bad starter. If you look below at pic 1, I highlighted the purple wire on the starter.

At this point, disconnect the battery and remove the starter. Have it bench tested at a local parts store. Most do it free of charge.

Here are the directions for the replacement of the starter motor.

_____________________________________________________________________________

1998 Oldsmobile Aurora V8-4.0L VIN C
Starter Motor Replacement
Vehicle Starting and Charging Starting System Starter Motor Service and Repair Procedures Repair Instructions Starter Motor Replacement
STARTER MOTOR REPLACEMENT
REMOVAL PROCEDURE

Caution: Refer to Battery Disconnect Caution in Cautions and Notices.

Pic 2

1. Disconnect the negative battery cable.
2. Raise the vehicle with a suitable safety stand.
3. Remove the splash shield.
4. Remove the flywheel inspection cover bolts.
5. Remove the cover.
6. Disconnect the starter motor wiring.

Pic 3

7. Remove the starter motor mounting bolts.
8. Remove the starter motor.

INSTALLATION PROCEDURE

NOTE: Before installing the starter motor to the engine, secure the electrical terminals by tightening the nuts next to the cap on the solenoid battery terminal and on the SD-255 S terminal. If these terminals are not tight in the solenoid cap, the cap may be damaged during installation of the electrical connections and cause the starter to fail later.

Pic 4

1. Install the starter motor.
2. Install the starter motor mounting bolts.

Tighten
Tighten the bolts to 43 N.M (32 lb ft).

NOTE: Refer to Fastener Notice in Cautions and Notices.

3. Install the flywheel inspection cover.
4. Install the cover bolts.

Tighten
Tighten the bolts to 7 N.M (22 lb in).

Pic 5

5. Connect the starter motor BAT terminal wire.

Tighten
Tighten the BAT terminal nut to 16 N.M (12 lb ft).

6. Connect the starter motor S terminal wire.

Tighten
Tighten the S terminal nut to 2.5 N.M (22 lb in).

7. Lower the vehicle.
8. Connect the negative battery cable.

Tighten
Tighten the cable bolt to 15 N.M (11 lb ft).

____________________________________________

Let me know if this helps or if you have other questions.

Joe
Was this
answer
helpful?
Yes
No
Saturday, November 21st, 2020 AT 8:54 PM
Tiny
JUGGALO45
  • MEMBER
  • 88 POSTS
It was the starter. Thanks 2CarPros again. I have save so much time and money by coming here for help on my cars when something goes wrong.
Thanks again.
Was this
answer
helpful?
Yes
No
Tuesday, November 24th, 2020 AT 4:15 AM
Tiny
JACOBANDNICKOLAS
  • MECHANIC
  • 110,192 POSTS
You are very welcome. I'm glad you got it fixed. Please feel free to come back anytime in the future if you have questions or need help. You are always welcome.

Joe
Was this
answer
helpful?
Yes
No
Tuesday, November 24th, 2020 AT 6:59 PM

Please login or register to post a reply.