Wiring in trailer plug to car, can I splice into the rear taillights?

Tiny
ONDY
  • MEMBER
  • 2005 HYUNDAI ELANTRA
  • 2.0L
  • 4 CYL
  • 2WD
  • AUTOMATIC
  • 80,000 MILES
Can I splice into the rear taillights?
where can I get a color wiring diagram as I do not have a test light?
Tuesday, March 18th, 2025 AT 3:23 AM

1 Reply

Tiny
BORIS K
  • MECHANIC
  • 836 POSTS
Hello,

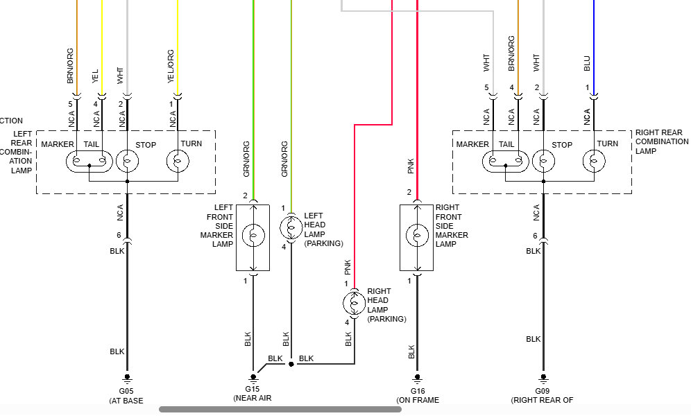
You can splice into taillight wiring to connect a tow bar wiring kit
There are 2 different diagrams, one for 4 door and one for 5 door.
Please follow the manufacturer's instructions.

Image 1 below is for 4 door, image 2 is for 5 door.

Cheers, Boris
Was this
answer
helpful?
Yes
No
+1
Tuesday, March 18th, 2025 AT 4:27 AM

Please login or register to post a reply.