Wiring diagram for the power seats needed

Tiny
DIYNEOPHYTE
  • MEMBER
  • 2005 TOYOTA AVALON
  • 3.5L
  • AUTOMATIC
  • 180,000 MILES
I'm having issues with my power seats in the car. Neither work. The passenger's side didn't work when I purchased the car used, and the driver's side went out last week. I'm trying to solve the issue myself but am in need of a wiring diagram to better understand the power supply to the seats.
Thank you.
Tuesday, June 28th, 2022 AT 3:54 PM

3 Replies

Tiny
JACOBANDNICKOLAS
  • MECHANIC
  • 110,192 POSTS
Hi,

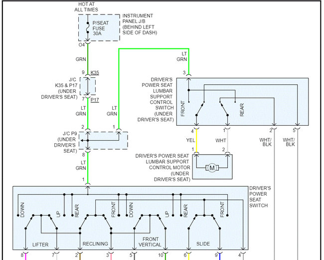
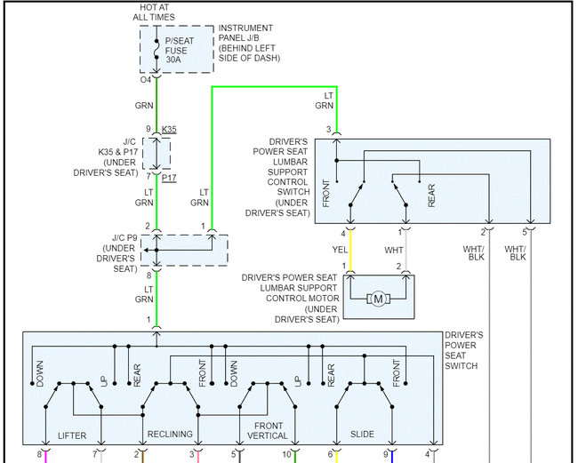
I attached the schematics below. The schematics are broken down for driver and passenger. I cut each pic in half to make them readable, so pics 1 and 2 are the driver's side. Pics 3 and 4 are for the passenger side.

Here are a couple of links you may find helpful:

https://www.2carpros.com/articles/how-to-check-a-car-fuse

https://www.2carpros.com/articles/how-to-check-wiring

Let me know what you find or if I can help in any way.

Take care,

Joe

See pics below.
Was this
answer
helpful?
Yes
No
+1
Tuesday, June 28th, 2022 AT 10:34 PM
Tiny
DIYNEOPHYTE
  • MEMBER
  • 2 POSTS
Thanks for the info, Joe. I suspect this will help quite a bit. I'll get back to it over the next few days and let you know how it goes.

(I've checked and replaced the fuse in the driver's side cabin (it was bad), but regrettably it didn't fix the issues).
Was this
answer
helpful?
Yes
No
Wednesday, June 29th, 2022 AT 7:43 PM
Tiny
JACOBANDNICKOLAS
  • MECHANIC
  • 110,192 POSTS
Hi,

If the fuse was bad, also make sure to confirm there is power to and from it.

Let me know what you find.

Take care,

Joe
Was this
answer
helpful?
Yes
No
Wednesday, June 29th, 2022 AT 11:16 PM

Please login or register to post a reply.