HOME
ASK A QUESTION
REPAIR GUIDES
BECOME A MEMBER
LOG IN
Login with Facebook
OR
Remember me
NOT A MEMBER?
FORGOT PASSWORD?
CONTACT US
PRIVACY POLICY
TERMS AND CONDITIONS
☰
Home
Chevrolet
Astro
Interior
Dashboard
Wiring diagram for under dashboard needed
MYVANS
MEMBER
2000 CHEVROLET ASTRO
18,600 MILES
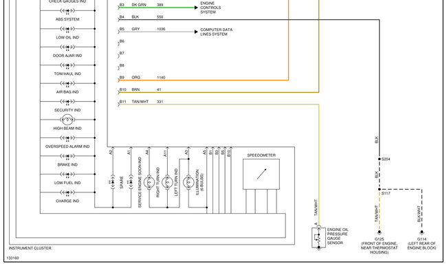
I need the wiring diagram under dashboard for the van listed above.
Wednesday, June 8th, 2022 AT 6:52 PM
1 Reply
BORIS K
MECHANIC
836 POSTS
Hello,
Please see below, I had to split the diagram. Hope this helps.
Cheers, Boris
Images (Click to make bigger)
Was this
answer
helpful?
Yes
No
Thursday, June 9th, 2022 AT 9:30 AM
Please
login
or
register
to post a reply.
Related Dashboard Content
1996 Chevy Astro
I Dont Hear Any Hissing Noise To Indicate A Vacume Leak, Is There Any Other Reason The Ac Blows From The Defrost Vent And Not The Dash...
Asked by
toddyg
·
1 ANSWER
1996
CHEVROLET ASTRO
VIDEO
Kick Panel Removal
Instructional repair video
Chevy Truck 2500
Reduced Enine Power Shows On Dash Board And Looses Power
Asked by
mattkazcity
·
1 ANSWER
1999
CHEVROLET ASTRO
2001 Chevy Astro Power Outlets
Electrical Problem 2001 Chevy Astro 6 Cyl Two Wheel Drive Automatic I Use My Power Outlets Every Day, With A Power Inverter To Charge...
Asked by
mikey t3
·
1 ANSWER
2001
CHEVROLET ASTRO
2001 Chevy Astro Cruise Control
The Cruise Control Doesn't Always Work. I'm Not Sure What To Check.
Asked by
The29thPsalm
·
1 ANSWER
2001
CHEVROLET ASTRO
97 Chevy Astro Intermittent Miss During Cruise
1997 Chevy Astro Van 4.3 Code W, Automatic With 154,000 Miles. I Have Replaced Fuel Pump, Fuel Filter, Spark Plugs, Wires, Cap, Rotor...
Asked by
OTBlvr52
·
1 ANSWER
1997
CHEVROLET ASTRO
VIEW MORE
Ask a Car Question. It's Free!
Instrument Cluster Replacement
Airbag Removal - Drivers Side
Window Switch Replacement and Test