Wipers no longer work on slowest setting

Tiny
DUKEBLUE4
  • MEMBER
  • 2009 SUBARU FORESTER
  • 4 CYL
  • AUTOMATIC
  • 209,000 MILES
I had the windshield wipers on when I auto started my car by clicking the key fob. Turns out there was a big wet pile of snow on my windshield and the wipers have been trying to go back and forth for 10-15 minutes. Now the windshield wipers don’t work in the slow/lowest setting. Do I need a new relay or did a fuse blow?
Monday, December 27th, 2021 AT 12:18 PM

3 Replies

Tiny
JACOBANDNICKOLAS
  • MECHANIC
  • 110,192 POSTS
Hi,

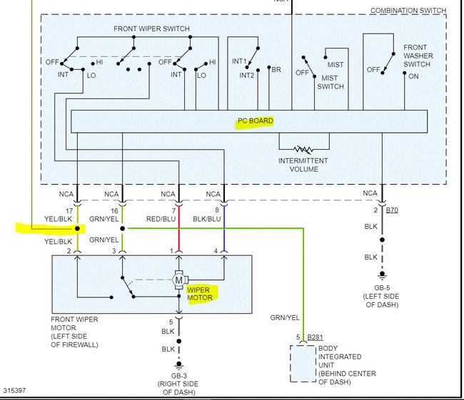
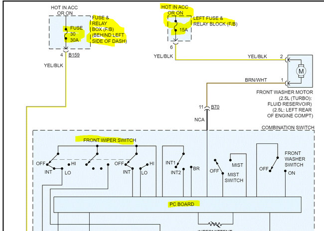
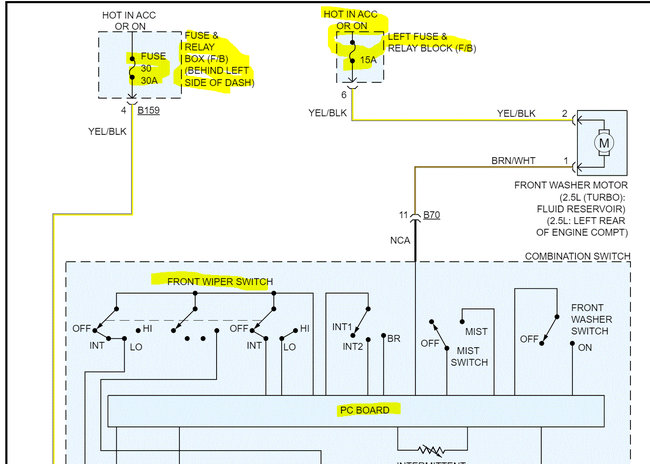
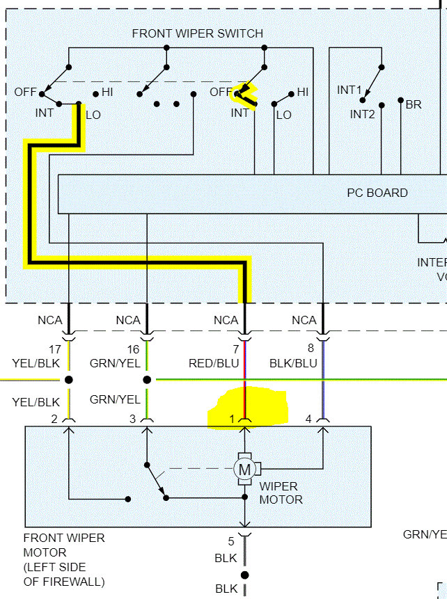
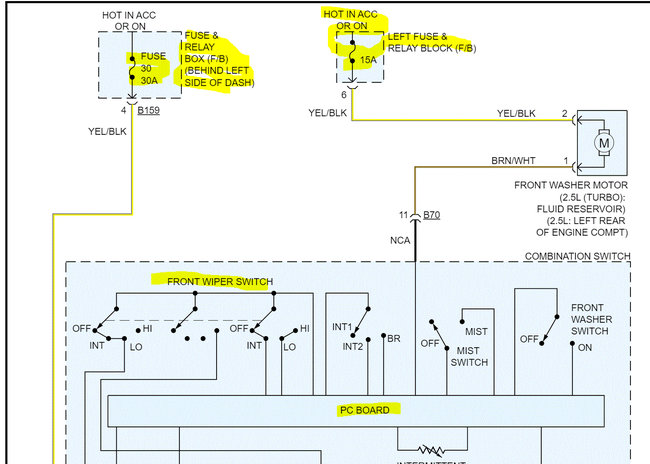
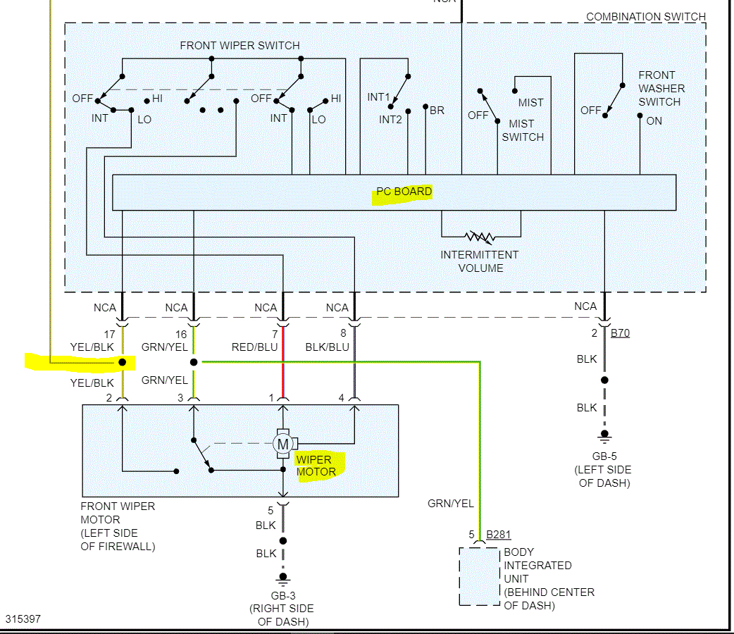
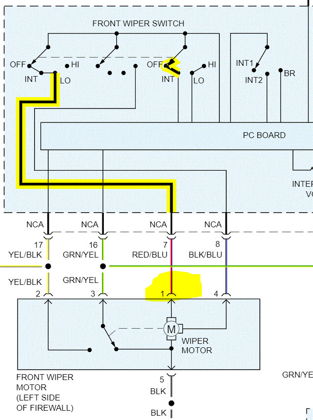
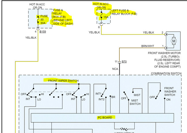
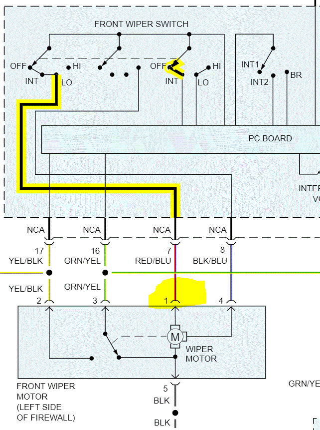
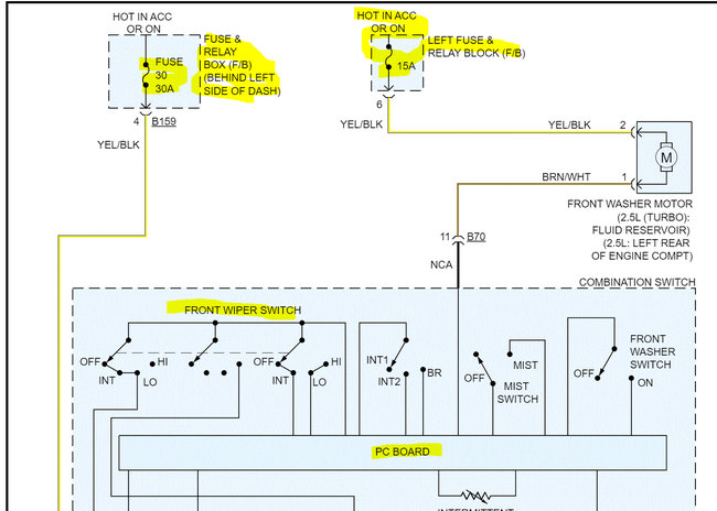
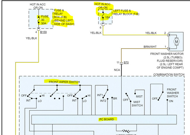
If it works on high, then we know the motor is good and chances are the fuses are good. There is no relay. If you look at the pics below, I provided the wiring schematic for you to see. Check the two fuses just to make sure they aren't blown. When checking, confirm there is power to and from them. Here is a link you may find helpful:

https://www.2carpros.com/articles/how-to-check-a-car-fuse

If the fuses are good and the motor is good, I suspect the printed circuit board in the combination switch has failed and will need to be replaced.

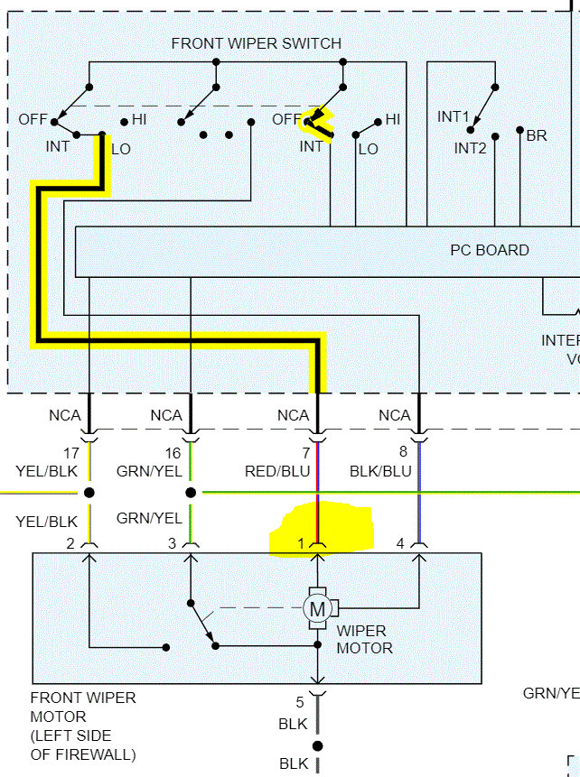
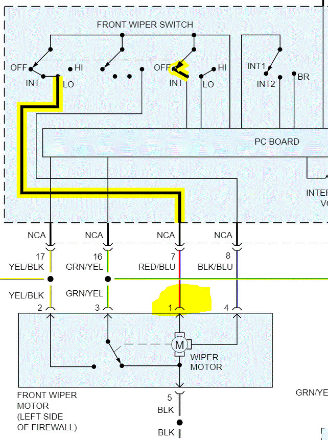
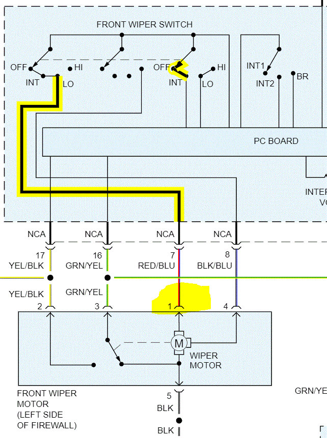
Check the fuses first. If it is good, go to the wiper motor wiring connector and disconnect the connector. Locate the red wire with a blue tracer and check if it gets power with the wipers on low. Here is another link you may find helpful when doing this. (See pic 3)

https://www.2carpros.com/articles/how-to-check-wiring

Let me know what you find or if you have other questions.

Take care,

Joe

See pics below.
Was this
answer
helpful?
Yes
No
Monday, December 27th, 2021 AT 6:50 PM
Tiny
DUKEBLUE4
  • MEMBER
  • 2 POSTS
Joe,

I’m terrible with car knowledge. I did pull the fuses out and they appear fine. To check the wiring, is that done with the fuses under the hood. If not, where would these fuses be located? And I would need a volt meter to check if power was getting to them, correct?
Was this
answer
helpful?
Yes
No
Sunday, July 24th, 2022 AT 2:27 PM
Tiny
JACOBANDNICKOLAS
  • MECHANIC
  • 110,192 POSTS
Hi,

Yes, the fuses are in the vehicle under the dash on the left side. Also, you are correct about the voltmeter or a multimeter.

You can check for power at the wiper motor itself with a voltmeter or multimeter. There is a red wire with a blue tracer that should receive power when the switch is on.

Here is a link that explains how to check wiring:

https://www.2carpros.com/articles/how-to-check-wiring

Let me know if that helps you. Also, let me know if you have questions or need help. I'll try my best to help.

Take care,

Joe
Was this
answer
helpful?
Yes
No
Sunday, July 24th, 2022 AT 7:58 PM

Please login or register to post a reply.