Can I get a diagram of windshield washer circuit?

Tiny
SENGA
  • MEMBER
  • 2003 TOYOTA MR2
  • 6 CYL
  • 2WD
  • AUTOMATIC
  • 250,000 MILES
I have a problem with my windshield washer. I have tested my pump directly to the battery and found that its works normally but when I connect it to the car the wiring can't work. I would like to know is a problem of short-circuit and I would like to ask for a Diagram of windshield washer circuit.
Tuesday, August 16th, 2022 AT 2:04 AM

3 Replies

Tiny
BORIS K
  • MECHANIC
  • 836 POSTS
Hello,

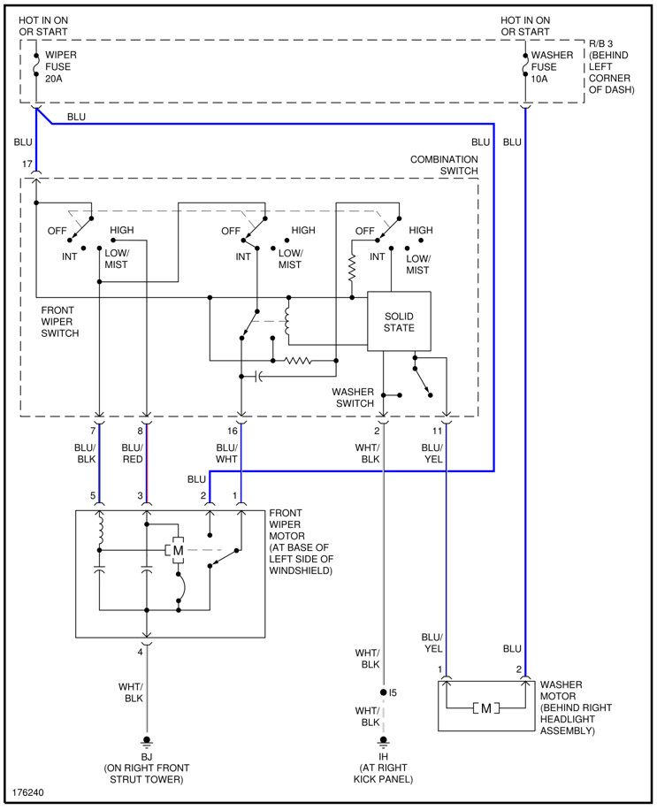
See diagram below for WWS system layout.

Please first check that the washer fuse 9, 10A, on the dash fuse board is still intact.

https://fuse-box.info/toyota/toyota-mr2-spyder-w30-1999-2007-fuses

How to check a fuse:
https://www.2carpros.com/articles/how-to-check-a-car-fuse

If the fuse is good next check that you have 12V, with ignition on, at pin 2 at the washer pump. This is the blue wire.

How to check for 12V using a test light or voltmeter:

https://www.2carpros.com/articles/how-to-use-a-test-light-circuit-tester
and
https://www.2carpros.com/articles/how-to-use-a-voltmeter

If no 12V is present, then next check that the blue wire between fuse 9 and the washer pump is intact.

How to test a wire:
https://www.2carpros.com/articles/how-to-check-wiring

If 12V is present at pin 2 at the washer pump, next check that a ground is applied to pin 1 when the washer switch is activated. If no ground is activated when pulling the washer switch then next check the wire, blue/yellow, between the pump and washer switch.

Hope this helps.

Cheers, Boris
Was this
answer
helpful?
Yes
No
Tuesday, August 16th, 2022 AT 2:58 AM
Tiny
SENGA
  • MEMBER
  • 33 POSTS
Hello.

I would like to thank you for the help you have given me with my windshield washer pump. I followed step by step all the steps you gave me to follow the found that it was the pump which was not working. I replaced it, now everything is okay.
Was this
answer
helpful?
Yes
No
Monday, August 22nd, 2022 AT 10:48 AM
Tiny
KEN L
  • MASTER CERTIFIED MECHANIC
  • 55,291 POSTS
BORIS K is one of our best! Use 2CarPros anytime, we are here to help. Please tell a friend. Can you please leave us a rating? (Copy entire link)

https://www.google.com/search?q=2carpros&gs_ivs=1#lrd=0x80dcd47364be5d0d:0xba091aa4209f4497,1,,,&tts=0

and

https://www.sitejabber.com/reviews/2carpros.com
Was this
answer
helpful?
Yes
No
Monday, August 22nd, 2022 AT 10:49 AM

Please login or register to post a reply.