Intermittent erratic display of the instrument panel gauges?

Tiny
JIM BERTUCCI
  • MEMBER
  • 2005 DODGE GRAND CARAVAN
  • 3.3L
  • V6
  • 2WD
  • AUTOMATIC
  • 89,700 MILES
With the intermittent erratic display of My instrument panel gauges, all I have ever been told is for us to help you this behavior has to be happening to apply diagnostic equipment. My only attempt to try anything was at my repair shop. They came out and told me it was the ignition. $250.00 later, I thought they had found the problem. A couple of days later it started right back. And now after months of learning, I think it was a re-learning process in the vehicle modules. So, I would like to know if what I think now might work? I can buy an ECM programmed to my Vin # and other numbers off the label on my ECM. This would be the 2nd step if needed.

1st and foremost, would be to buy a used vehicle specific and tested instrument panel off Ebay (under $100). Put it in and see how things fare from there.
Sunday, August 27th, 2023 AT 8:13 AM

3 Replies

Tiny
JACOBANDNICKOLAS
  • MECHANIC
  • 110,194 POSTS
Hi,

The ECM isn't in control of the instrument panel. It is the body control module that is the driver for it.

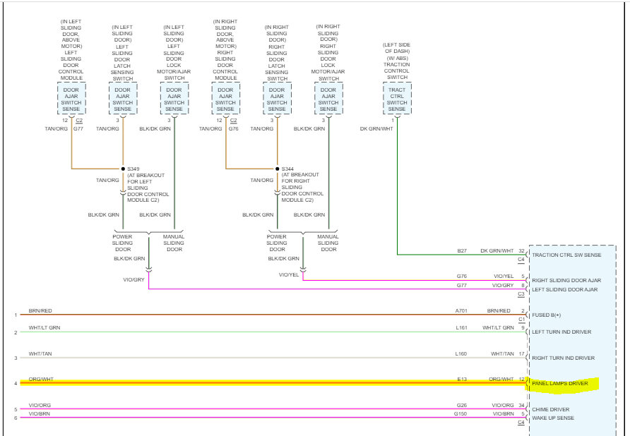
I attached the wiring schematics below, so you have a reference. Note that the schematic was two pages long, but I had to cut it in half to make it readable for you. Additionally, I highlighted wires I need you to check.

First, make sure the connectors at the rear of the cluster are tight and in good condition. If they are, locate the two grounds (I highlighted the wires) and make sure they are tight, not damaged, and free of corrosion.

If they are good, then I need you to disconnect the cluster and check the orange wire with a white tracer using a voltmeter to see if there is a signal.

Here is a link you may find helpful:

https://www.2carpros.com/articles/how-to-check-wiring

One last thought. Has anyone scanned the can-bus system in the van? CAN stands for controller area network. Basically, the different modules are tied together via a few wires. This type of scan will retrieve codes regardless of the module storing them.

Here is a link that shows how it's done:

https://www.2carpros.com/articles/can-scan-controller-area-network-easy

Let me know what you find or if you have questions.

Take care,

Joe

See pics below.
Was this
answer
helpful?
Yes
No
+1
Sunday, August 27th, 2023 AT 6:26 PM
Tiny
JIM BERTUCCI
  • MEMBER
  • 2 POSTS
Got in and your input and pics just took me to school a clot more than before. I now can say the Engine light has never come on. Brakes and ABS might flash. Just getting stuff in to install later in the year. Money is tight during summer in Texas.
Was this
answer
helpful?
Yes
No
Tuesday, September 5th, 2023 AT 9:40 PM
Tiny
JACOBANDNICKOLAS
  • MECHANIC
  • 110,194 POSTS
Hi,

Thanks for the update. Money is tight? I completely understand. Just a few years back, I felt confident, but that has changed. LOL

Take care and let me know if there is anything I can do to help.

Joe
Was this
answer
helpful?
Yes
No
+1
Wednesday, September 6th, 2023 AT 4:54 PM

Please login or register to post a reply.