Disabled due to theft system

Tiny
DOUGLAS CANNON
  • MEMBER
  • 2004 PONTIAC GRAND PRIX
  • 3.8L
  • 6 CYL
  • FWD
  • 142,000 MILES
Replaced the ignition switch and ignition cylinder lock. Now message comes on saying starting disabled due to theft system. Tried the relearn process. But my message does not go off at all. Let alone after ten minutes, still will not start.
Wednesday, March 15th, 2017 AT 5:19 PM

30 Replies

Tiny
CARADIODOC
  • MECHANIC
  • 34,463 POSTS
Connect a battery charger, then do the ten-minute relearn procedure three times in succession. Once will not do it. Wait for the theft system light to turn off after ten minutes, turn the ignition switch off, then back and, and wait for another ten minutes. Do that a third time, then crank the engine without first turning the ignition switch off.

This guide will help us

https://www.2carpros.com/articles/how-to-reset-a-security-system

Please run down this guide and report back.
Was this
answer
helpful?
Yes
No
+6
Wednesday, March 15th, 2017 AT 5:48 PM
Tiny
DOUGLAS CANNON
  • MEMBER
  • 5 POSTS
I will try this again.
Was this
answer
helpful?
Yes
No
-2
Wednesday, March 15th, 2017 AT 6:01 PM
Tiny
WRENCHTECH
  • MECHANIC
  • 20,761 POSTS
That will not work on this one Doc. This uses transponder keys that have to be programmed.
There is an "add key" procedure but it requires an already programmed master key. When replacing the key cylinder with a different key, a factory level scan tool is required.

Connect a scan tool to the vehicle.
Turn ON the ignition, with the engine OFF.
Insure that all power consuming devices are turned OFF on the vehicle.
With a scan tool, select Request Info. Under Service Programming System and follow the scan tool on-screen instructions.
Disconnect the scan tool from the vehicle and connect the scan tool to a Techline Terminal with the current Service Programming System (SPS) software.
On the Techline Terminal, select Service Programming System and follow the Techline Terminal on-screen instructions.
Disconnect the scan tool from the Techline Terminal and re-connect the scan tool to the vehicle.
With a master passkey III key, turn ON the ignition with the engine OFF.
With a scan tool, select Program ECU under Service Programming System.
At this point the scan tool must remain connected for the duration of the ten minute relearn procedure.
Observe the scan tool, after approximately ten minutes the scan tool will display "Programming Successful, Turn OFF Ignition". The vehicle is now ready to relearn the key information and/or the passwords on the next ignition switch transition from OFF to ON.
Turn OFF the ignition and wait five seconds.
With a master Passkey III key, start the vehicle. The BCM has now learned the key transponder information and the PCM has now learned the fuel continue password.
Was this
answer
helpful?
Yes
No
+6
Wednesday, March 15th, 2017 AT 6:38 PM
Tiny
CARADIODOC
  • MECHANIC
  • 34,463 POSTS
Thanks Wrenchtech. This is why we are held to much higher standards than are doctors. They only have to learn two models in varying sizes. We have to relearn new models with new systems every year!
Was this
answer
helpful?
Yes
No
+3
Wednesday, March 15th, 2017 AT 6:43 PM
Tiny
DOUGLAS CANNON
  • MEMBER
  • 5 POSTS
I did not change keys. The new cylinder lock was keyed to the original.
Was this
answer
helpful?
Yes
No
+2
Thursday, March 16th, 2017 AT 8:41 AM
Tiny
WRENCHTECH
  • MECHANIC
  • 20,761 POSTS
In that case you have a fault in the system somewhere. You will need a high end scan tool capable of accessing the BCM codes. You could have damaged the sensor during the repair or maybe even forgot to plug it in.
Was this
answer
helpful?
Yes
No
Thursday, March 16th, 2017 AT 9:56 AM
Tiny
DOUGLAS CANNON
  • MEMBER
  • 5 POSTS
Thank you guys so very much car is now running.
Was this
answer
helpful?
Yes
No
+1
Thursday, March 16th, 2017 AT 10:19 AM
Tiny
WRENCHTECH
  • MECHANIC
  • 20,761 POSTS
Please post the resolution.
Was this
answer
helpful?
Yes
No
+4
Thursday, March 16th, 2017 AT 10:20 AM
Tiny
DOUGLAS CANNON
  • MEMBER
  • 5 POSTS
Had to get a code reader and clear the dit code from old ignition.
Was this
answer
helpful?
Yes
No
+4
Thursday, March 16th, 2017 AT 10:23 AM
Tiny
KEN L
  • MASTER CERTIFIED MECHANIC
  • 55,281 POSTS
Is the car fixed now?
Was this
answer
helpful?
Yes
No
-2
Saturday, March 18th, 2017 AT 2:58 PM
Tiny
JHARVEY51
  • MEMBER
  • 1 POST
  • 2004 PONTIAC GRAND PRIX
  • 130,000 MILES
Replaced starter on my daughter's 2004 Pontiac Grand Prix GTP. Now, car will not start and the DIC gives message "starter disabled by theft system". I have tried disconnecting battery and several other suggestions to turn car off and on waiting for security system to turn off, but they did not work. I went to three different auto parts stores, none of them had a code reader/scanner that could clear the problem.
Was this
answer
helpful?
Yes
No
+3
Thursday, November 1st, 2018 AT 11:40 AM (Merged)
Tiny
KEN L
  • MASTER CERTIFIED MECHANIC
  • 55,281 POSTS
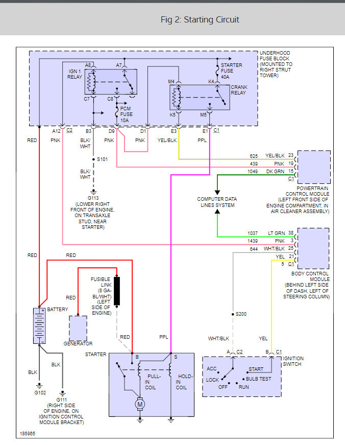
It sounds like you got the wiring wrong on the starter. Did you get the trigger wire on the right lug becasue there are two positions and only one will work.

Here is a wiring diagram for you. (below)

Also to reset the alarm you need to remove the negative cable and touch it to the positive cable for 5 minutes, this will hard reboot the system.

Here is a starter replacement guide that can help as well

https://www.2carpros.com/articles/how-to-replace-a-starter-motor

and

https://www.2carpros.com/articles/how-to-reset-a-security-system

Please let us know what happens.

Cheers, Ken
Was this
answer
helpful?
Yes
No
+3
Thursday, November 1st, 2018 AT 11:40 AM (Merged)
Tiny
TOYLADY155
  • MEMBER
  • 2 POSTS
  • 1994 PONTIAC GRAND PRIX
  • 6 CYL
  • AUTOMATIC
  • 153,000 MILES
How do you rest the security light on 94 Pontiac grand prix? Car starts and drives but the security light is constantly on.
Was this
answer
helpful?
Yes
No
Thursday, November 1st, 2018 AT 11:40 AM (Merged)
Tiny
JDL
  • MECHANIC
  • 16,098 POSTS
Have you done anything to the security system? Any applicable trouble codes?

Maybe a short on the lite circuit?
Was this
answer
helpful?
Yes
No
+3
Thursday, November 1st, 2018 AT 11:40 AM (Merged)
Tiny
KEN L
  • MASTER CERTIFIED MECHANIC
  • 55,281 POSTS
Hello,

You need to help the system relearn itself. Leave the ignition key on without starting or cranking the engine over for 10 minutes the security light will stop flashing this means the system has relearned itself and you are ready to go.

Please let us know if you need anything else to get the problem fixed.

Cheers, Ken
Was this
answer
helpful?
Yes
No
Thursday, November 1st, 2018 AT 11:40 AM (Merged)
Tiny
GREENED86
  • MEMBER
  • 2 POSTS
  • 1998 PONTIAC GRAND PRIX
  • 6 CYL
  • FWD
  • AUTOMATIC
  • 180,000 MILES
How do I dissconect my alarm it will not shut off and is killing the batt.
Was this
answer
helpful?
Yes
No
Thursday, November 1st, 2018 AT 11:40 AM (Merged)
Tiny
MMPRINCE4000
  • MECHANIC
  • 8,548 POSTS
Is it aftermarket or factory?
Was this
answer
helpful?
Yes
No
Thursday, November 1st, 2018 AT 11:40 AM (Merged)
Tiny
GREENED86
  • MEMBER
  • 2 POSTS
I believe it is a factory alarm I cannot find the brain anywhere and is is hooked to everything lights, horn, ext.
Was this
answer
helpful?
Yes
No
+1
Thursday, November 1st, 2018 AT 11:40 AM (Merged)
Tiny
MANGO27
  • MEMBER
  • 1 POST
  • 1996 PONTIAC GRAND PRIX
Computer problem
1996 Pontiac Grand Prix Two Wheel Drive Automatic

if I buy new ignition will I have to take it to the dealer to re-set the anti theft.I was told that my anti theft sensor in my ignition went bad the car only starts if I leave the ignition in the acc position if not I have to wait 15 min. For the car to start and by that time my batt. Is low from the acc. Can any one help me with this ploblem?
Was this
answer
helpful?
Yes
No
Thursday, November 1st, 2018 AT 11:40 AM (Merged)
Tiny
WRENCHTECH
  • MECHANIC
  • 20,761 POSTS
Here is the relearn procedure

30 Minute Re-Learn Procedure
1. Turn ON the ignition, with the engine OFF.
2. Attempt to start the engine, then release the key to ON (vehicle will not start).
3. Observe the SECURITY telltale, after approximately 10 minutes the telltale will turn OFF.
4. Turn OFF the ignition, and wait 5 seconds.
5. Repeat steps 1 through 4 two more times for a total of 3 cycles/30 minutes ( the vehicle is now ready to relearn the Passlockà † Sensor Data Code and/or passwords on the next ignition switch transition from OFF to CRANK).
Important
The vehicle learns the Passlockà † Sensor Data Code and/or password on the next ignition switch transition from OFF to CRANK. You must turn the ignition OFF before attempting to start the vehicle.
6. Start the engine (the vehicle has now learned the Passlockà † Sensor Data Code and/or password).
7. With a scan tool, clear any DTCs if desired (history DTCs will self clear after 100 ignition cycles).
Was this
answer
helpful?
Yes
No
+5
Thursday, November 1st, 2018 AT 11:40 AM (Merged)

Please login or register to post a reply.