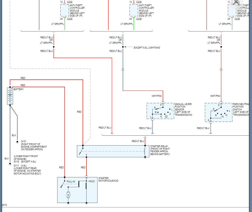
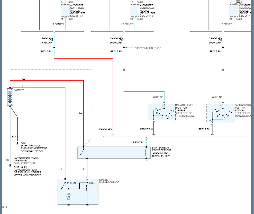
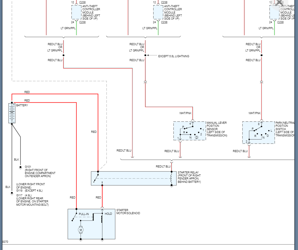
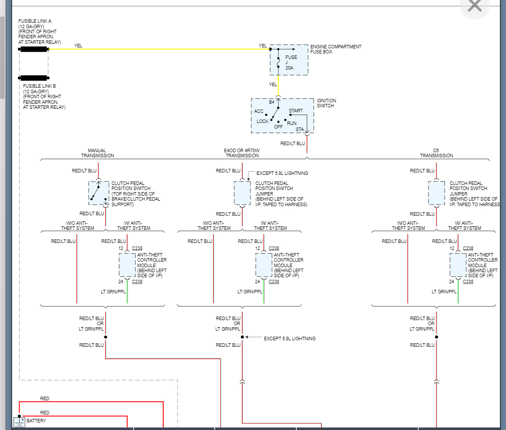
Sometimes if I crank it long enough smoke will come out of engine compartment from passenger side fire wall area (starter side).
Sometimes if I run through the gears or roll the truck a short way it will start. This feels like some kind of electrical connection or flywheel position issue.
I don't want to spend any more money replacing things until I have a confident next step.
Please help!
Wednesday, October 20th, 2021 AT 7:40 AM



