Vehicle has auxiliary power with out key installed, no crank

Tiny
RICKYEVERSOLE
  • MEMBER
  • 1999 VOLKSWAGEN JETTA
  • 2.0L
  • 2WD
  • AUTOMATIC
  • 210,000 MILES
I removed the alternator wiring and a few other electrical connections to repair a leak.
After I put everything back together, as soon as I hook up the battery the vehicle lights come on and everything has power without the key in the ignition.
Checked all fuses, grounds, wiring harnesses and battery is charged.
Need advice please.
Monday, November 9th, 2020 AT 5:12 PM

22 Replies

Tiny
JACOBANDNICKOLAS
  • MECHANIC
  • 110,192 POSTS
Hi,

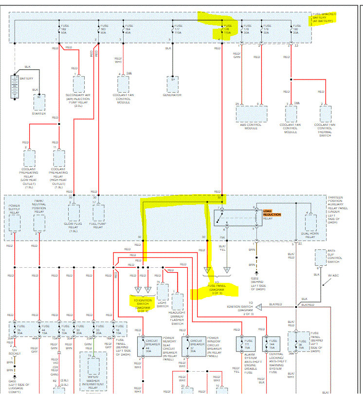
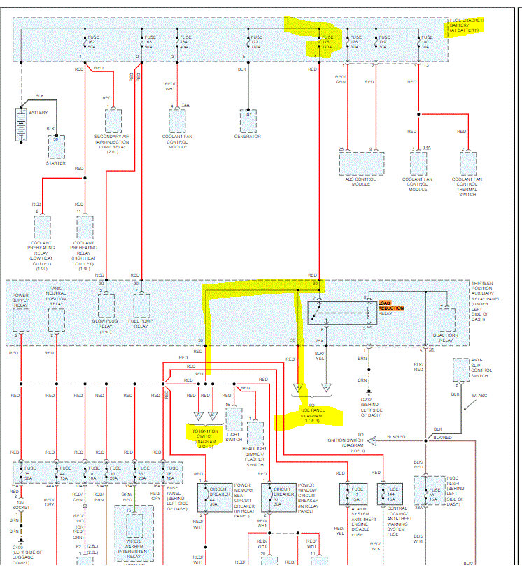
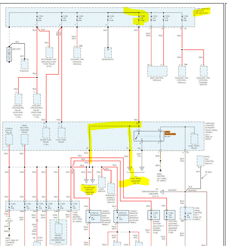
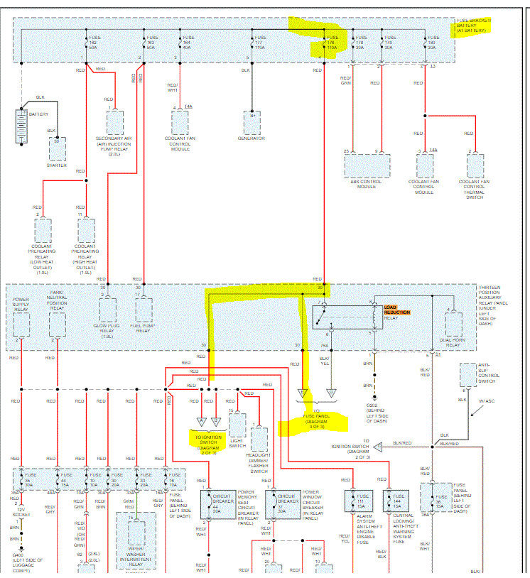
This is an interesting one. I need to know what all was disconnected. Also, take a look at the schematic below. It shows the charging system. One at a time, remove the two fuses I circled. See if one of them cuts power when the key is off.

Pic 2 shows the fuse in the vehicle and pic 3 shows the one under the hood. The fuse under the hood is different. Have the battery disconnected when removing and reinstalling it.

Let me know.

Joe
Was this
answer
helpful?
Yes
No
+1
Monday, November 9th, 2020 AT 8:24 PM
Tiny
RICKYEVERSOLE
  • MEMBER
  • 12 POSTS
Joe,

Thank you for your reply. I removed both fuses as directed and still have constant auxiliary power. The electrical components I removed while replacing the engine cooler housing gasket were as follows:

The battery.
All of the leads to the alternator.
Mass air flow sensor connector.
Knock sensor No.1 connector.
Oil pressure switch connector.
Was this
answer
helpful?
Yes
No
Tuesday, November 10th, 2020 AT 11:57 AM
Tiny
JACOBANDNICKOLAS
  • MECHANIC
  • 110,192 POSTS
Wow, this is going to be a tough one. When you say all the lights come on, are you referring to the dash lights or headlamps/exterior lights?

If it is the dash lights and you have power the same as if the key is in the aux position, somehow we jumped power to the aux fuse panel in the vehicle via fuse 176 (which is next to 177 which you checked.

Try disconnecting fuse 176 and see if that turns things off. Let me know. Also, confirm nothing in the box is jumping power to that fuse.

Let me know if you worked under the dash near the fuse box.

Joe
Was this
answer
helpful?
Yes
No
+1
Tuesday, November 10th, 2020 AT 9:00 PM
Tiny
RICKYEVERSOLE
  • MEMBER
  • 12 POSTS
Joe,
I disconnected 176 and aux power was disconnected. Nothing jumping in that fuse panel.
I did get under the dash, but just to plug in for a diagnostic test and I removed the panel anticipating a faulty ignition. I only removed plastic panels.
Ricky
Was this
answer
helpful?
Yes
No
Tuesday, November 10th, 2020 AT 9:54 PM
Tiny
RICKYEVERSOLE
  • MEMBER
  • 12 POSTS
Joe,
I forget to answer your question on the lights. Yes, all the lights come on as if the ignition was in aux. The headlights come on and I can hear the fuel pump. When I put the key in the dash is illuminated.
Was this
answer
helpful?
Yes
No
Tuesday, November 10th, 2020 AT 10:12 PM
Tiny
JACOBANDNICKOLAS
  • MECHANIC
  • 110,192 POSTS
Hi,

Somehow the ignition switch is being bypassed. I read through the schematics and can't see how.

I am going to ask another tech if he has any suggestions. While I do that, make sure nothing has happened at the ECM. See attached pics.

Joe
Was this
answer
helpful?
Yes
No
Wednesday, November 11th, 2020 AT 2:48 PM
Tiny
KEN L
  • MASTER CERTIFIED MECHANIC
  • 55,404 POSTS
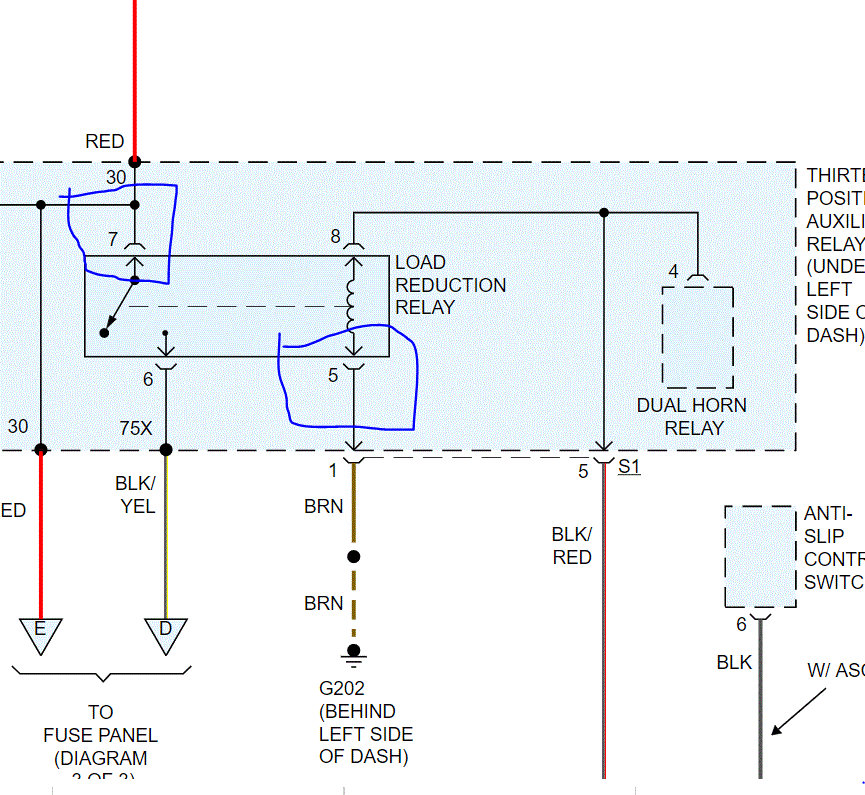
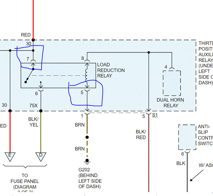
It sounds like you have a ground off or the load reduction relay is stuck on. Can you recheck the wiring harness ground at the alternator? Here is the load reduction relay location as well with a guide to test it. See if it still does it with the relay removed. Also check the ground at the battery to engine block and to the chassis.

https://www.2carpros.com/articles/how-to-check-an-electrical-relay-and-wiring-control-circuit

Check out the diagrams (below). Please let us know what happens.
Was this
answer
helpful?
Yes
No
Wednesday, November 11th, 2020 AT 3:02 PM
Tiny
RICKYEVERSOLE
  • MEMBER
  • 12 POSTS
Hi Ken,

I removed and checked the wiring to the alternator. All is well. I rechecked, removed, cleaned and reattached the ground wires.
The relay diagram is unclear to me which one is the load reduction relay. I removed and checked 100 and 53. Both are good. See attached pictures and please let me know which one is the correct one. I couldn’t find anything online that matched what the vehicle has.
Was this
answer
helpful?
Yes
No
Thursday, November 12th, 2020 AT 4:34 PM
Tiny
JACOBANDNICKOLAS
  • MECHANIC
  • 110,192 POSTS
Hi,

The relay box you need is located under the left side of the dash. I attached a pic below identifying which one is the load reduction relay. (Highlighted)

Let me know if that helps.

Joe
Was this
answer
helpful?
Yes
No
Thursday, November 12th, 2020 AT 6:52 PM
Tiny
RICKYEVERSOLE
  • MEMBER
  • 12 POSTS
Joe,

Thanks for the reply. Honestly I don’t understand the schematic drawing. The photos I attached are the relays under the dash. Could you please circle which one is 18?
Sorry for my ignorance on interoperating the elec schematics.
Ricky
Was this
answer
helpful?
Yes
No
Thursday, November 12th, 2020 AT 7:08 PM
Tiny
JACOBANDNICKOLAS
  • MECHANIC
  • 110,192 POSTS
Ricky, no problem at all. Now I have to share my ignorance. I can't orient myself with your pics. Looking at pic 2 that you sent, there should be a place for six relays, and I don't see the 6th's location. Is there another relay after number 175?

Sorry.

Joe
Was this
answer
helpful?
Yes
No
Thursday, November 12th, 2020 AT 7:48 PM
Tiny
RICKYEVERSOLE
  • MEMBER
  • 12 POSTS
Joe,

The pictures are orientated as they would be in a diagram and are not flipped. The schematic drawings do not match the existing relays. There is not a relay 18. I’m having a very hard time finding one online. I looked and looked for something that matched.

Bottom row, left to right:

53,100, open, 409,377

Top row, left to right :

173, open, 105,175, open.

No nothing past 175 in the rely panel. I looked all around to see if it fell out, but nothing was there.
It should also be noted that when I removed both 53 and 100 power was still supplied to the aux.
Thank you for your time I really appreciate your help.
Ricky
Was this
answer
helpful?
Yes
No
Thursday, November 12th, 2020 AT 8:45 PM
Tiny
JACOBANDNICKOLAS
  • MECHANIC
  • 110,192 POSTS
Is there a spot for a relay after 175? Also, can you provide the build date of the vehicle. There should be a build date on a tag when you open the door.

I'm starting to wonder if based on the production date, I should be looking at a 98 or a 2000. I hope that makes sense. LOL

Let me know.

Joe
Was this
answer
helpful?
Yes
No
Friday, November 13th, 2020 AT 7:03 PM
Tiny
RICKYEVERSOLE
  • MEMBER
  • 12 POSTS
Joe,

The vehicle is firmly a 1999 Jetta. Nothing past relay 175. The upper relay panel is a thirteen auxiliary panel. Slots are labeled 1-13 with 175 being in slot 12.
The lower relay panel is labeled 1-6. 53 is in slot 1.
According to attached picture #3 the load reduction relay is in slot 2 (relay# 185).
I pulled and bench tested 185- No click and no continuity. Just out of curiosity I connected the battery without that relay switch and still have auxiliary power.
Going to replace the relay and see what happens.
Ricky
Was this
answer
helpful?
Yes
No
Saturday, November 14th, 2020 AT 1:23 PM
Tiny
RICKYEVERSOLE
  • MEMBER
  • 12 POSTS
Throwing in the towel. I got 2 different #185 relays from a local salvage yard. Neither clicked on the bench test. Bad luck or a common issue with that relay?
Was this
answer
helpful?
Yes
No
Saturday, November 14th, 2020 AT 5:33 PM
Tiny
JACOBANDNICKOLAS
  • MECHANIC
  • 110,192 POSTS
I'm not familiar with it being a common problem. Here is a link that explains how to test a relay. See if it is how you did it.

https://www.2carpros.com/articles/how-to-check-an-electrical-relay-and-wiring-control-circuit

Let me know if that helps.

Joe
Was this
answer
helpful?
Yes
No
Saturday, November 14th, 2020 AT 7:20 PM
Tiny
RICKYEVERSOLE
  • MEMBER
  • 12 POSTS
Joe,

Yes sir, I tested them competently. I had two different ones from the salvage yard and they both didn’t click. What’s the chances that those 2 plus the one in the vehicle didn’t click or have continuity?
Was this
answer
helpful?
Yes
No
Saturday, November 14th, 2020 AT 7:44 PM
Tiny
JACOBANDNICKOLAS
  • MECHANIC
  • 110,192 POSTS
I would think slim. Is there a different relay in the box that has the same part number? Maybe you could switch them out to see if it changes anything.

Joe
Was this
answer
helpful?
Yes
No
Saturday, November 14th, 2020 AT 7:45 PM
Tiny
RICKYEVERSOLE
  • MEMBER
  • 12 POSTS
Joe,
That the only relay numbered 185. Odd thing is that the vehicle still had power with that relay removed. I’m not sure what to try next.
Was this
answer
helpful?
Yes
No
Saturday, November 14th, 2020 AT 8:22 PM
Tiny
JACOBANDNICKOLAS
  • MECHANIC
  • 110,192 POSTS
I asked before and you did respond, I just want to confirm. If you remove fuse 176, does it then turn things off? If you look at the attached pic, it shows the fuse and where it sends power through the load reduction relay, but also it sends power to the switch as well as many other things while bypassing that relay. If you remove that fuse, it should kill a lot of things. As far as the relay remove it and check to see if there is power to number 7 in pic 2 and continuity to ground via number 5.

Let me know.
Joe
Was this
answer
helpful?
Yes
No
Saturday, November 14th, 2020 AT 8:48 PM

Please login or register to post a reply.