Truck will not start after replacing ignition switch

Tiny
SAVANNAH MICHELLE CARROLL
  • MEMBER
  • 1998 ISUZU HOMBRE
  • 2.2L
  • 4 CYL
  • 2WD
  • MANUAL
  • 100,000 MILES
I changed the ignition switch and now it won't crank. What did I do wrong?
Monday, April 26th, 2021 AT 5:09 PM

2 Replies

Tiny
KASEKENNY
  • MECHANIC
  • 18,907 POSTS
It is hard to know for sure what was done wrong but the most likely thing is the pass key connector was not plugged in.

I attached the process below on how to replace this from the manual. Please look through this and let us know if there was something missed.

If not, we need to know what the voltage is coming out of the ignition switch to ensure there is nothing else going on here.

https://www.2carpros.com/articles/starter-not-working-repair

https://www.2carpros.com/articles/how-to-check-wiring

Let's start with this and go from there. Thanks
Was this
answer
helpful?
Yes
No
Tuesday, April 27th, 2021 AT 8:29 PM
Tiny
JACOBANDNICKOLAS
  • MECHANIC
  • 110,192 POSTS
Hi,

Does anything happen when you try? For example, do the dash lights turn on? Do you hear a click from the starter?

It's possible that a fuse was blown. I need you to check a few different ones. In addition to checking the fuses, confirm there is power to and from them.

Here is a link you may find helpful:

https://www.2carpros.com/articles/how-to-check-a-car-fuse

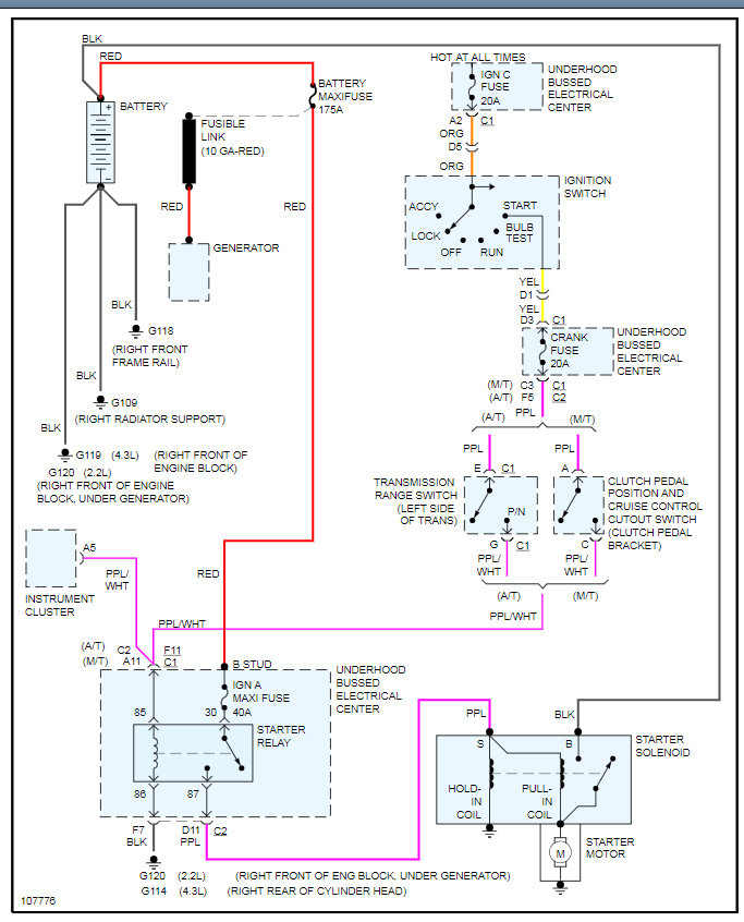
If you look at pics 1 and 2 below, they include the entire wiring schematic for the starting system. I highlighted several fuses. All are in the underhood electrical center but one. The one that isn't is the battery maxi-fuse. Check that one last. However, I don't suspect it is the issue.

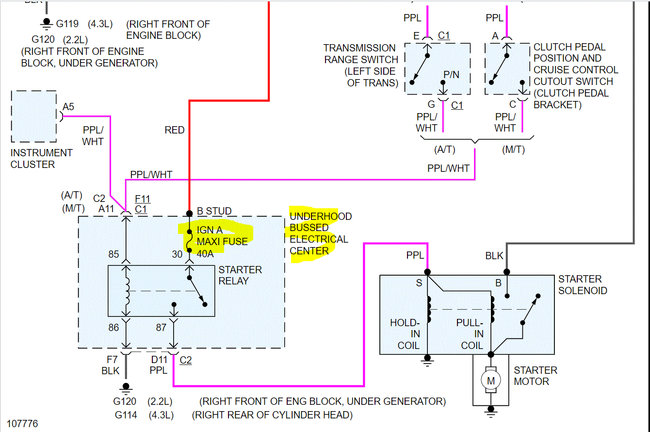
In pic 3, I highlighted the fuses to check in the underhood electrical center.

Let me know what you find or if you have other questions. Also, let me know if anything is working.

Take care,

Joe
Was this
answer
helpful?
Yes
No
Tuesday, April 27th, 2021 AT 8:42 PM

Please login or register to post a reply.