Tuesday, November 3rd, 2009 AT 3:54 PM
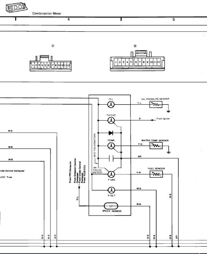
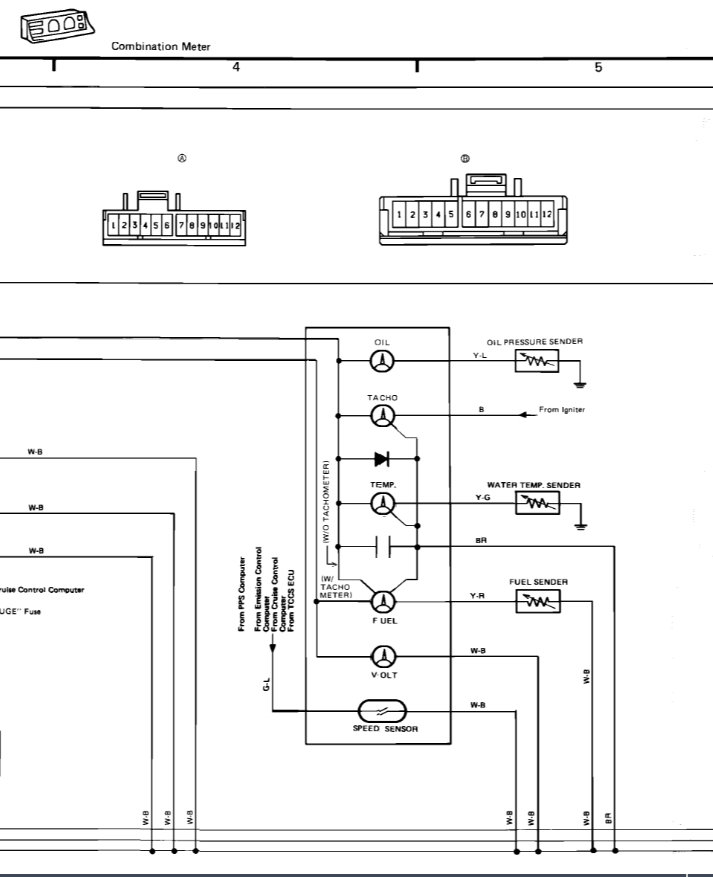
I just bought the part to replace my speedometer. The old/broken part was found, however there is no visible wires showing and it appears they have been cut back to prevent from tangling or getting wrapped up in something. I have been looking for a speedometer wiring diagram with no success. Anybody have suggestions? I looked up the repair manual, and didn't find much there.




