FUEL PUMP RELAY LOCATION?

Tiny
TONY56
  • MEMBER
  • 2001 TOYOTA AVALON
  • 6 CYL
  • FWD
  • AUTOMATIC
  • 32,000 MILES
I am unable to locat the fuelp pump relay on this 01 avalon. Car wont start after heavy body work around the front left door pillar - fuel pump not getting power.
Wednesday, January 21st, 2009 AT 11:19 PM

14 Replies

Tiny
BLUELIGHTNIN6
  • MECHANIC
  • 16,542 POSTS
Hello.

The circuit opening relay controls fuel pump circuit. When EFI main relay is energized, EFI main relay provides battery voltage to one side of circuit opening relay. Inspect this relay for fuel pump diagnosis. It is located at top corner of relay box, behind driver's side kick panel.

Thanks for using 2CarPros. Com!
Was this
answer
helpful?
Yes
No
+6
Wednesday, January 21st, 2009 AT 11:29 PM
Tiny
TONY56
  • MEMBER
  • 2 POSTS
Thanks very much, Bluelightnin6, for your prompt help.
I found the relay barely hanging there - had come partially unplugged due to heavy banging on the door pillar.
Once I pressed it in, the car started.

Great forum!
Was this
answer
helpful?
Yes
No
+5
Saturday, January 24th, 2009 AT 3:30 AM
Tiny
JEFFREYOUNGS
  • MEMBER
  • 1 POST
Where is the fuel pump relay on an 05 Avalon Limited? If it's in the engine bay fuse/relay box, specifically WHICH relay is it? What color is the power wire(s) that are only hot when the engine is turning? Thanks!
Was this
answer
helpful?
Yes
No
+17
Sunday, February 19th, 2012 AT 8:02 PM
Tiny
RIMAEXIK
  • MEMBER
  • 4 POSTS
  • 2000 TOYOTA AVALON
  • 3.4L
  • V6
  • 2WD
  • AUTOMATIC
  • 232,000 MILES
I stopped for gas turned my car off then went to leave and my car would not turn over. I sprayed starter fluid in the air box and it turned right over. So wondering if it's the pump or is it the relay? I cannot find where the relay is located. Should the new relay be an exact match for the replacement? I bought one at AutoZone and I cannot find any relay that matches the size of the new one.
Was this
answer
helpful?
Yes
No
+1
Monday, December 28th, 2020 AT 12:11 PM (Merged)
Tiny
ASEMASTER6371
  • MECHANIC
  • 52,796 POSTS
Good afternoon,

I doubt it is the relay at all. It is in the under dash fuse block. I attached a picture for you to view. Yes, you need the exact relay not generic. I would get one from Toyota. Check out the diagrams (Below). Please let us know if you need anything else to get the problem fixed.
Was this
answer
helpful?
Yes
No
+4
Monday, December 28th, 2020 AT 12:11 PM (Merged)
Tiny
RIMAEXIK
  • MEMBER
  • 4 POSTS
Okay, that's where I had thought it was and yea the replacement does not match up to that relay. It's a q/3 smaller in size. So in your opinion does it sound like the fuel pump is bad? I really cannot hear it engage when I set key to aux mode.
Was this
answer
helpful?
Yes
No
+2
Monday, December 28th, 2020 AT 12:11 PM (Merged)
Tiny
ASEMASTER6371
  • MECHANIC
  • 52,796 POSTS
You need to check the pump for pressure. Can you hear it run with the key turned on? Not the accessory position, the on position.

As far as the relay, you need the correct relay.

Roy
Was this
answer
helpful?
Yes
No
+2
Monday, December 28th, 2020 AT 12:11 PM (Merged)
Tiny
RIMAEXIK
  • MEMBER
  • 4 POSTS
No I cannot, but when I spray starter fluid in the air filter the car turns over but then shuts off a few seconds later.
Was this
answer
helpful?
Yes
No
+1
Monday, December 28th, 2020 AT 12:11 PM (Merged)
Tiny
ASEMASTER6371
  • MECHANIC
  • 52,796 POSTS
You can rent a tester at a parts store to check the pressure.

https://www.2carpros.com/articles/how-to-check-fuel-system-pressure-and-regulator

Can you hear the pump run when the key is turned on?

Roy
Was this
answer
helpful?
Yes
No
Monday, December 28th, 2020 AT 12:11 PM (Merged)
Tiny
RIMAEXIK
  • MEMBER
  • 4 POSTS
No I cannot hear it at all. Is the fuel pump located above the gas tank?
Was this
answer
helpful?
Yes
No
Monday, December 28th, 2020 AT 12:11 PM (Merged)
Tiny
ASEMASTER6371
  • MECHANIC
  • 52,796 POSTS
Okay, the fuel pump is in the fuel tank but you can get to it from the top.

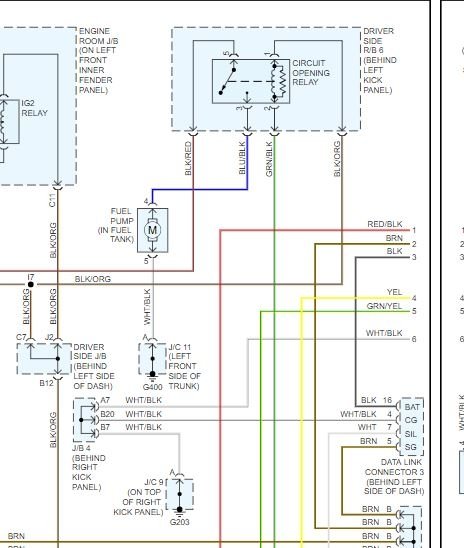
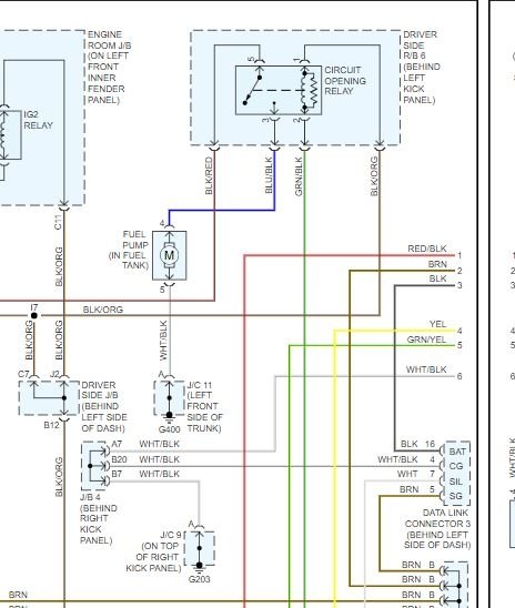
I attached a diagram. You need to check for voltage on the blue wire to the pump when you turn the key on

Roy

Removal

Caution: do not smoke or work near an open flame when working on the fuel pump.

1. Remove rear seat cushion

2. Remove floor service hole cover
a. Take out the floor carpet.
B. Remove the 5 screws and service hole cover.

Hint: at the time of installation, please refer to the following items. Check for fuel leakage.

3. Disconnect fuel pump & sender gauge connector

note: do not lift the fuel pump up with the wire harness picking.

4. Remove no.1 fuel tank protector
remove the 2 bolts and no.1 fuel tank protector.

Torque: 4 nm (40 kg. Cm, 35 in. Lb)

Imageopen in new tabzoom/print

5. Disconnect fuel tube (fuel tube connector)

caution:
- perform disconnecting and connecting operations of the fuel tube connector (quick type) after observing the precautions.
- as there is retained pressure in the fuel pipe line, prevent it from splashing inside the vehicle compartment.

Imageopen in new tabzoom/print

6. Remove fuel pump assembly from fuel tank
a. Remove the 6 bolts and fuel tank vent tube set plate.
Was this
answer
helpful?
Yes
No
+3
Monday, December 28th, 2020 AT 12:11 PM (Merged)
Tiny
RIMAEXIK
  • MEMBER
  • 4 POSTS
Okay, so I replaced the fuel pump when I put the battery back on it was dead and now the windows wont roll down either. The battery was replaced on Saturday, but has been hooked up. Any thoughts what might be going on?
Was this
answer
helpful?
Yes
No
-1
Monday, December 28th, 2020 AT 12:11 PM (Merged)
Tiny
RIMAEXIK
  • MEMBER
  • 4 POSTS
Thank you for all your help, but taking it to a shop. Wasn't a option I finally traced the problem the main 120 fuse was blown and the front 15 fuse in same compartment as well car up and running. T Thank you
Was this
answer
helpful?
Yes
No
Monday, December 28th, 2020 AT 12:11 PM (Merged)
Tiny
KEN L
  • MASTER CERTIFIED MECHANIC
  • 55,509 POSTS
Nice work, we are here to help, please use 2CarPros anytime.
Was this
answer
helpful?
Yes
No
Monday, December 28th, 2020 AT 12:11 PM (Merged)

Please login or register to post a reply.