Wednesday, July 5th, 2023 AT 12:34 PM
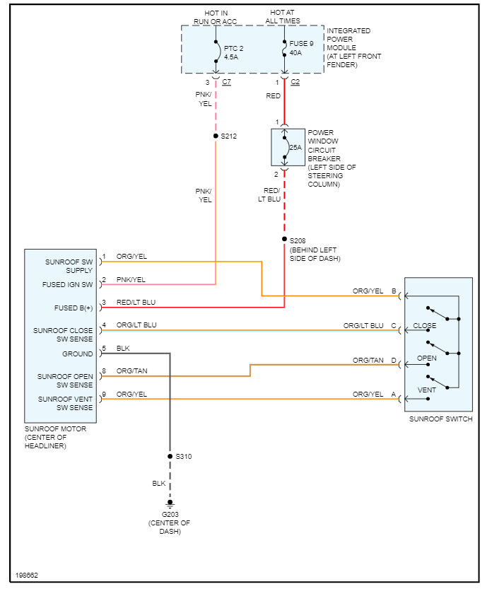
I opened up the sunroof on my ride home and when I stopped the glass would not close. I popped the switch and checked it with my meter, and it checked out good. I am not getting any power to the plug and cannot find a fuse or relay for the sunroof. Any ideas?

