Wednesday, November 15th, 2023 AT 5:10 PM
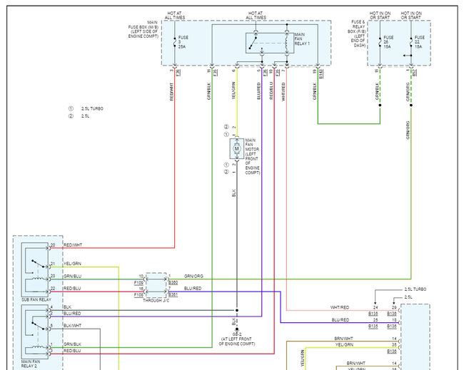
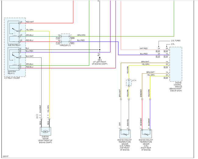
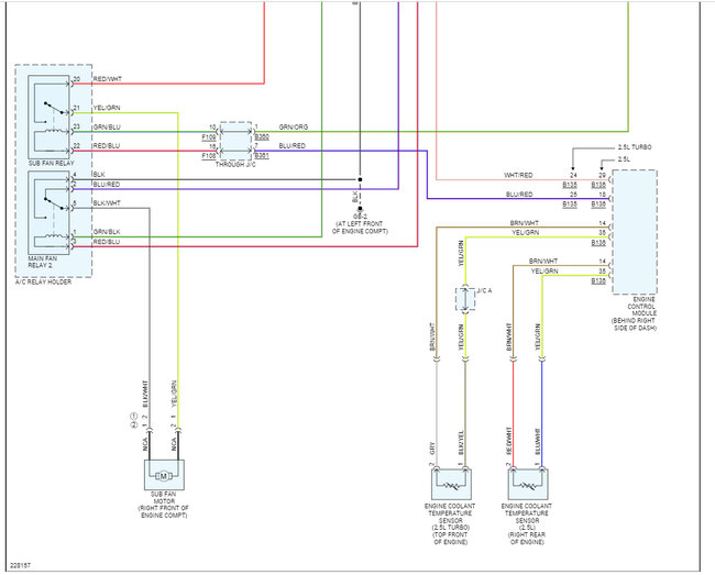
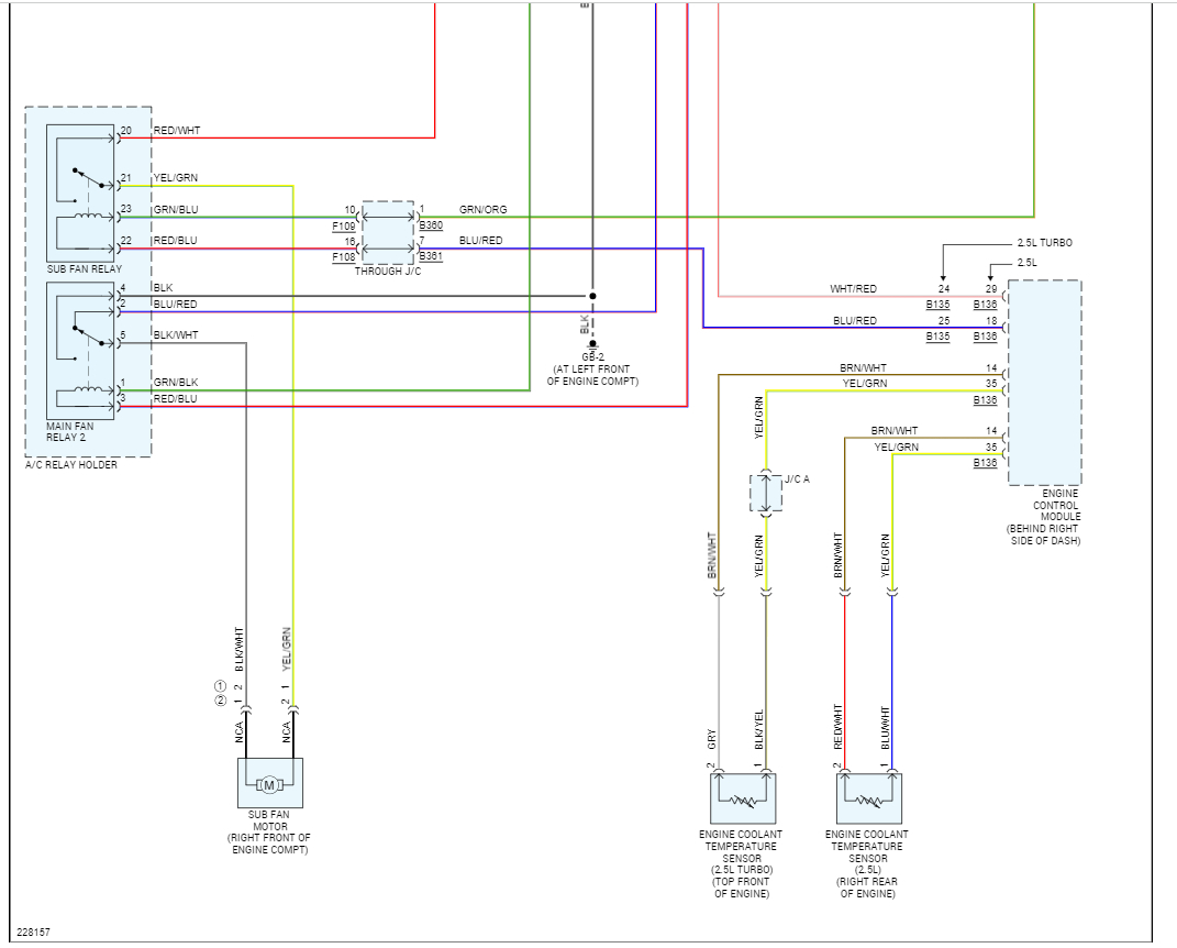
The engine fans won't kick on, even with the A/C on, even if the green connector is plugged in. The car doesn't overheat, per the dash, but just pulled the p0483 code yesterday. Has a new radiator and coolant, thermostat, checked out good then, no other known issues except for the A/C clutch not kicking on either. The A/C was working this summer.



