My truck will not start

Tiny
CARADIODOC
  • MECHANIC
  • 34,489 POSTS
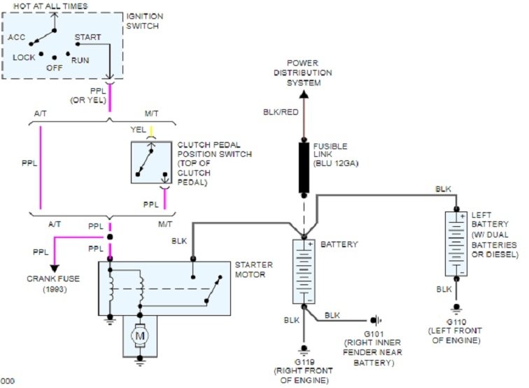
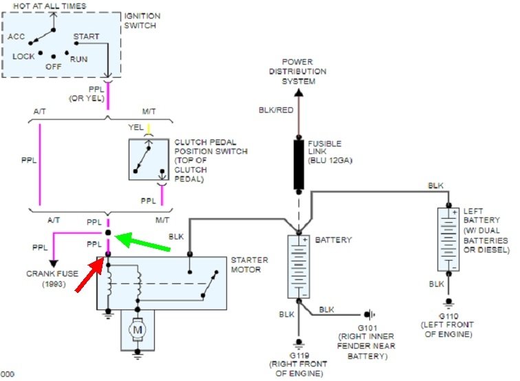
Here's the Notes Page I made for use in the classroom. There has to be a bad connection at one of the seven places pointed out. Points 5 and 6 are hidden inside the solenoid where we can't get at them. A failure here is common on the little silver Nippendenso starters, but these contacts cause very little trouble on most other starters.

One of the problems with side-post batteries is we can't get at points 1 and 3 to take those two readings, and those are the two most common places for the problem to occur. Other readings will help us find those bad connections.

You have another great clue in the interior lights are working. Watch what happens to them when you try to crank the engine. If there is a bad connection at either battery terminal, those lights are going to go out during the attempted cranking.
Was this
answer
helpful?
Yes
No
Wednesday, January 22nd, 2020 AT 4:56 PM
Tiny
JORDANR
  • MEMBER
  • 18 POSTS
Hey man, so I'm in the process of checking the connections starting at the solenoid and work my way back to ignition. So I go out today and the truck starts right up no problem. So I let it run a few mins and move it up to the top of my driveway. Shut it off. Go to star it again and nothing. My dash lights up as normal and also my interior light comes on as normal. When I attempt to crank I don't hear any solenoid or anything. The dash lights and interior do go down a little when attempting to crank though. Well better get back out there, thanks a lot man.
Was this
answer
helpful?
Yes
No
Saturday, January 25th, 2020 AT 3:16 PM
Tiny
CARADIODOC
  • MECHANIC
  • 34,489 POSTS
This sounds like a neutral safety switch problem, but it looks like there isn't one on your truck. Look under the dash where the clutch pedal would be and see if you can find the jumper harness for the clutch switch. Use those terminals as a test point. You should see 12 volts there when the ignition switch is in the "crank" position. If it's missing, the ignition switch becomes the best suspect.
Was this
answer
helpful?
Yes
No
Saturday, January 25th, 2020 AT 3:59 PM
Tiny
JORDANR
  • MEMBER
  • 18 POSTS
There is a park/neutral switch that attaches to the lower end of the steering column near the firewall. I actually purchased this thinking it was the issue previously. Though without being able to see the top of it due to location I wasn't sure how it came off the column. I find it odd how I can move the ignition to crank in park and neutral but no other gears. Which to my limited knowledge would indicate the switch is working, no? Unless it's one of the contacts in the switch. Just so I'm clear when you say ignition switch you mean where you put your key to start the vehicle? I'm sure that's what you meant but wanted to be certain. I actually thought it was that as well at one point but ruled it out because I changed it back in October when my key was to worn out to turn it. But you never know, maybe something is loose on it causing intermittent issues. Just seems real odd to me that when the truck sits for a while it starts with no issues until you shut it off again. Then it doesn't work. Thanks.
Was this
answer
helpful?
Yes
No
Saturday, January 25th, 2020 AT 5:05 PM
Tiny
CARADIODOC
  • MECHANIC
  • 34,489 POSTS
I can't find the neutral safety switch on either the diagram I just posted, or the original manufacturer's diagram I posted at first. My preference would be to go right to the ignition switch and find the purple wire for the starter solenoid voltage, but that can be hard to get to. That's why I sent you to the jumper wire. That connector is there for the clutch switch on vehicles with manual transmissions. Since you have an automatic, they didn't build a different wiring harness. There is no clutch switch, so they just plugged in a jumper wire. That makes for a convenient test point.

Your ignition switch is down on the side or top of the steering column, below the dash. It is mounted with two screws, and the mounting holes in the switch are elongated to allow for adjustment. It is not uncommon for that switch to work loose and shift out of adjustment. That would become evident by the 0 volts on the purple wire when the switch is in the "crank" position.

A second cause is burned or overheated terminals on the switch and its connector. There is no separate starter relay in this system. That also surprised me. That is fairly common on small import cars. It doesn't take as much current to run the starter solenoid, but on your truck, the solenoid could take as much as 20 amps. That's a lot to ask of the little switch contacts and of the connector terminals in that circuit. This would also show up as that missing 12 volts on the purple wire.

In other GM starter circuits, the neutral safety switch always came right after the ignition switch. From there current went to a starter relay. It was that relay that handled the 20 amps for the starter solenoid, so the two switches didn't have to handle that high current.

The issue remains, ... We have to see how far the 12 volts is making it from the ignition switch to the solenoid. The voltage readings will tell us where the break is in the circuit. Find that jumper wire or find the purple wire on the neutral safety switch. Probe that wire with the test light and see if you have 12 volts in the "crank" position. If you don't, work your way back to the ignition switch and check there on the purple wire.
Was this
answer
helpful?
Yes
No
Sunday, January 26th, 2020 AT 2:43 PM
Tiny
JORDANR
  • MEMBER
  • 18 POSTS
Thanks. So I couldn't find the purple wire that was like a jumper. I then decided to take off the steering wheel and check the ignition cylinder. When I had the 3-4 torx screws out and everything was loose the truck started fine. I shut it off and started no problem about 10 times. I started thinking maybe something worked loose so I slowly put it back together.

I put the top torx screw in first, truck started fine. I then put the second screw in just below the ignition cylinder. Wouldn't start.

So from what I can see is the cylinder rotates a series of gears to put current to the solenoid provided the shifter is in park. Because I still have the turn signal part on I can't slide the cover off the column to get a better look.

I started thinking about dropping the column so j could take off the shell that covers the parts and wires so I can get a better look at all the moving parts and find where the rotating of the gears and the moving parts go to an electric signal. My Haynes manual doesn't tell me how the cylinder with no contacts, and the moving arms and gears with no contacts, than sends that movement to an electrical signal. My Haynes book also doesn't tell me how to drop my column.

About mid way down the column there's a fairly large bracket. There's two bolts on each side that bolt to the column itself. Then that same bracket has two more bolts on each side that bolt to a metal piece above the column to hold it in place. My guess would be if I take out those 8 bolts the column should lower and hopefully giving me access to be able to take off the shroud to better see where everything is going.
Was this
answer
helpful?
Yes
No
Sunday, January 26th, 2020 AT 4:12 PM
Tiny
CARADIODOC
  • MECHANIC
  • 34,489 POSTS
I'm starting to feel pretty confident the ignition switch is out-of-adjustment, especially now that you've added these observations. It's on the side or top of the steering column, under the dash. The blue arrows are pointing to the slotted mounting holes. Loosen the two 5/16" bolts, then slide the switch up a little closer to the steering wheel.
Was this
answer
helpful?
Yes
No
Monday, January 27th, 2020 AT 2:28 PM
Tiny
JORDANR
  • MEMBER
  • 18 POSTS
So I lowered my column to get to that switch. I tried moving the switch and it didn't do anything. I then removed the switched and moved the action with a screw driver. I had power coming out of a purple wire when I crank on the switch. When pressure is released the switch springs back as it's supposed to. From what I could tell the purple wire goes to a branch where it turns into two purple lines. From there it's all wrapped in tape. The wiring diagrams in my Haynes manual doesn't tell me much. I'm going to take apart my dash and physically follow the wires.
Was this
answer
helpful?
Yes
No
Thursday, January 30th, 2020 AT 8:31 AM
Tiny
CARADIODOC
  • MECHANIC
  • 34,489 POSTS
You don't have to tear everything apart. You've verified the 12-volt crank voltage has made it to the splice at the green arrow. Next, check on the purple wire on the starter's "S" terminal on the solenoid. If you have it there, the starter is defective. If you don't have it there, what is not shown in this diagram is that purple wire has to go through the firewall. The pair of mating terminals in the bulkhead connector is a good place to find a corroded connection.

If you do find 12 volts at the solenoid, when the failure to crank occurs, be careful to not disturb anything, then connect a large battery charger or another vehicle with jumper cables, then try to crank the engine. If it cranks now, suspect the solenoid has one open coil of the two, or the brushes in the motor are worn. I'm working on a diagram to help explain this, but there's two electromagnetic coils inside the solenoid. The strength of both of them are needed to get the plunger to move and engage the ring gear, but once that happens, only one of them is needed to hold it there. The second one is switched off to reduce the amount of current being used. That second coil gets its ground through the windings inside the starter motor, provided the brushes are making good contact. When those brushes are worn, only the first solenoid coil is in the picture, and while it isn't strong enough on its own to pull the drive gear into engagement, it often becomes strong enough due to the higher voltage supplied by the battery charger.

This problem with worn brushes always starts out as an intermittent no-crank. Sometimes the problem occurs more often when the engine is cold. Sometimes it's when the engine is hot. Often it occurs after the engine hasn't been started for a few days.
Was this
answer
helpful?
Yes
No
Thursday, January 30th, 2020 AT 2:08 PM

Please login or register to post a reply.