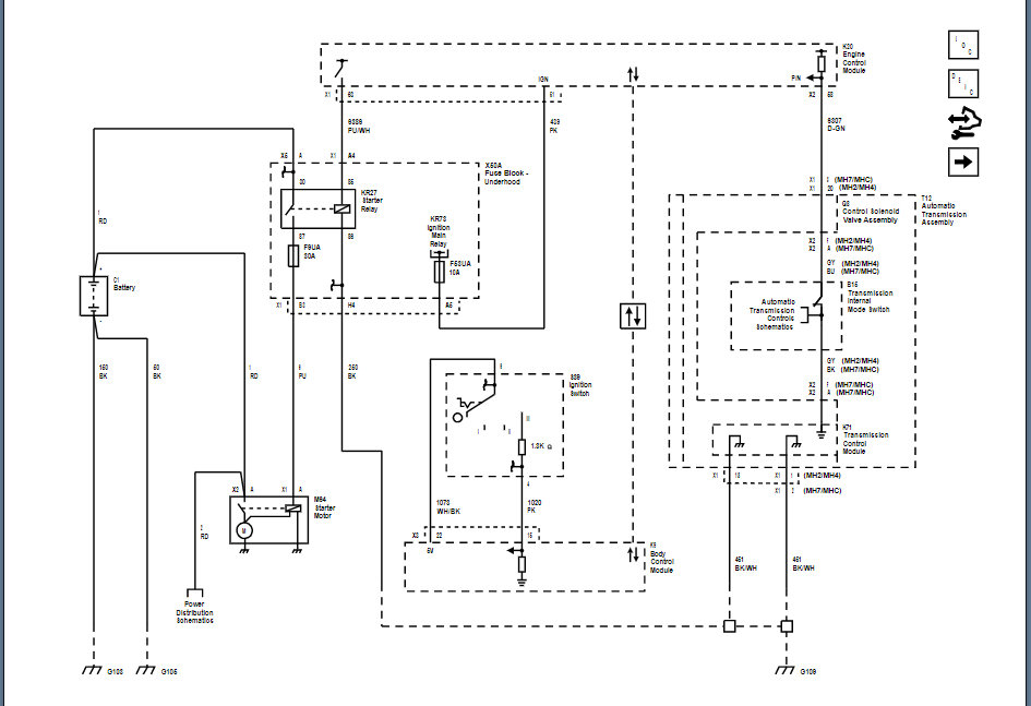
Starter operating in run position

Tiny
GORDON N
  • MEMBER
  • 2013 CHEVROLET EQUINOX
  • 2.4L
  • 4 CYL
  • 2WD
  • AUTOMATIC
  • 233,590 MILES
I just got done replacing the front and rear main seals on the motor. Put it all back together with a new starter and now the starter engages in the run position and stays running with the motor.
Tuesday, January 11th, 2022 AT 12:24 PM

1 Reply

Tiny
KASEKENNY
  • MECHANIC
  • 18,907 POSTS
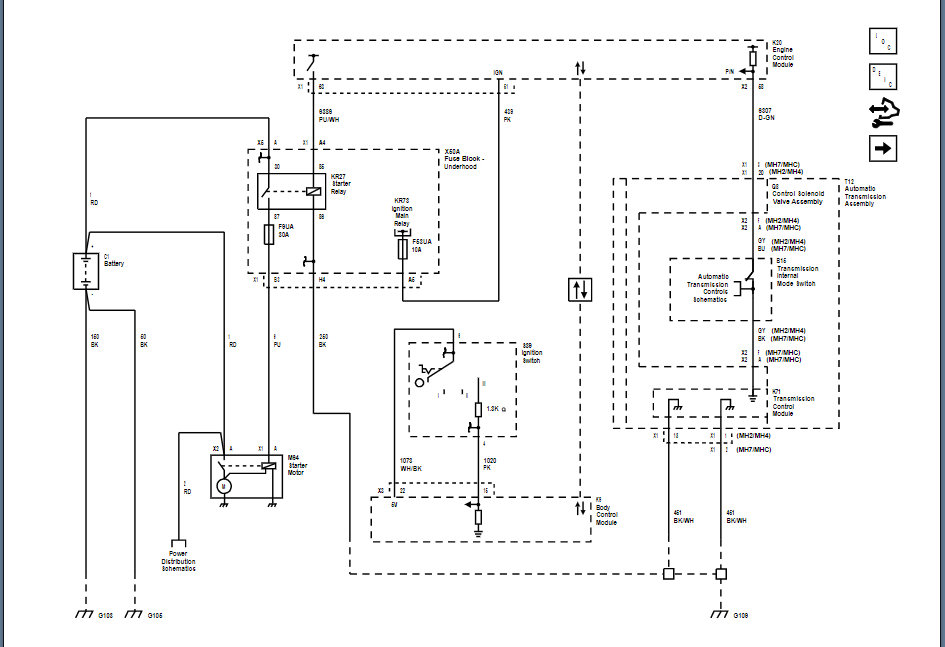
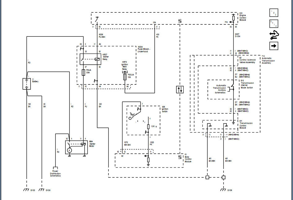
We need to start with checking the voltage at the starter to find out if the relay is sticking or the starter solenoid is shorted.

Since you just replaced the starter and it was not doing this before, I suspect the starter is the issue so I would return it and swap it out.

However, here is a guide that will help with checking voltage at the starter:

https://www.2carpros.com/articles/how-to-check-wiring

https://www.2carpros.com/articles/how-to-replace-a-starter-motor

I am attaching the wiring diagram below which will help with this as well.

Please let me know what questions you have.

Thanks
Was this
answer
helpful?
Yes
No
Wednesday, January 12th, 2022 AT 4:30 PM

Please login or register to post a reply.