Wednesday, July 5th, 2023 AT 9:21 PM
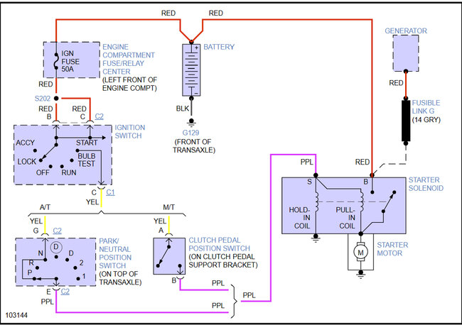
My question involves the starter signal wire. I am guessing that it attaches to the small stud on the solenoid. Not the bigger stud that the positive cable attaches to.




