Startup issue starter solenoid

Tiny
TOYPACIFIC
  • MEMBER
  • 2002 FORD F-150
  • 5.4L
  • V8
  • 4WD
  • AUTOMATIC
  • 186,000 MILES
Hey guys, so, I was done with the whole head gasket replacement on my truck. After I put everything back together, I cranked it up just to make sure everything went well. Well, anyway the truck cranked over started and ran I made it run for a good 4 minutes then I shut it off. Anyhow as I tried to crank it again all I got was clicking, but no cranking. The clicking was coming from the starter solenoid on the firewall. I tried tapping the starter but no feedback I then bought a new solenoid from Napa switched it out and I’m only still getting the click. I was wondering if you guys might have a small idea or big idea of what might be happening. I posted video so you know what I’m talking about exactly. Thank you in advance, other than this the truck started and idled perfectly. Note: I did swap out batteries with a fully charged battery and nothing changed.
Sunday, June 19th, 2022 AT 12:20 AM

5 Replies

Tiny
CARADIODOC
  • MECHANIC
  • 34,463 POSTS
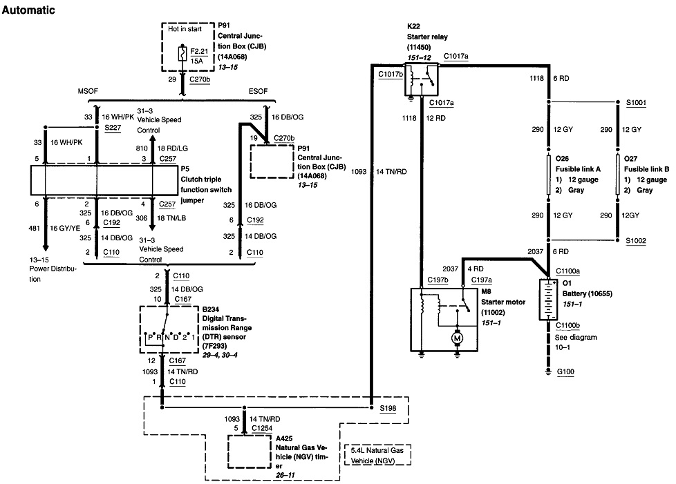
Well, we know part of the system is working. There isn't much to check in the high-current part of the system. Use a test light with its ground clip on the battery's negative post. Now probe the two large nuts / cables on the solenoid. One must have 12 volts all the time. Move the probe to the other fat cable, then have a helper turn the ignition switch to "crank". You should get 12 volts there while the solenoid is engaged.

Next, move the probe to the fat cable on the starter motor and check there for 12 volts when the helper turns the ignition switch to "crank. This is the best place to find a problem. If the test light doesn't light up here, suspect the strands of wire are corroded away under the insulation where you can't see it. If you do get 12 volts here, move the probe to the starter's housing or a paint and rust-free point on the engine block. If the test light does not light up with the ignition switch in "crank", suspect the starter motor. If it does light up, there's a problem with the battery's negative cable that's bolted to the engine. Either the bolt is loose, or the wire strands are corroded away.

I doubt you need it, but if you do, here's an article that shows how to use a test light:

https://www.2carpros.com/articles/how-to-use-a-test-light-circuit-tester

Let me know what you find.
Was this
answer
helpful?
Yes
No
+1
Sunday, June 19th, 2022 AT 7:46 PM
Tiny
TOYPACIFIC
  • MEMBER
  • 159 POSTS
Okay, thanks anyways. I’ve tested voltage and for power I’ve got all and all seems to be working fine otherwise I did notice after jumpering the starter it did spin but it did sound like it was free spinning inside I’m not sure anyhow I’m also guessing I did not have power from the bottom solenoid main power to the actual starter. Well, check out my video and let me know what you think is going on.
Was this
answer
helpful?
Yes
No
Monday, June 20th, 2022 AT 12:07 AM
Tiny
CARADIODOC
  • MECHANIC
  • 34,463 POSTS
Dandy video, (thank you), but you inadvertently bypassed one key part of the test. That is to keep the test light's clip lead on the battery post, not on the engine or body. Regardless, the spinning starter would suggest the battery's ground cable to the engine is okay. I have to be careful when I say that because with no load on the starter motor, it's going to draw very little current, often less than 30 -50 amps. That's why bench-testing at an auto parts store often gives false or misleading results. Best is to test it under load, meaning spinning the engine. That's where it will draw between roughly 150 - 200 amps, and the cables have to be good enough to carry that much current.

You followed the steps in the correct order at the relay, but Ford threw us a curveball. For decades they put the "starter solenoid" on the inner fender. It switches the 200+ amps for the starter, then an electromagnetic shoe on the starter motor moves the drive gear into mesh with the ring gear while the motor is already spinning. No other manufacturer, to my knowledge, ever did it this way.

Now Ford's starter circuit is the same as most other manufacturers use, with a "starter relay" on the inner fender. I suspect they did that to confuse us, but even though this is the same part as the older starter solenoid, and can be used in some of those applications, that's not what it is used for here. The story goes that when they stopped using them for the high-current solenoid function, they still had a golly-zillion of them in stock, so rather than buy a lot of inexpensive relays, they chose to use up their existing stock of these and call them the "relay".

In this application, they aren't passing the 200 amps to the starter. Every starter circuit can be broken down into three circuits; the low-current circuit, the medium-current circuit, and the high-current circuit. The low-current circuit includes the very tiny contacts in the ignition switch and neutral safety switch. That circuit passes about one amp to run the relay's coil. We know that's working because we can hear it clunk when it's engaged.

That relay switches on the medium current which now goes to the starter solenoid on top of the starter motor. Instead of over 200 amps, there will typically be less than 20 amps now. That shows up on the "Sol", (solenoid), terminal # 2 shown in this expanded photo. That causes the solenoid to activate. The first thing it does is a metal plunger moves a lever that slides the drive gear in to mesh with the ring gear. Just as it gets there, a large copper disc makes the connection between terminals 1 and 3. That turns on the high-current circuit and the motor spins.

What you did near the end of your video was to connect terminals 1 and 3 together. That made the motor spin, but terminal 2 didn't have 12 volts on it, so the plunger never moved the drive gear into position. The motor spun, but without spinning the engine.

Logic would tell us the battery cables are okay, but again, remember the motor was spinning with no ;load on it. A majority of one cable could be corroded away and the motor will still spin in this condition, but not when trying to spin the engine. For now we'll ignore that possibility and come back to it later if necessary.

What I'd like you to do instead is to crawl back under there with something that can handle 20 amps for a few seconds. Easiest is to use the blade of a screwdriver. We know there's 12 volts on terminal 1 from your last test. Connect terminals 1 and 2 together. There will be some small sparks, but nothing to get excited about. What should happen is the solenoid clunks into engagement, then the motor should run and crank the engine. One of three things is going to happen.

1. Nothing happens. No small sparks. No clunk.
2. A fairly loud clunk, but the motor doesn't run.
3. The motor cranks the engine normally.

1. If nothing happens, suspect a broken wire inside the solenoid. Further testing can confuse the issue even more because there's actually two coils of wire in there. Both are needed for the strength needed to shove the drive gear into engagement, then it is switched off to make its current available for cranking on a cold day. (That's called the "pull-in" winding). The second coil is called the "hold-in" coil because it is strong enough on its own to hold the spring-loaded plunger in place during cranking. If one of those coils has a break in it, the circuit will still test good thanks to the other coil, but one by itself is usually not strong enough to get the plunger to move. As a potential hint or clue, often that one coil can be made strong enough by connecting a larger battery charger. That raises the voltage and makes the one good coil stronger.

Another possible cause is the solenoid housing has warped causing the plunger to stick and not engage. You will still see the small sparks when you make the connection, but there will be no sound. This was real common on GM starters redesigned for the '87 model year. I haven't heard stories of this happening on other brands.

2. Probably the most common failure is the copper disc inside the solenoid, or its two contacts, have burned away. The plunger / drive gear will engage with a loud clunk, but the high current won't be switched on. You can test this yourself but it's rather cumbersome. It's easier with a helper running the ignition switch. Put the test light's probe on terminal # 3. The light will be off. Now energize the solenoid, either with the helper turning the ignition switch to "crank", or by you connecting terminals 1 and 2 together. The plunger should engage and the test light should turn on full brightness. If it doesn't light up during this test, but it does on terminal # 1, the copper disc is burned away or the plunger is sticking and not making it far enough.

If you do get 12 volts on terminal 3, either there's a worn brush in the starter motor or the negative battery cable is bad. Move the test light's probe to the starter motor's housing and redo the last test, but remember, the ground clip has to be on the battery's negative post. If the test light turns on, even dimly, replace the ground cable.

Starter motors are actually two motors built into one housing. Each one has a pair of brushes. It's somewhat common for a chip of carbon to prevent one brush from making good contact, but that ceases to be an issue the instant the other half of the assembly gets the armature turned just a little. It's when the brushes are worn down that at first, one of them makes intermittent contact. Everyone's familiar with people hitting the starter with a hammer or broom stick, then the starter works for a few days. It's likely due to worn brushes. That will only get worse over weeks or months. Once the first brush is badly worn, the starter will sound like the battery is bad. It will crank the engine too slowly, usually not fast enough for it to start. To add to the misery, a professional current draw test will show the starter is drawing close to what it is supposed to draw, not the half of normal that we might expect. That's a story for another day.

Let me know what you find with these last tests.
Was this
answer
helpful?
Yes
No
Tuesday, June 21st, 2022 AT 8:08 PM
Tiny
TOYPACIFIC
  • MEMBER
  • 159 POSTS
Thank you for this information. Anyways, I ended up buying a new starter and after putting on the new starter I almost had it to crank over but then the battery terminals started smoking both negative and positive cables. Every time I crank it smokes so I stop and disconnect the terminals. Now I'm thinking I got a faulty terminal or overall bad harness and need to replace the harness or probably a bad ground or loose cable. What do you think might be the corporate? Car cranked over when I first finished installing the new starter now I'm getting the same one click, and smoke from the terminals.
Was this
answer
helpful?
Yes
No
Thursday, June 30th, 2022 AT 1:39 AM
Tiny
CARADIODOC
  • MECHANIC
  • 34,463 POSTS
The smoke is pointing to a problem area. The starter's very high current is flowing through areas of excessive resistance. That creates heat and that creates smoke. The heat melts the lead terminals, and that makes even more resistance and more heat. The resistance between the posts and cables is way too small to measure with an ohm meter, but we can easily measure the results of that resistance. To do that, use a digital voltmeter with one of its probes on the negative cable clamp and the other probe on the negative battery post. (Those probes will be a half inch apart). Since the clamp and the post are the same place in the circuit, there should be 0.00 volts difference between them, but what you're going to find when a helper tries to crank the engine is there will be some reading on the voltmeter. With this high current circuit, the industry standard is you're allowed 0.2 volts. We're allowed to "drop" 0.2 volts across a mechanical connection, so this is called a "voltage drop" test.

I suspect you're going to find a good two to four volts, or more, is being dropped across this connection. The battery's voltage is going to be drawn down to hopefully no less than ten volts during cranking. Ideally you want to see all of that ten volts appear at the starter motor, but if you drop even two volts across the cable connection, that leaves only 8 volts. Similarly, if you're losing, or dropping two volts across the positive cable clamp and battery post, now you're down to only six volts left to run the starter motor. At every one of these connections, you're only allowed 0.2 volts of voltage drop.

The other part of the industry standard is while you are allowed up to 0.2 volts drop across each mechanical connection, all of those can total no more than 0.4 volts per half of the circuit. This is a copy of the "Notes" pages I handed out to my students. Your main interest is in points 1 and 3. That's where you're seeing the smoke, and that's where you're going to find much more than 0.2 volts while the engine is cranking.

Let me know what you come up with.
Was this
answer
helpful?
Yes
No
Thursday, June 30th, 2022 AT 6:32 PM

Please login or register to post a reply.