Speedometer is not working

Tiny
JOSEPHTHEKID
  • MEMBER
  • 1990 HONDA ACCORD
  • 4 CYL
  • 2WD
  • MANUAL
  • 185,000 MILES
I replaced my VSS, and my speedometer still does not work. Every other gauge works properly.
Is the speedometer gauge itself bad? Or is there a speedometer cable also that I need to replace?
Tuesday, September 24th, 2019 AT 2:46 PM

7 Replies

Tiny
KASEKENNY
  • MECHANIC
  • 18,907 POSTS
Hi,

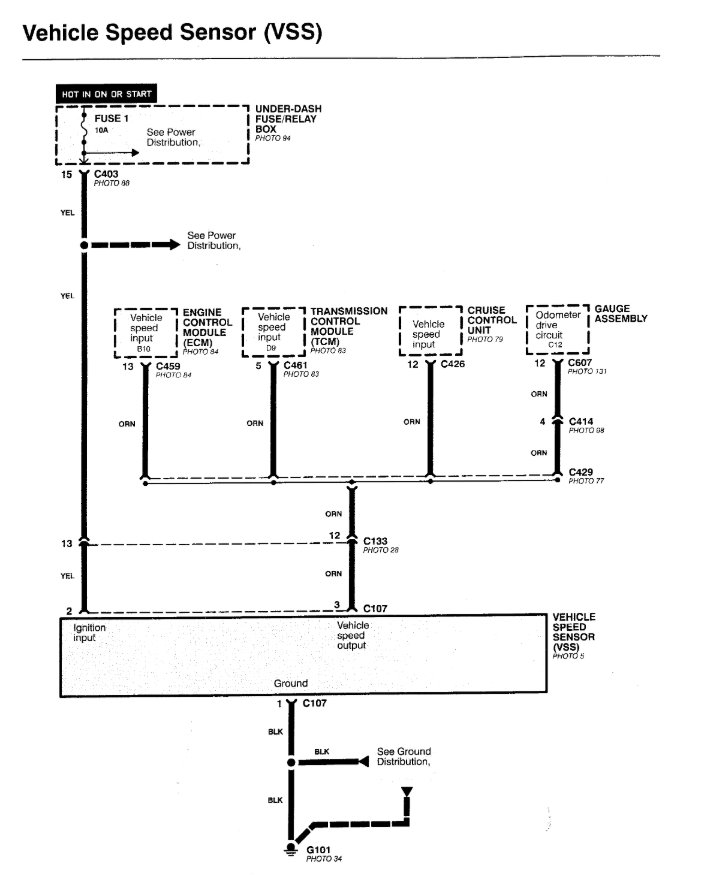
You have a system called a cableless speedometer. I attached some more info that will explain this in more detail. However, basically you have a VSS that sends an electrical signal to the gauge assembly that translate that into the display for the gauge.

If you replaced the sensor then the gauge assembly is the only thing left unless you have a wiring issue which is possible. As you will see on the wiring diagram there are inline connectors that could be causing an issue. However, the easy way to tell if the wiring is ok is if your odometer is working with no issue because it gets the signal from the same wire.

If this is the case, then you need to replace the assembly.

Here is the info. Review this and let me know what you think. Thanks
Was this
answer
helpful?
Yes
No
+1
Tuesday, September 24th, 2019 AT 7:30 PM
Tiny
JOSEPHTHEKID
  • MEMBER
  • 4 POSTS
The odometer works correctly. Thank you for the reply.
I guess I will buy a new gauge cluster then.
I will post the results of this when I finish.
Was this
answer
helpful?
Yes
No
-1
Tuesday, September 24th, 2019 AT 8:07 PM
Tiny
KASEKENNY
  • MECHANIC
  • 18,907 POSTS
Ok. It may be worth while that when you remove it to jack up the drive wheels and put a meter on pin 7 of the cluster and run the vehicle just to ensure you have voltage coming through. I know the odometer is working and I am sure you will find voltage but the double check can't hurt. I am just the type of person that I want to try to cross off every possibility before replacing a part.

Thanks
Was this
answer
helpful?
Yes
No
+2
Tuesday, September 24th, 2019 AT 8:16 PM
Tiny
JOSEPHTHEKID
  • MEMBER
  • 4 POSTS
That makes sense, I will do that. Thanks.
Was this
answer
helpful?
Yes
No
Tuesday, September 24th, 2019 AT 8:23 PM
Tiny
KASEKENNY
  • MECHANIC
  • 18,907 POSTS
Just checking in on you to see if you are making progress. Let me know if you get it resolved and what the fix was because this info will help others that have this same issue. Thanks
Was this
answer
helpful?
Yes
No
+1
Thursday, September 26th, 2019 AT 5:54 PM
Tiny
JOSEPHTHEKID
  • MEMBER
  • 4 POSTS
I will! I have managed to find a shop that will take a look at it. The speedometer most definitely is the problem. I double checked everything else. The cluster is getting juice, so it is most likely the stepper motor I was told. I cannot find one online.

Will post the fix when it is done.
Was this
answer
helpful?
Yes
No
+1
Thursday, September 26th, 2019 AT 6:30 PM
Tiny
KASEKENNY
  • MECHANIC
  • 18,907 POSTS
Great! Thanks. Looking forward to hearing it is fixed and what it was.
Was this
answer
helpful?
Yes
No
+1
Thursday, September 26th, 2019 AT 7:28 PM

Please login or register to post a reply.